发布信息
登陆/注册
搜索
搜索
导航
首页
产品供应
产品求购
企业库
酒业展会
行业资讯
认证会员
站内搜索
行业企业
当前位置:
首页
行业企业
正文
水务项目模拟(2)传感器选对成功一半
作者:本站编辑
2025-11-30 03:21:38
11
水务项目模拟(2)传感器选对成功一半
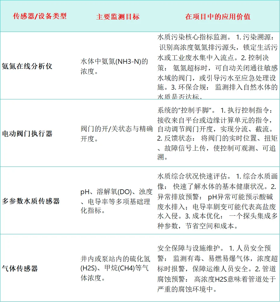
智能阀门不是光装个电动执行器就完事儿,传感器才是 “眼睛和耳朵”!这些传感器组合起来,阀门自动调开度、自动预警,水务项目模拟直接从 “静态演示” 变成 “动态智能场景”,谁看了不说一句 “专业”!
做水务模拟的宝子们,传感器按这个清单选,绝对不踩坑!评论区聊聊你们模拟时最常用哪个传感器??
#水务项目
#智能阀门
#传感器选型
#排污项目
#项目模拟
#水务项目
#ai人工智能领域阀门
#城市管网
下一篇:
兴宇轨道XINGYU TRACK城市轨道交通设备制造
上一篇:
考前速记!科目一新规交通标志大大大汇总
相关内容
查看全部
2026年,白酒行业
2026-03-29 16:42
打破海外垄断!宁
2026-03-29 16:35
2026建筑业深度观
2026-03-29 16:33
搭载谷歌大脑的人
2026-03-29 16:16
美国将萨凡纳河国
2026-03-29 16:15
远销欧洲 甘州玻
2026-03-29 16:14
年产2亿只!全疆首
2026-03-29 16:12
“12987工艺”狂
2026-03-29 15:33
刚刚!中国首条固
2026-03-29 15:27
锰系合金企业自发
2026-03-29 15:21