发布信息
登陆/注册
搜索
搜索
导航
首页
产品供应
产品求购
企业库
酒业展会
行业资讯
认证会员
站内搜索
行业企业
当前位置:
首页
行业企业
正文
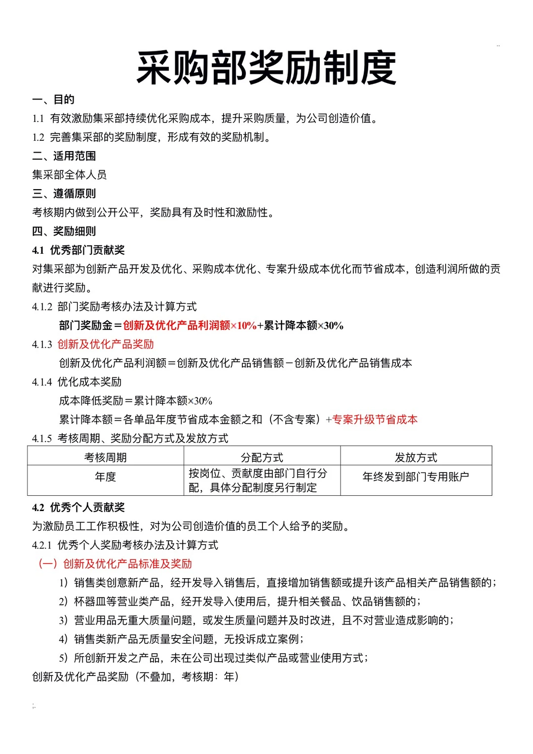
采购部奖励制度
作者:本站编辑
2025-11-30 00:52:03
5
采购部奖励制度
#职场
#管理制度
#采购
#采购部
#奖励
#人事管理
#管理
#行政
#行政管理
#人事行政
下一篇:
深圳国际酒店及餐饮业博览会 HOTELEX
上一篇:
服装鞋帽A货销毁
相关内容
查看全部
9月1日起强制执行
2026-03-18 18:38
中国股市——拓维
2026-03-18 18:37
【行业快讯】中国
2026-03-18 18:33
上海通信行业职业
2026-03-18 18:32
行业动态 | 《数
2026-03-18 18:31
与会员企业协商联
2026-03-18 18:29
王冲老师团队再度
2026-03-18 18:28
多家行业头部企业
2026-03-18 18:28
喜报!科瑞斯达签
2026-03-18 18:25
深入企业走访,助
2026-03-18 18:24