发布信息
登陆/注册
搜索
搜索
导航
首页
产品供应
产品求购
企业库
酒业展会
行业资讯
认证会员
站内搜索
展会信息
当前位置:
首页
展会信息
正文
阿里巴巴国际站9月采购节报名指南
作者:本站编辑
2025-11-29 09:27:22
6
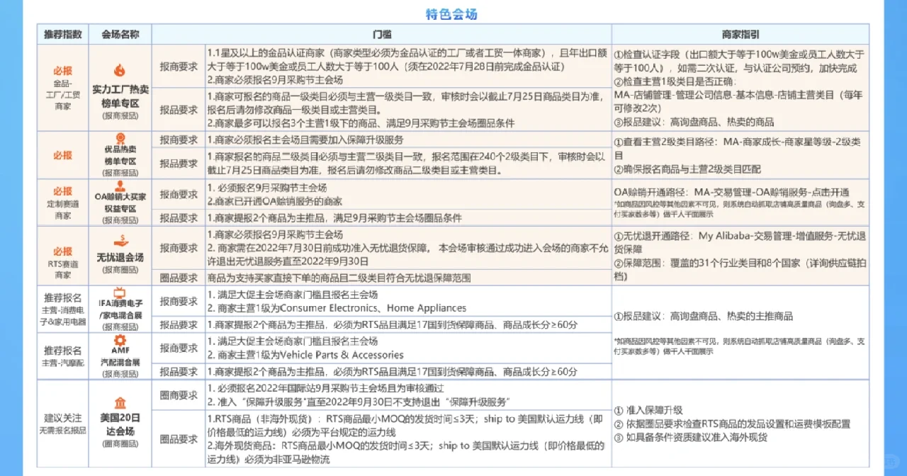
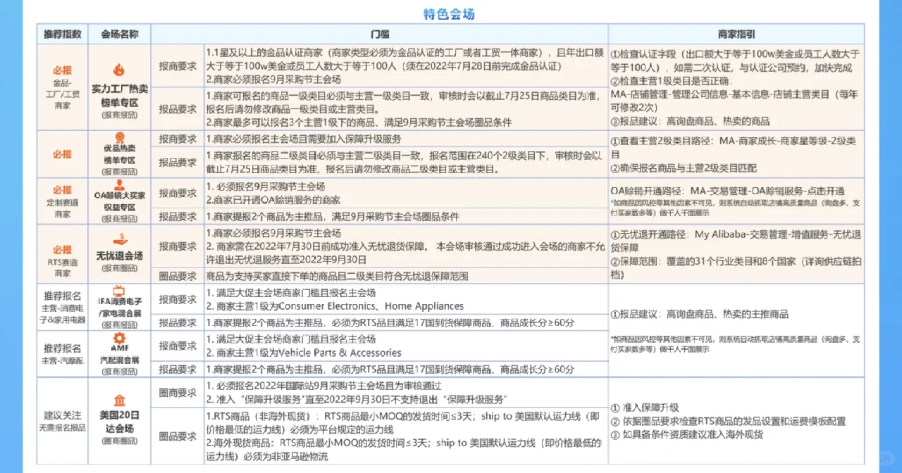
阿里巴巴国际站9月采购节报名指南
私信我,可以发一份高清图。
阿里国际站平台一年里的第二个s级大促活动,预祝各位老板多多爆单
#阿里国际站
#阿里巴巴国际站运营
#阿里巴巴国际站
#国际站
#阿里巴巴国际站九月采购节
下一篇:
义乌旅居|进口商品展初体验
上一篇:
义乌文具展#义乌小商品文件,#不同义乌生活
相关内容
查看全部
FPackAsia包装展&
2026-04-08 13:08
沪鹭双城联动,燕
2026-04-08 13:01
展位抢订中!2026
2026-04-08 12:59
【德国汉诺威工业
2026-04-08 12:57
SQE 转采购,真的
2026-04-08 12:52
全国展销会美食节
2026-04-08 12:47
早知道|第十五届
2026-04-08 12:45
西安兼职|4月9号
2026-04-08 12:45
第二十九届中国国
2026-04-08 12:43
茅台的巴拿马万国
2026-04-08 12:42