发布信息
登陆/注册
搜索
搜索
导航
首页
产品供应
产品求购
企业库
酒业展会
行业资讯
认证会员
站内搜索
展会信息
当前位置:
首页
展会信息
正文
?酒店采购与供商全套流程(建议点赞收藏)
作者:本站编辑
2025-11-29 09:24:28
0
?酒店采购与供商全套流程(建议点赞收藏)
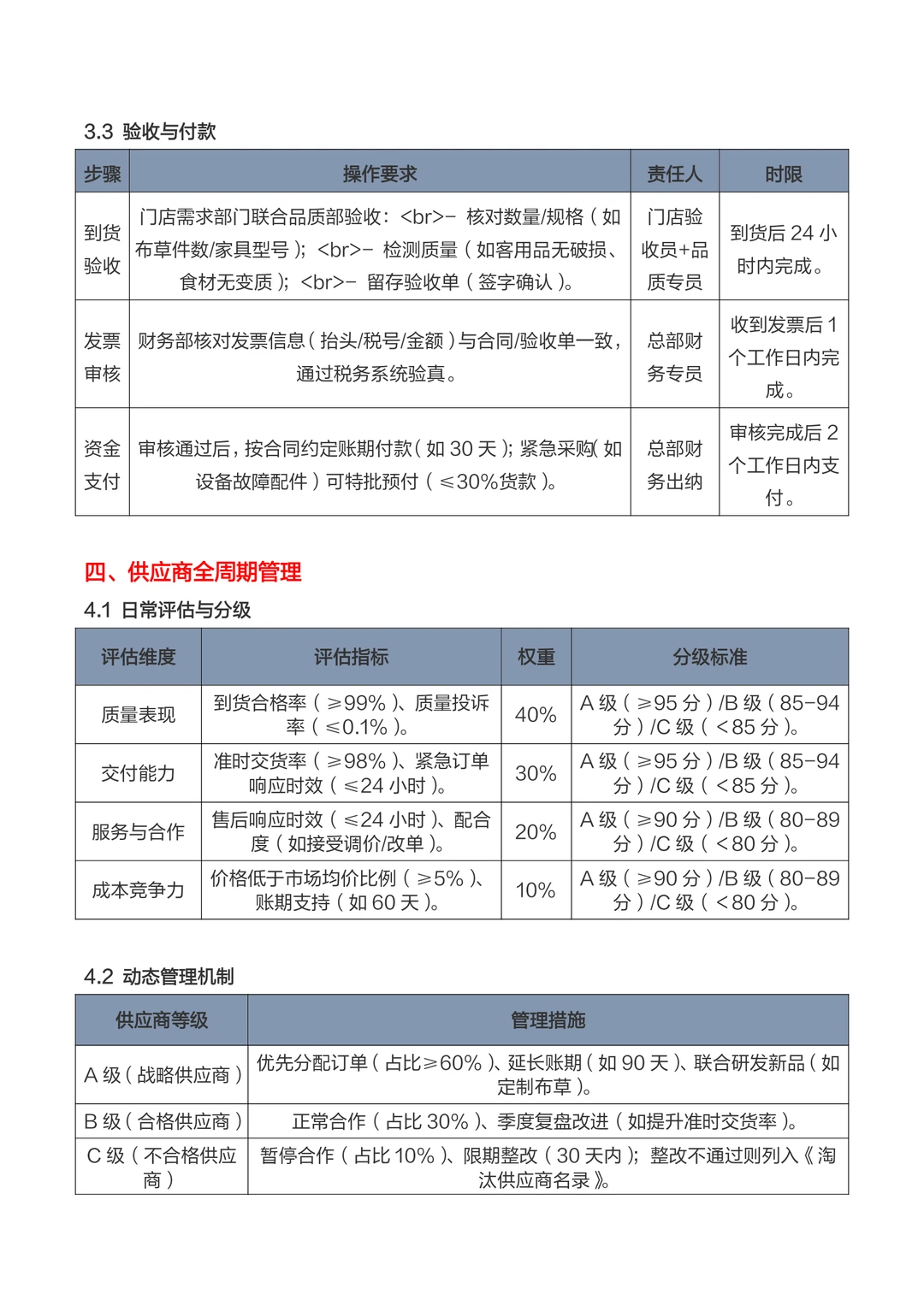
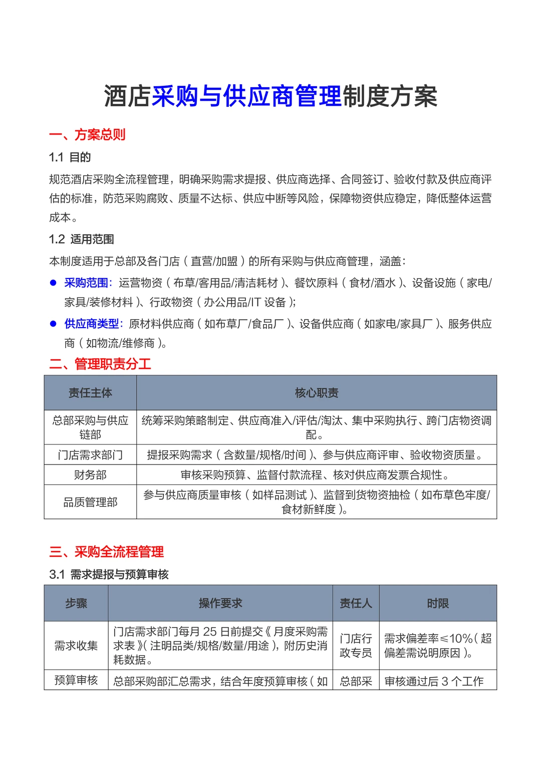
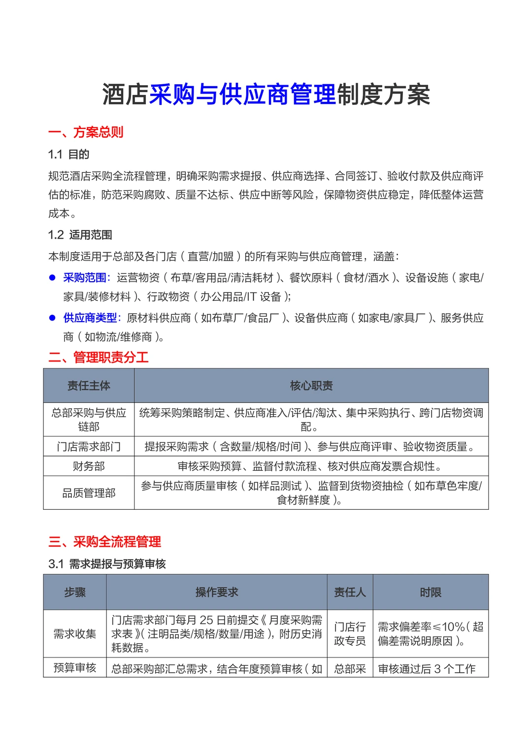
1. ?规范酒店采购全流程,明确物资申请、审批、招标、验收节点,制度化管控采购合规性,杜绝流程漏洞~
2. ?搭建供应商管理体系,涵盖资质审核、实地考察、动态评估,清晰划分合作等级,保障供货稳定性✅
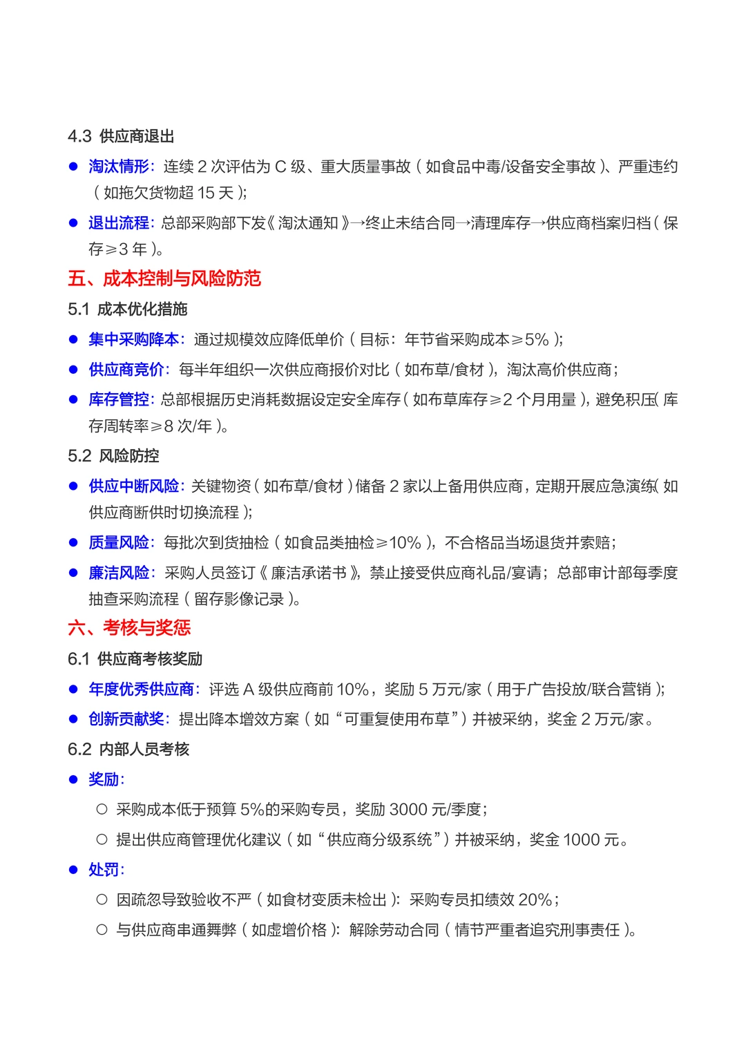
3. ?嵌入详细评分细则,量化产品质量、交货时效、价格竞争力等指标,评级结果直接关联合作优先级~
4. ?兼顾成本控制与风险防范,通过制度明确奖惩机制,适配酒店运营需求,助力高效合规合作!
#酒店采购管理制度
#供应商评分细则
#酒店采购干货
#供应商管理方案
#酒店运营工具
#采购合规指南
#酒店供应商考核
#采购成本控制
下一篇:
广交会真冷清啊
上一篇:
速来❗篁园五一服装展狂撒 1000 杯瑞幸❗
相关内容
查看全部
西部电子信息博览
2025-11-29 09:28
2026山东济南化工
2025-11-29 09:28
俄罗斯消费电子及
2025-11-29 09:28
这场政企约会,让
2025-11-29 09:28
2026年中亚乌兹别
2025-11-29 09:28
2025世界智能制造
2025-11-29 09:28
我躺平了?
2025-11-29 09:27
2026年墨西哥国际
2025-11-29 09:27
河南省节能环保装
2025-11-29 09:27
2025年零食展!!
2025-11-29 09:27