


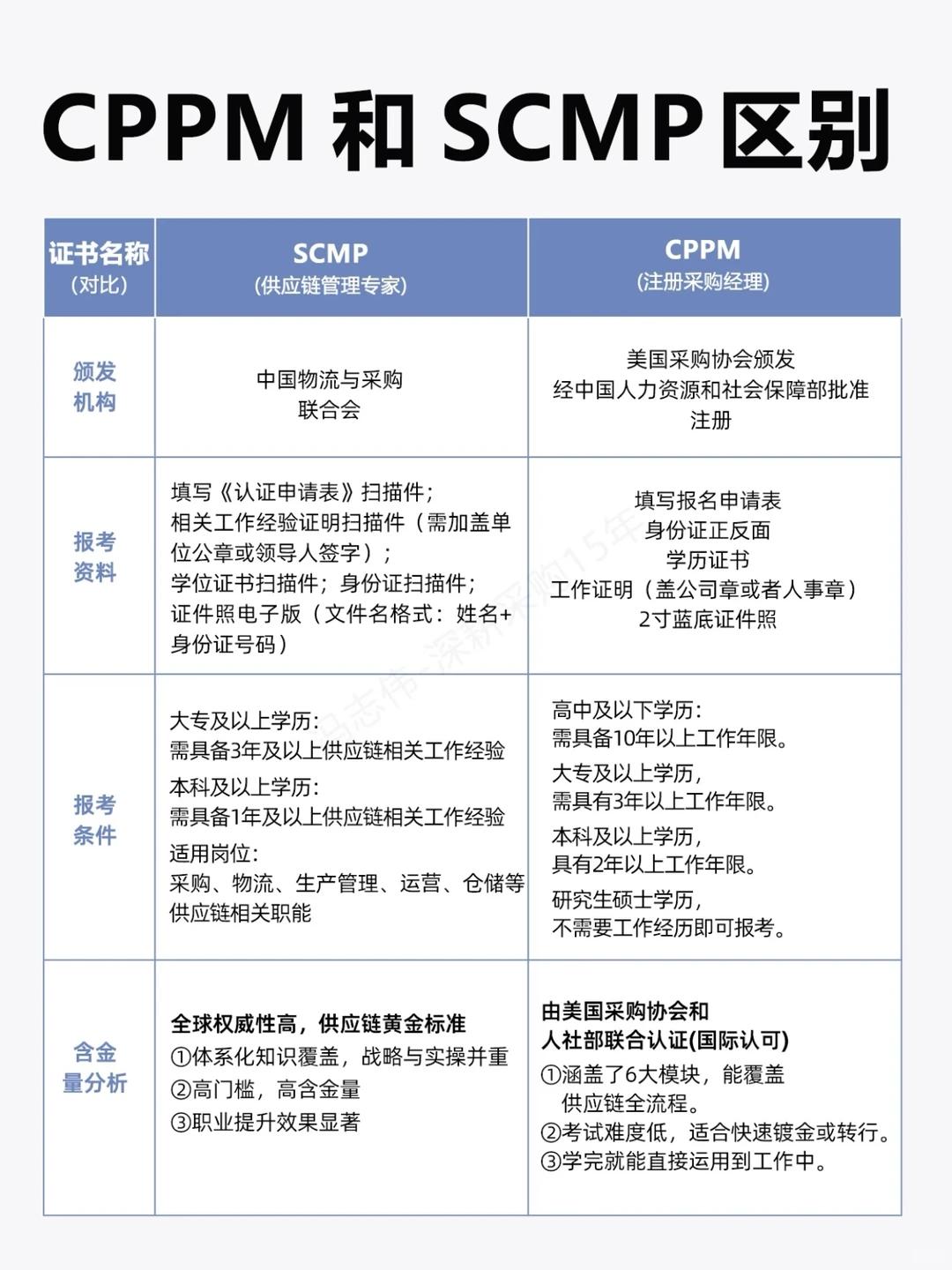
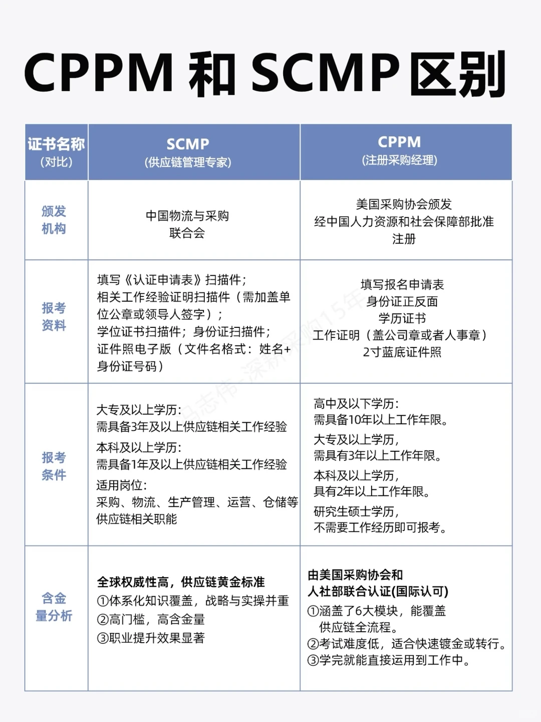
CPPM和SCMP的核心区别在于认证定位、知识侧重、适用人群,前者聚焦采购管理实战与权威背书,后者侧重供应链全链条战略,具体差异如下:
一、核心定位与颁发主体
• CPPM(Certified Professional Purchasing Manager):定位“采购管理专业资格认证”,由国家人社部备案认可,国内权威度高,核心是为采购岗位提供“能力+证书”双保障,侧重采购模块的实操与职业背书。
• SCMP(Supply Chain Management Professional):定位“供应链管理高级认证”,由中国物流与采购联合会颁发,是国内供应链领域标杆认证,聚焦供应链全链条的战略规划与系统协同。
二、知识体系侧重
• CPPM:以“采购为核心”,课程围绕采购策略、供应商管理、成本控制、谈判技巧、采购合规等模块,内容更聚焦采购实操,落地性强,解决采购岗位直接痛点。
• SCMP:以“供应链全链条”为核心,覆盖需求预测、库存优化、生产计划、物流配送、供应链数字化、跨境供应链等,视角更宏观,强调供应链各环节的协同与战略布局。
三、适用人群与职业场景
• CPPM:更适合采购专员、采购主管、采购经理等采购岗从业者,或想转型做采购的职场人;核心作用是提升采购专业能力、作为求职/晋升的硬背书,适配企业采购部门的岗位需求。
• SCMP:更适合供应链专员、供应链主管、物流经理、运营经理等,或希望向供应链管理岗晋升的人员;核心作用是构建供应链系统思维,适配企业供应链部门、运营部门的管理需求。
四、关键附加价值
• CPPM:优势是“人社部官网可查、终身有效免审”,国内企业认可度高,报考门槛更贴合采购从业者实际,短期提升采购岗位竞争力见效快。
• SCMP:优势是供应链领域的“体系化认证”,对接行业前沿趋势(如数字化供应链),适合长期深耕供应链领域、需要构建全链条思维的人群,圈层资源更偏向供应链全领域。
需要我帮你结合你的职业规划(比如是聚焦采购岗还是供应链岗),分析更适合报考的证书吗?#供应链管理 #企业采购 #采购 #cppm培训
一、核心定位与颁发主体
• CPPM(Certified Professional Purchasing Manager):定位“采购管理专业资格认证”,由国家人社部备案认可,国内权威度高,核心是为采购岗位提供“能力+证书”双保障,侧重采购模块的实操与职业背书。
• SCMP(Supply Chain Management Professional):定位“供应链管理高级认证”,由中国物流与采购联合会颁发,是国内供应链领域标杆认证,聚焦供应链全链条的战略规划与系统协同。
二、知识体系侧重
• CPPM:以“采购为核心”,课程围绕采购策略、供应商管理、成本控制、谈判技巧、采购合规等模块,内容更聚焦采购实操,落地性强,解决采购岗位直接痛点。
• SCMP:以“供应链全链条”为核心,覆盖需求预测、库存优化、生产计划、物流配送、供应链数字化、跨境供应链等,视角更宏观,强调供应链各环节的协同与战略布局。
三、适用人群与职业场景
• CPPM:更适合采购专员、采购主管、采购经理等采购岗从业者,或想转型做采购的职场人;核心作用是提升采购专业能力、作为求职/晋升的硬背书,适配企业采购部门的岗位需求。
• SCMP:更适合供应链专员、供应链主管、物流经理、运营经理等,或希望向供应链管理岗晋升的人员;核心作用是构建供应链系统思维,适配企业供应链部门、运营部门的管理需求。
四、关键附加价值
• CPPM:优势是“人社部官网可查、终身有效免审”,国内企业认可度高,报考门槛更贴合采购从业者实际,短期提升采购岗位竞争力见效快。
• SCMP:优势是供应链领域的“体系化认证”,对接行业前沿趋势(如数字化供应链),适合长期深耕供应链领域、需要构建全链条思维的人群,圈层资源更偏向供应链全领域。
需要我帮你结合你的职业规划(比如是聚焦采购岗还是供应链岗),分析更适合报考的证书吗?#供应链管理 #企业采购 #采购 #cppm培训
