




阿珂今天又拿到好东西了,超全2⃣️5⃣️张工程项目管理流程图:
1⃣️工程建设项目前期工作流程:
✅基本流程
✅建设项目投资决策(建议书、可行性研究报告)流程
✅建设项目设计阶段工作流程
✅建设项目准备阶段工作流程
2⃣️工程建设项目管理流程:
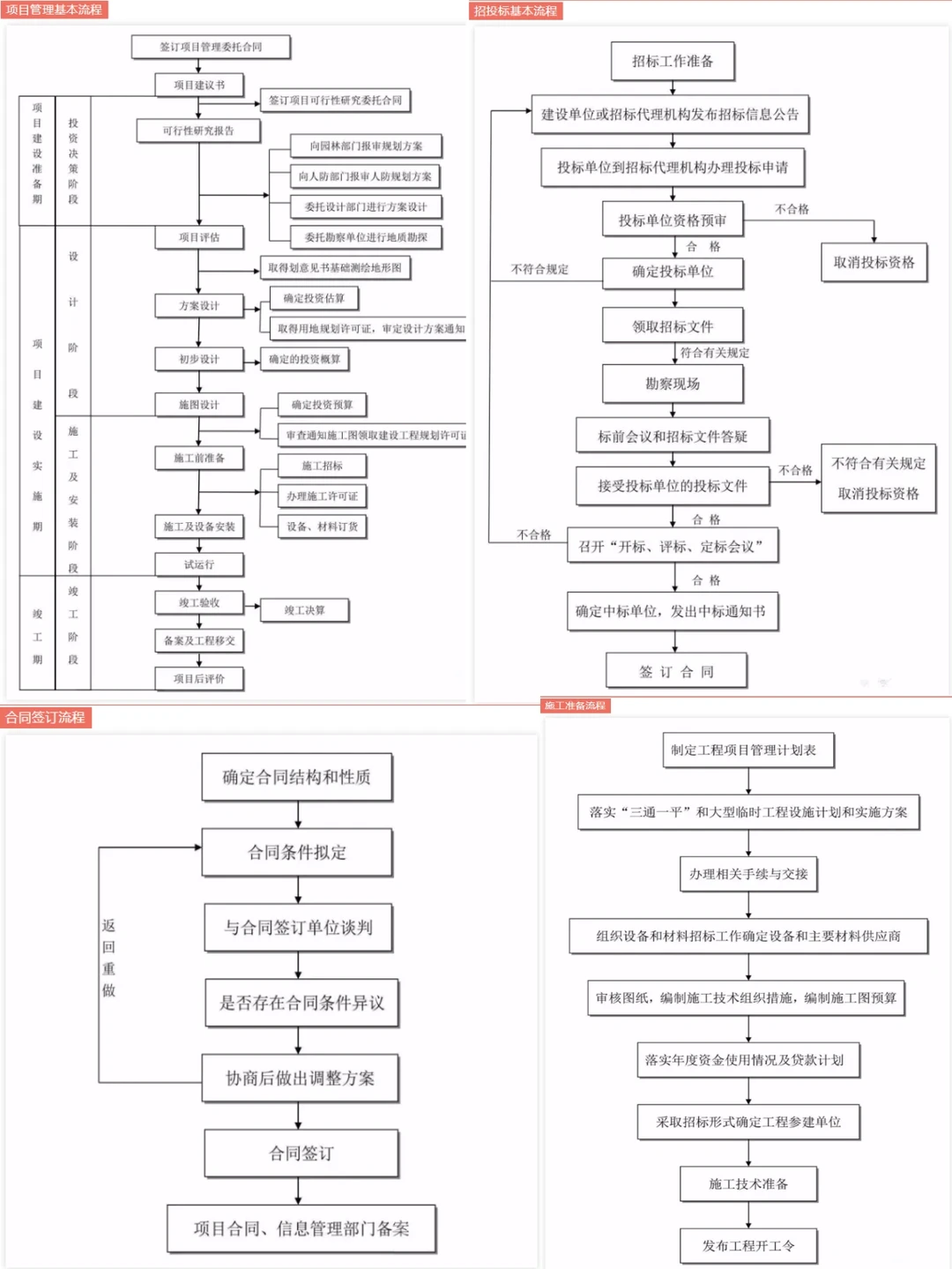
✅项目管理基本流程
✅招投标基本流程
✅合同签订流程
✅施工准备流程
✅项目风险管理与信息管理流程
✅项目信息管理流程
✅竣工验收流程
3⃣️工程项目监理工作基本流程:
✅工程项目实施监理的总流程
✅施工准备阶段监理工作流程
✅施工阶段工程投资控制流程
✅施工阶段工程进度控制流程
✅施工阶段工程质量控制流程
✅施工阶段安全监理控制流程
✅合同管理控制流程
✅信息管理控制流程
✅组织协调控制流程
✅工程质量问题及工程质量事故处理流程
✅工程安全事故处理流程
✅工程洽商控制及签证工作流程
✅工程竣工验收控制流程
✅保修阶段监理工作流程
1⃣️工程建设项目前期工作流程:
✅基本流程
✅建设项目投资决策(建议书、可行性研究报告)流程
✅建设项目设计阶段工作流程
✅建设项目准备阶段工作流程
2⃣️工程建设项目管理流程:
✅项目管理基本流程
✅招投标基本流程
✅合同签订流程
✅施工准备流程
✅项目风险管理与信息管理流程
✅项目信息管理流程
✅竣工验收流程
3⃣️工程项目监理工作基本流程:
✅工程项目实施监理的总流程
✅施工准备阶段监理工作流程
✅施工阶段工程投资控制流程
✅施工阶段工程进度控制流程
✅施工阶段工程质量控制流程
✅施工阶段安全监理控制流程
✅合同管理控制流程
✅信息管理控制流程
✅组织协调控制流程
✅工程质量问题及工程质量事故处理流程
✅工程安全事故处理流程
✅工程洽商控制及签证工作流程
✅工程竣工验收控制流程
✅保修阶段监理工作流程
