发布信息
登陆/注册
搜索
搜索
导航
首页
产品供应
产品求购
企业库
酒业展会
行业资讯
认证会员
站内搜索
行业企业
当前位置:
首页
行业企业
正文
工程合同管理·下(案例题,计算题)
作者:本站编辑
2025-11-26 07:58:08
4
工程合同管理·下(案例题,计算题)
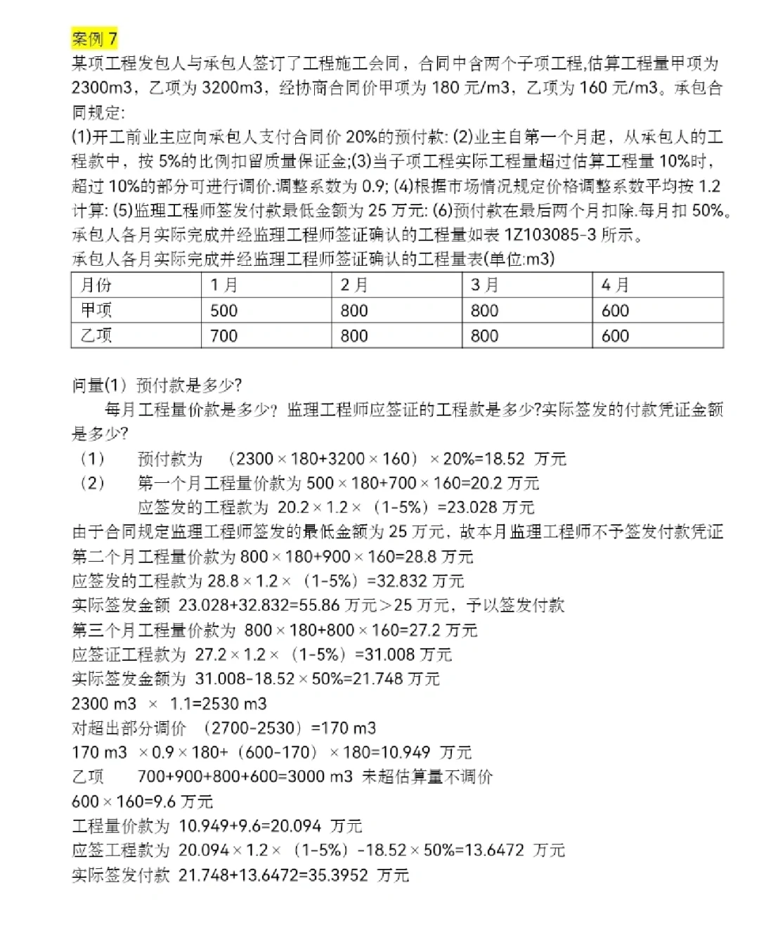
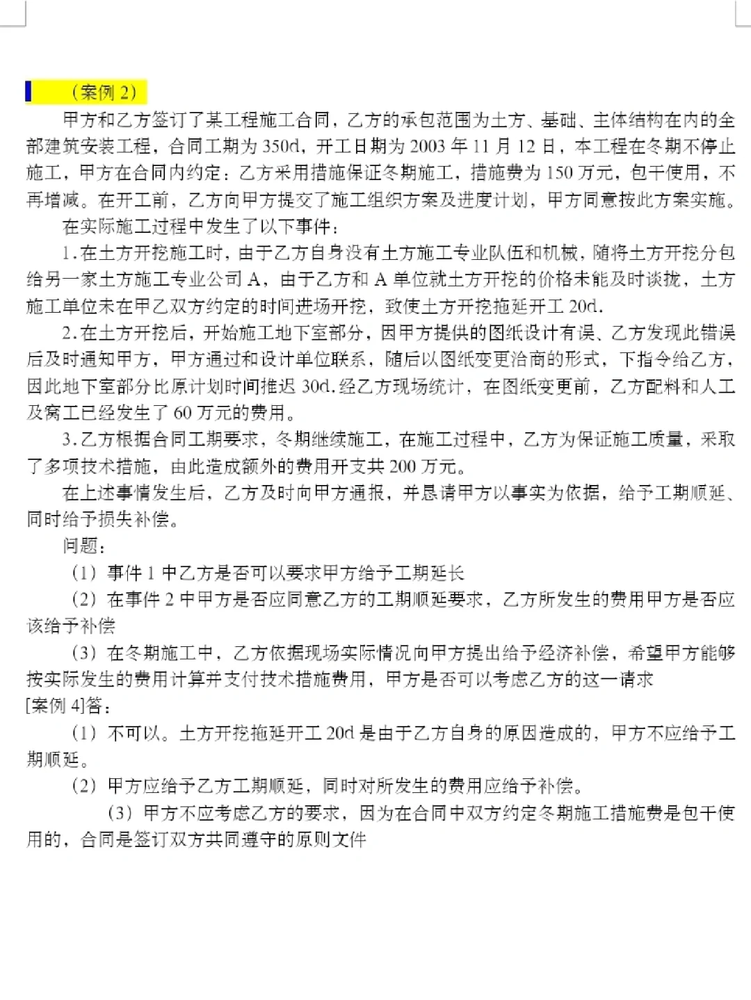
案例题重点是 索赔 工期索赔和费用索赔 索赔的程序(28d) 招投标的时间节点
计算题只考预付款 计算过程不难 要注意预付款在什么时间点扣除 还有当月有没有达到最低签发金额 没有达到的话不予签发 到下个月一起签发
#工程人
#工程造价
#工程管理
#合同管理
下一篇:
?专业标书代写-科技园厂房机电安装项目
上一篇:
百件家电,智能生活,家居未来感十足!
相关内容
查看全部
为什么 99% 的红
2025-12-16 23:49
2025汾酒经销商大
2025-12-16 23:46
入行葡萄酒业三年
2025-12-16 23:44
顶俏模式,酒水行
2025-12-16 23:31
「谁杀死了葡萄酒
2025-12-16 23:29
也是做上白酒销售
2025-12-16 23:26
2025年12月飞天茅
2025-12-16 23:24
0经验如何入职酒
2025-12-16 23:21
白酒行业春天有多
2025-12-16 23:09
光瓶酒包装美学,
2025-12-16 22:48