发布信息
登陆/注册
搜索
搜索
导航
首页
产品供应
产品求购
企业库
酒业展会
行业资讯
认证会员
站内搜索
行业企业
当前位置:
首页
行业企业
正文
《标书制作流程培训》
作者:本站编辑
2025-11-26 07:44:27
10
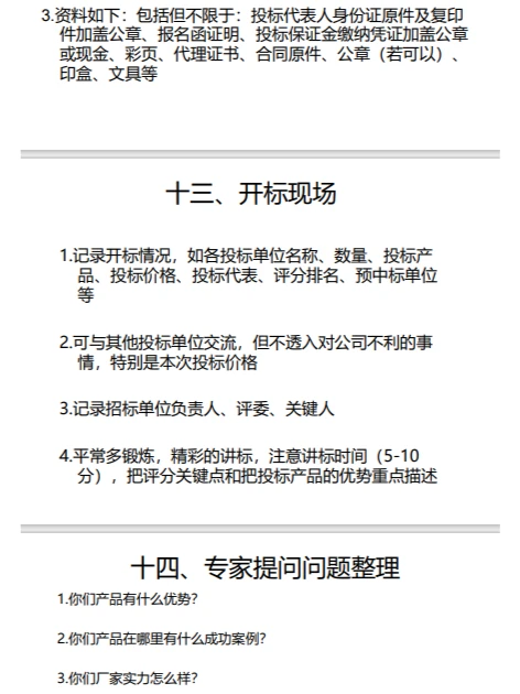
《标书制作流程培训》
标书制作流程27页培训课件 投标项目报名-开标后的跟进工作全流程培训
纯公益分享
销售
大客户经理
大客户销售
销售秘诀
销售那些事
B端大客户销售
销售话术
销售技巧
#标书制作
下一篇:
广西工业项目,中字头公司稳稳拿下!
上一篇:
阳光洒进大棚的幸福感
相关内容
查看全部
公司顺利通过2025
2026-04-02 19:20
未来5年,白酒行业
2026-04-02 19:02
酒企必读:2026中
2026-04-02 19:01
重要通知 | 甘州
2026-04-02 18:57
工信部发布符合《
2026-04-02 18:39
一图读懂《自治区
2026-04-02 18:37
普邦股份荣获广东
2026-04-02 18:35
行业新闻|6家石化
2026-04-02 18:33
宁夏回族自治区行
2026-04-02 18:32
我国首项具身智能
2026-04-02 18:31