发布信息
登陆/注册
搜索
搜索
导航
首页
产品供应
产品求购
企业库
酒业展会
行业资讯
认证会员
站内搜索
家装建材
当前位置:
首页
家装建材
正文
合伙模式解析:连锁品牌在用的5种加盟模式
作者:本站编辑
2025-11-26 07:39:21
7
合伙模式解析:连锁品牌在用的5种加盟模式
合伙模式解析:连锁品牌在用的5种加盟模式
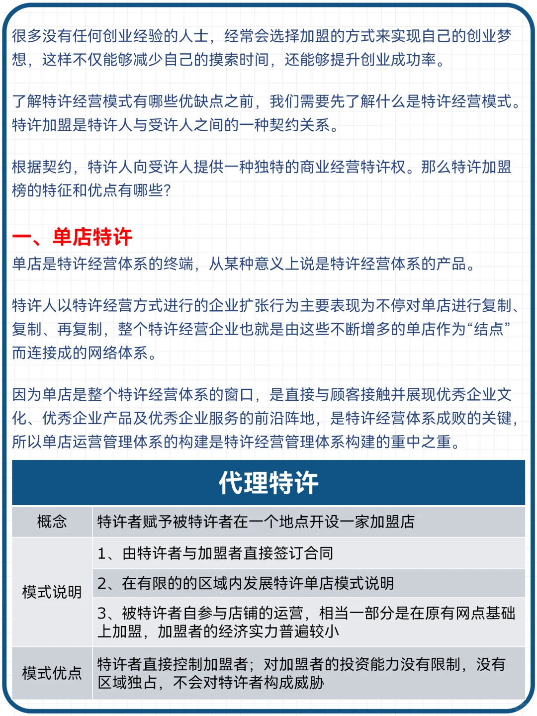
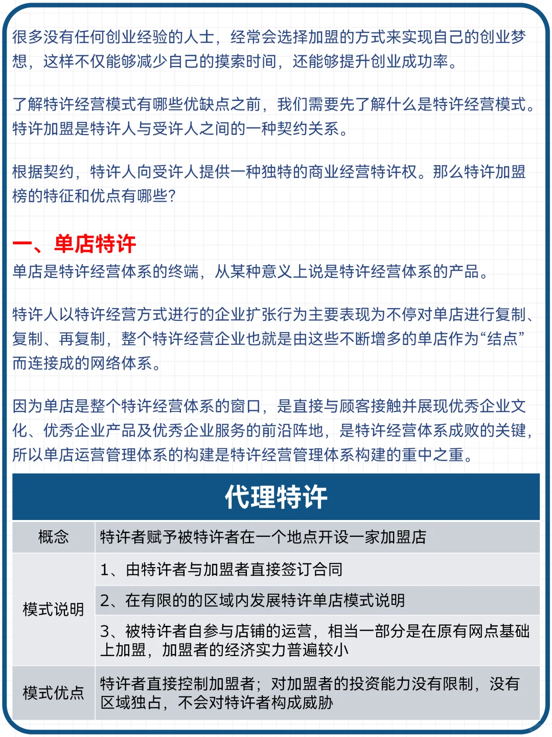
1️⃣、单店特许模式
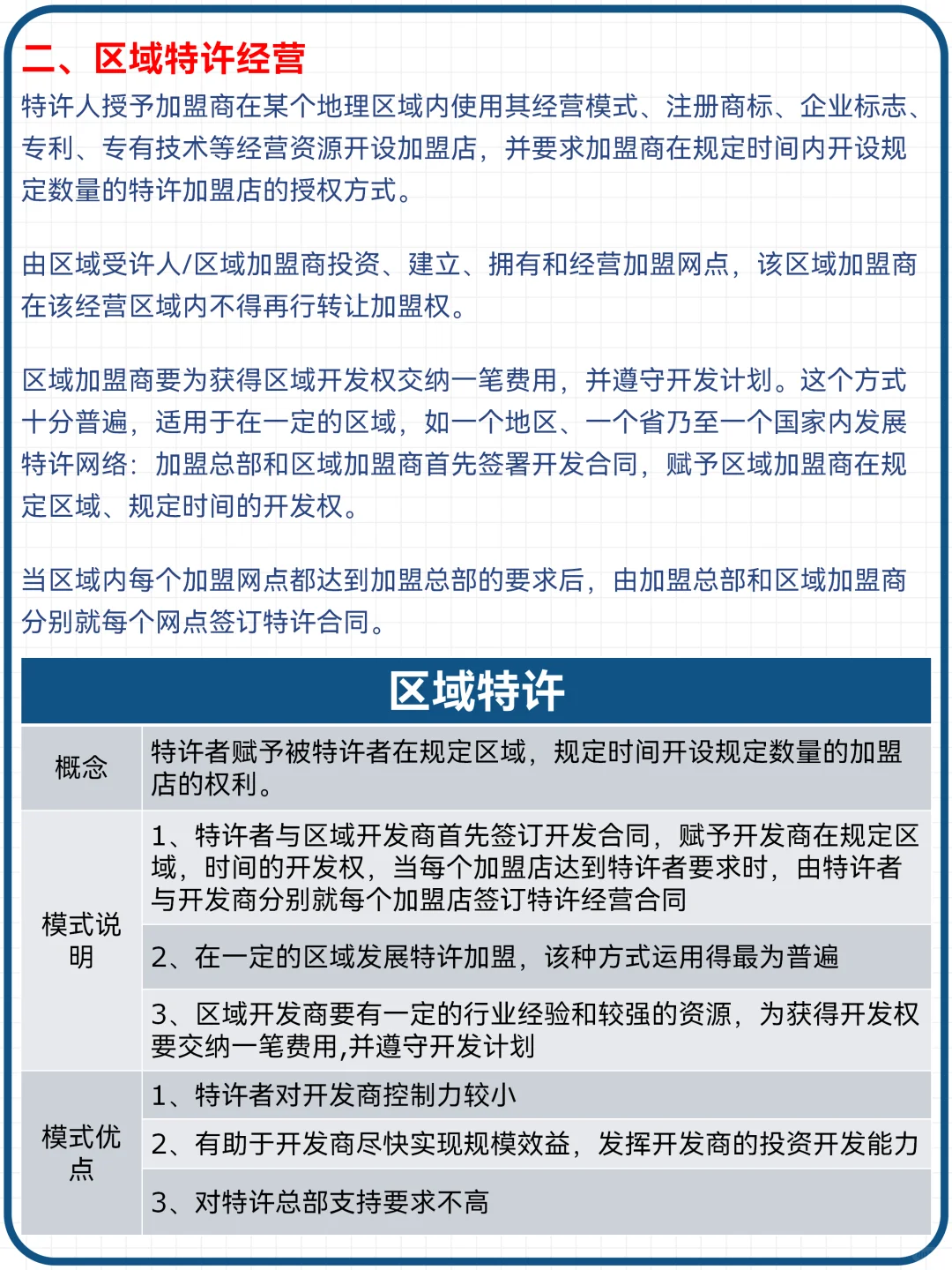
2️⃣、区域特许模式
3️⃣、二级特许模式
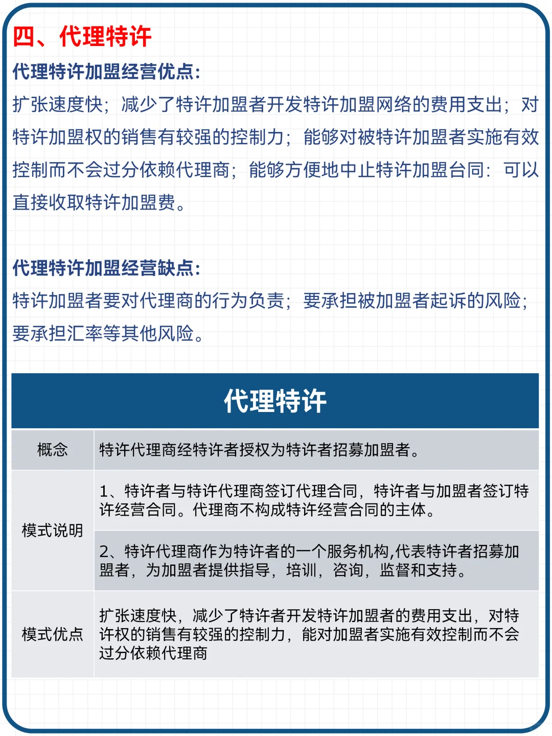
4️⃣、代理特许模式
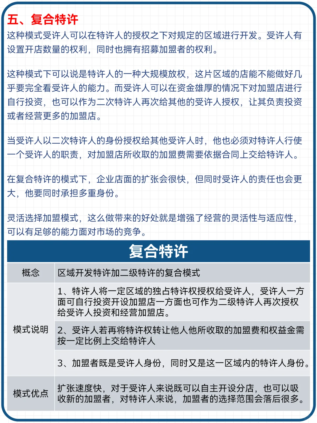
5️⃣、复合特许模式
#股权
#股权设计
#股权方案
#多种合作模式
#合伙
#合伙创业
#合伙模式
#合伙人模式
#加盟模式
#合伙人机制
下一篇:
【科普时间】一座典型植物工厂的详细组成
上一篇:
??中俄电子元器件商机
相关内容
查看全部
35岁老弟,建材批
2025-12-30 14:32
南宁建材批发直供
2025-12-30 14:31
南宁建材批发|好
2025-12-30 14:31
三十余载建材批发
2025-12-30 14:28
【奥斯美批发建材
2025-12-30 14:28
五金标准件建材批
2025-12-30 14:28
姚安县水泥建材批
2025-12-30 14:27
多重优惠福利! 梁
2025-12-30 14:26
大连华跃建材批发
2025-12-30 14:24
金边一建材批发城
2025-12-30 14:17