发布信息
登陆/注册
搜索
搜索
导航
首页
产品供应
产品求购
企业库
酒业展会
行业资讯
认证会员
站内搜索
行业企业
当前位置:
首页
行业企业
正文
招投标管理专项审计调查情况报告
作者:本站编辑
2025-11-26 07:22:49
8
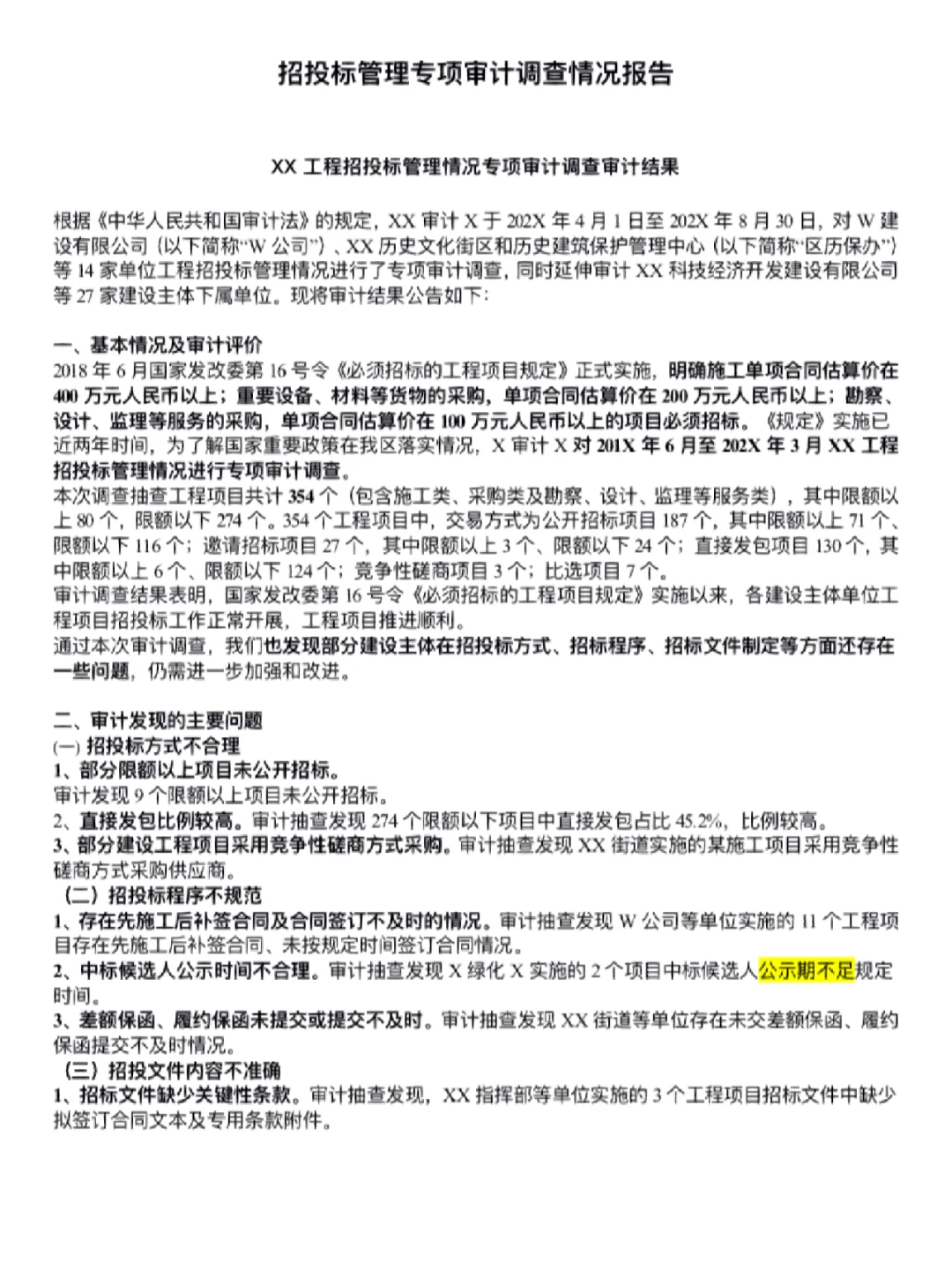
招投标管理专项审计调查情况报告
#注册会计师
#cpa
#审计
下一篇:
越南化妆品通报指南|一篇搞定核心要点
上一篇:
亚马逊关于加拿大照明商品和卡具法规政策
相关内容
查看全部
翁牛特旗应急管理
2026-04-17 18:04
近期化工行业安全
2026-04-17 18:03
会议丨共谋行业协
2026-04-17 18:03
为什么越来越多中
2026-04-17 18:02
2026年4月16日陕
2026-04-17 18:01
【行业资讯】2026
2026-04-17 17:59
云端共研|长沙婚
2026-04-17 17:59
实测6家储能电池
2026-04-17 17:58
【招聘信息】北极
2026-04-17 17:58
基金公司调研南大
2026-04-17 17:57