




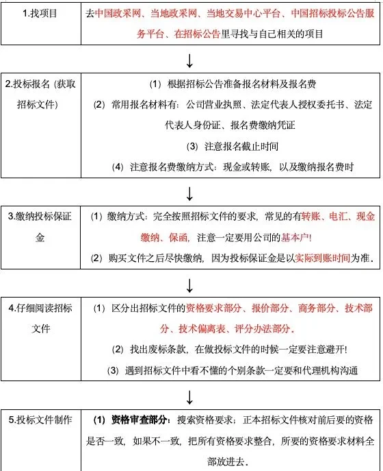
?今天带大家一次性了解六个关键问题,让新手小白也能轻松看懂投标文件流程图。
?问题一:如何报名获取招标文件?
这是投标的第一步,通常需要按照招标公告的要求,在指定的平台或渠道进行报名,获取招标文件。
?问题二:如何缴纳保证金?
仔细阅读招标文件中关于保证金的要求,包括缴纳金额、缴纳方式、缴纳时间等,确保按时足额缴纳保证金。
?问题三:如何研读招标文件?
这是非常重要的环节,要逐字逐句地研读招标文件,理解招标要求、技术规范、评标标准等内容。
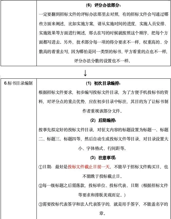
?问题四:投标文件编制?
根据招标文件的要求,精心编制投标文件,包括商务部分、技术部分、报价部分等,确保内容完整、准确、有竞争力。
?问题五:投标文件交叉检查?
在完成投标文件编制后,进行交叉检查,确保文件中没有错误、遗漏和矛盾之处。
?问题六:标书封装?
按照招标文件的要求,对投标文件进行规范的封装,确保标书的整洁、美观、安全。
✨一表速览,超完整的投标文件流程图来啦!快码住,错过就找不到啦!?
#不懂就问有问必答 #标书制作 #投标 #标书 #标书代写 #招投标 #投标书制作 #招投标知识分享 #投标人的日常 #标书免费咨询
?问题一:如何报名获取招标文件?
这是投标的第一步,通常需要按照招标公告的要求,在指定的平台或渠道进行报名,获取招标文件。
?问题二:如何缴纳保证金?
仔细阅读招标文件中关于保证金的要求,包括缴纳金额、缴纳方式、缴纳时间等,确保按时足额缴纳保证金。
?问题三:如何研读招标文件?
这是非常重要的环节,要逐字逐句地研读招标文件,理解招标要求、技术规范、评标标准等内容。
?问题四:投标文件编制?
根据招标文件的要求,精心编制投标文件,包括商务部分、技术部分、报价部分等,确保内容完整、准确、有竞争力。
?问题五:投标文件交叉检查?
在完成投标文件编制后,进行交叉检查,确保文件中没有错误、遗漏和矛盾之处。
?问题六:标书封装?
按照招标文件的要求,对投标文件进行规范的封装,确保标书的整洁、美观、安全。
✨一表速览,超完整的投标文件流程图来啦!快码住,错过就找不到啦!?
#不懂就问有问必答 #标书制作 #投标 #标书 #标书代写 #招投标 #投标书制作 #招投标知识分享 #投标人的日常 #标书免费咨询
