发布信息
登陆/注册
搜索
搜索
导航
首页
产品供应
产品求购
企业库
酒业展会
行业资讯
认证会员
站内搜索
行业企业
当前位置:
首页
行业企业
正文
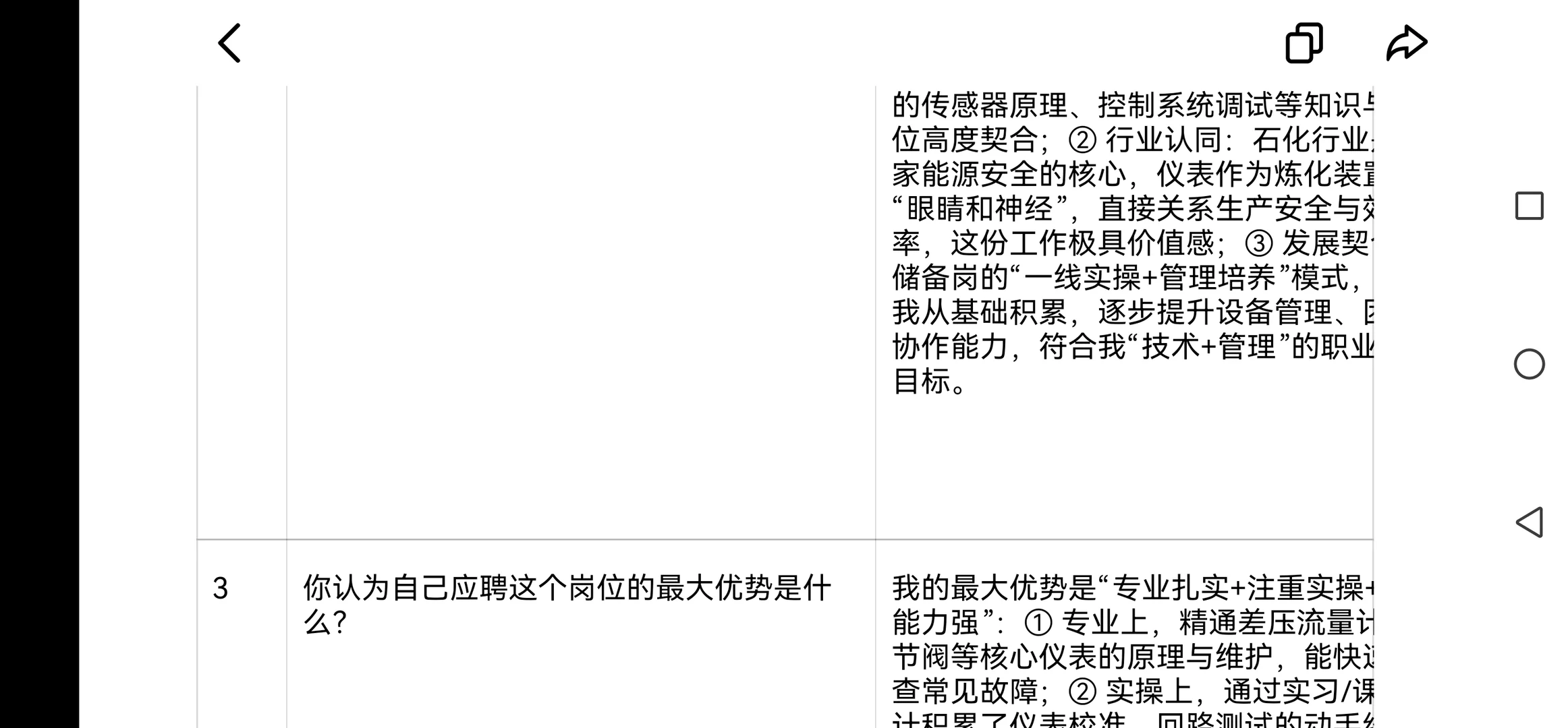
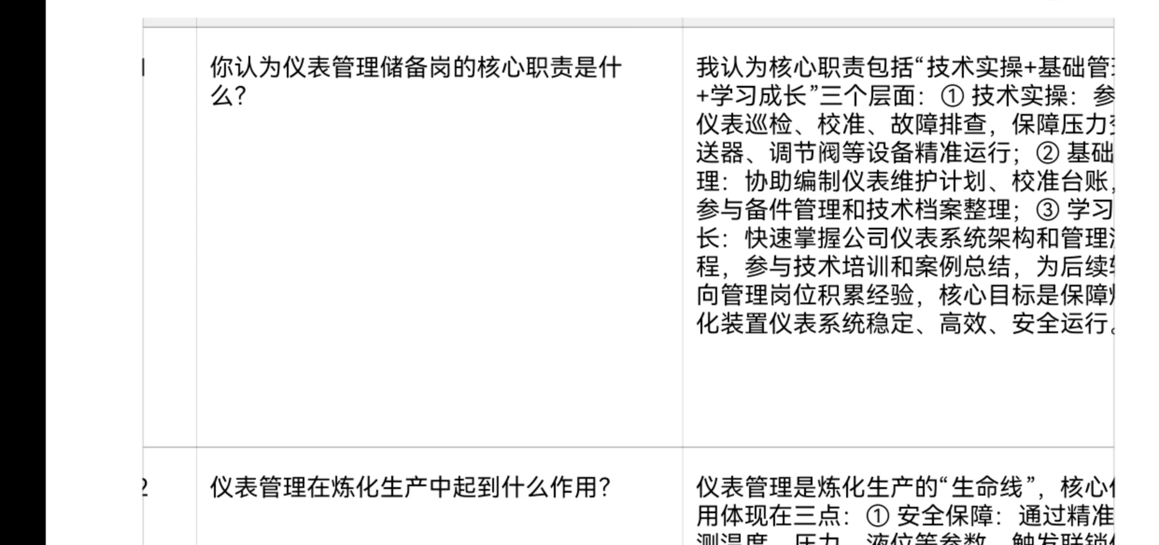
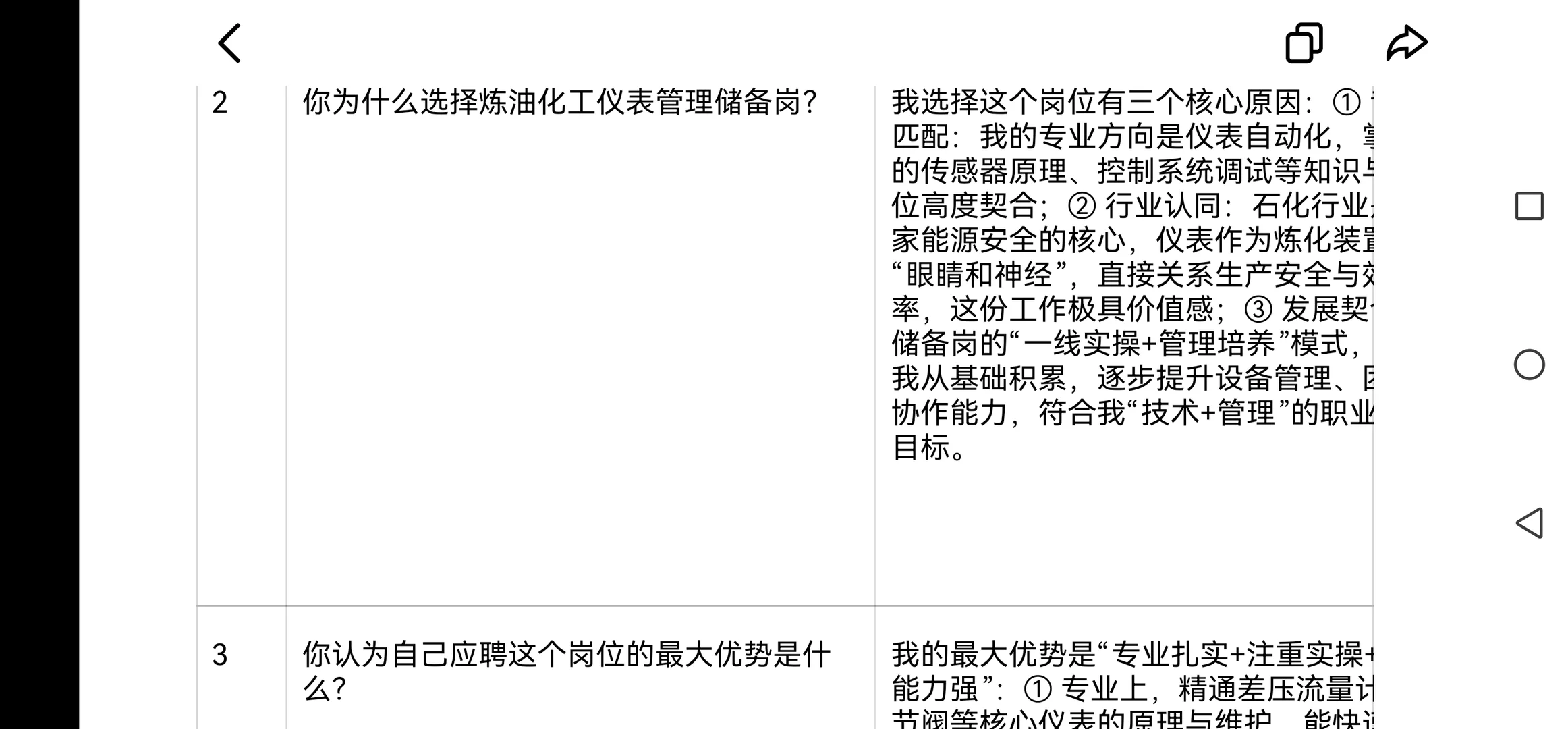
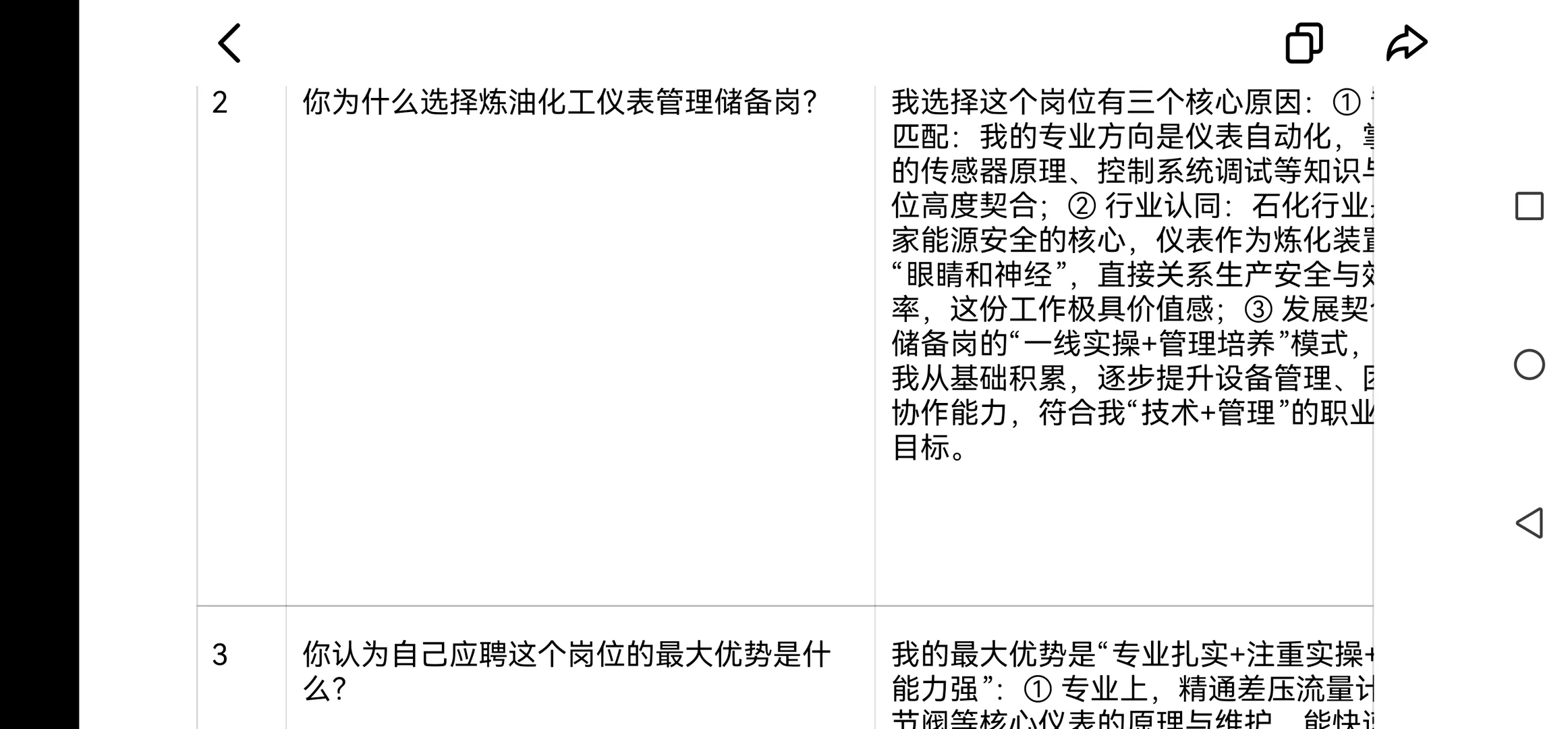
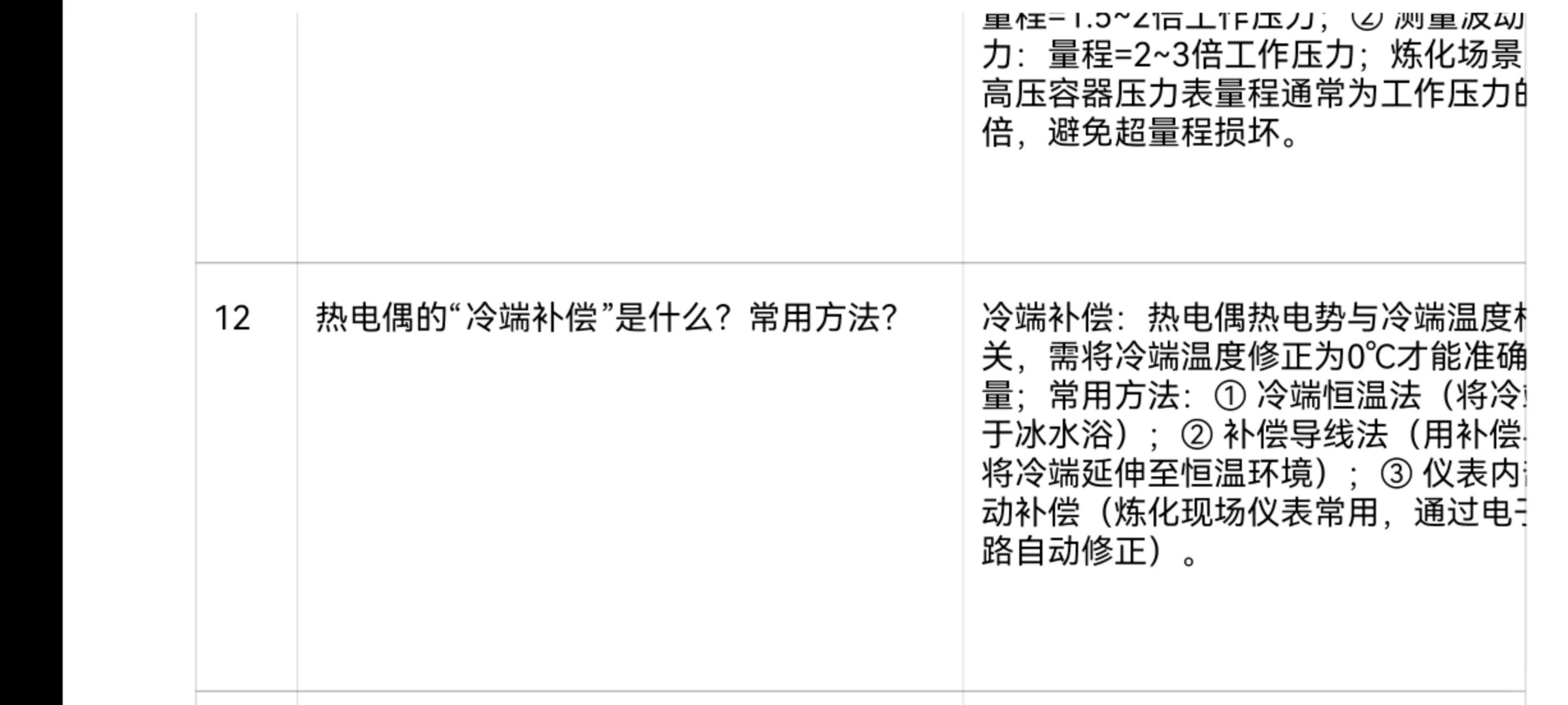
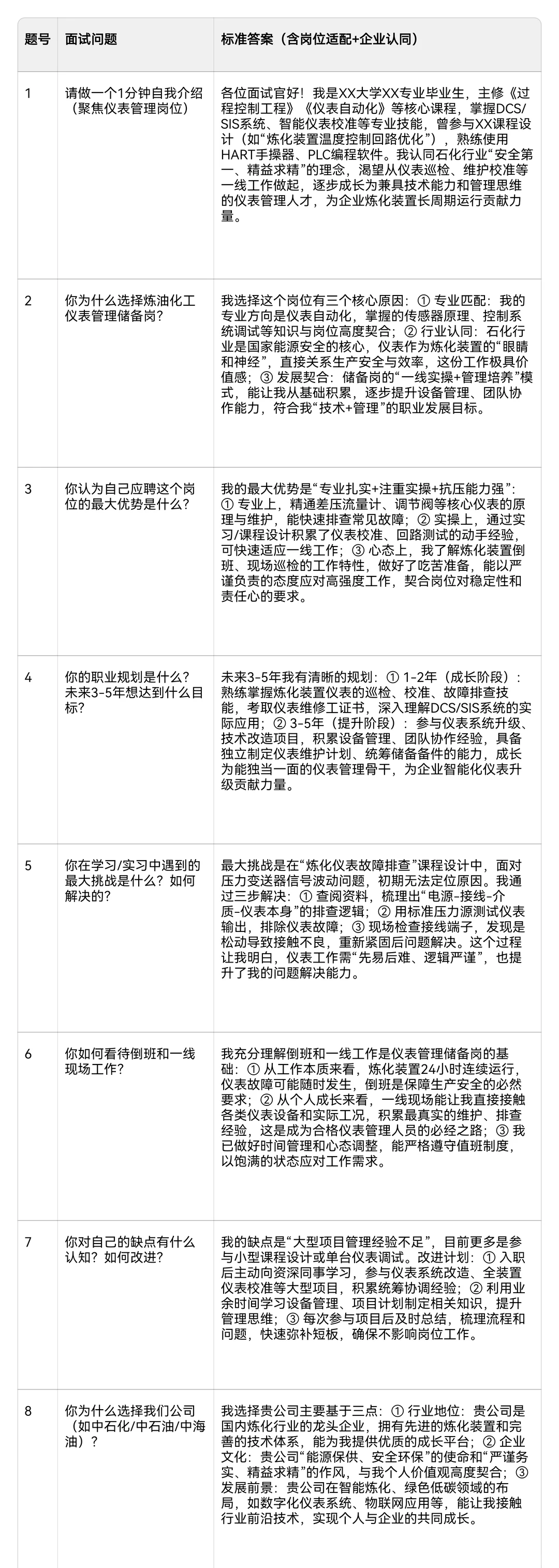
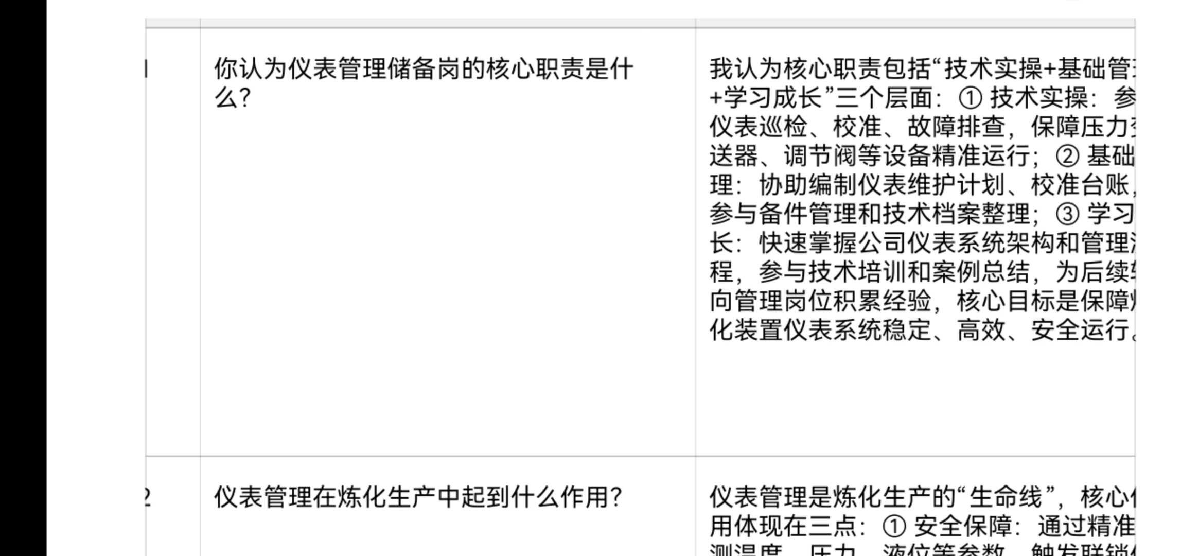
茂名石化炼油化工仪表管理储备岗仪表技术岗
作者:本站编辑
2025-11-26 05:45:57
9
茂名石化炼油化工仪表管理储备岗仪表技术岗
炼油化工仪表管理储备岗和仪表技术岗
茂名石化的炼油化工仪表管理储备岗和广州石化的仪表技术岗
茂名石化的炼油化工装置生产储备岗
广州石化的设备技术岗
有茂名石化炼油化工生产管理储备岗机械专业等等等。
#设备技术岗
#炼油化工仪表
#仪表
#国企面试
#化工
#中石化
下一篇:
金案地漏合伙人计划开放中
上一篇:
外贸商业中介:经销商零售商中间商贸易商
相关内容
查看全部
公司顺利通过2025
2026-04-02 19:20
未来5年,白酒行业
2026-04-02 19:02
酒企必读:2026中
2026-04-02 19:01
重要通知 | 甘州
2026-04-02 18:57
工信部发布符合《
2026-04-02 18:39
一图读懂《自治区
2026-04-02 18:37
普邦股份荣获广东
2026-04-02 18:35
行业新闻|6家石化
2026-04-02 18:33
宁夏回族自治区行
2026-04-02 18:32
我国首项具身智能
2026-04-02 18:31