



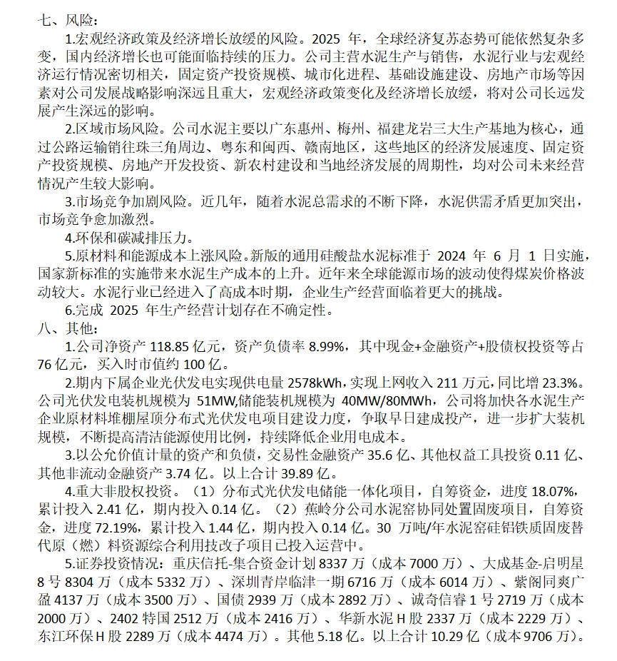
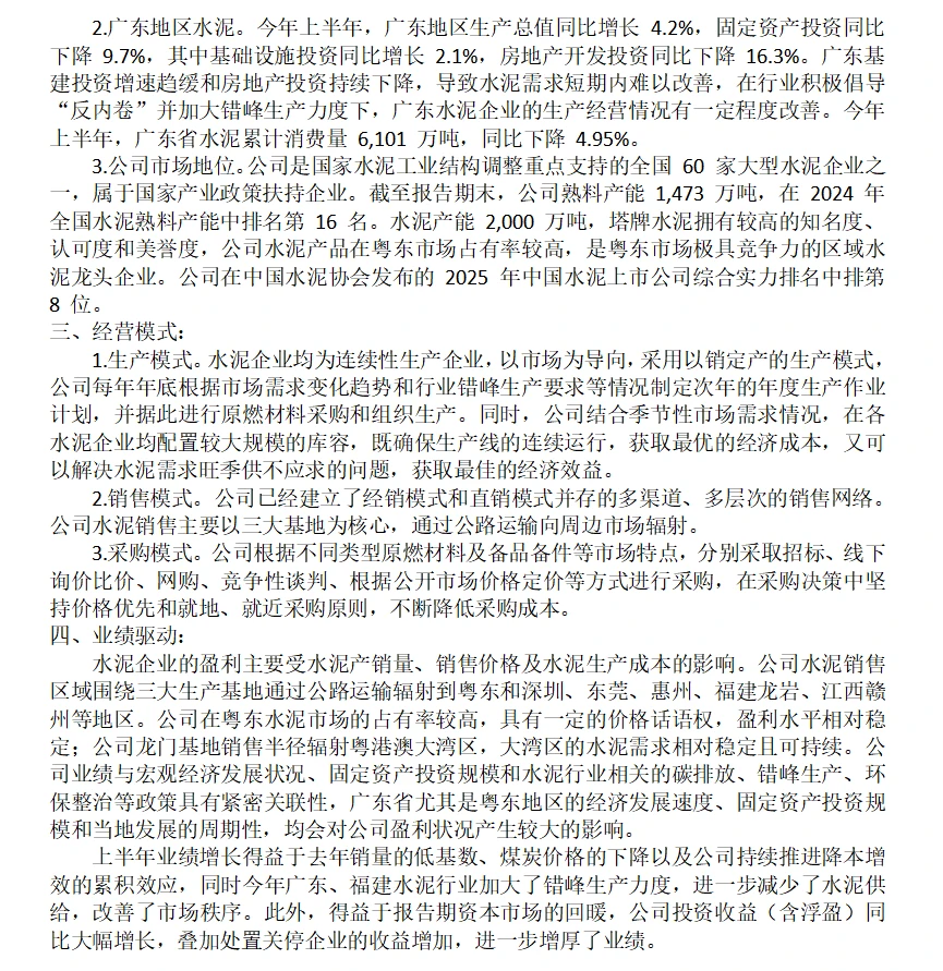
002233塔牌集团
覆盖原因:高股息公司跟踪公司经营趋势,按2024年派息比例测算约为5.2%左右。
产品:硅酸盐水泥熟料、通用硅酸盐水泥、预拌混凝土、光伏和储能(占比很低)。
分析:公司主营业务有企稳迹象,25年上半年营收略有回升。但行业长期趋势处于稳定经营,无成长属性。但公司目前处于破净阶段,以极低负债率8.99%,可变现现金占比76亿,市值仅100亿左右。公司通过投资个股、质量较好的私募产品、国债等,实现公司整体资产增值,资产负债表不断向好。适合的定价标准为1.3-1.5PB,对应价格为13.06元、15.07元。同时现金储备+主营利润(先货后款)+资产增值给公司提供未来5-10年5.2%的股息率应无忧,属于高安全边际资产,可长期持有观察公司经营环境变化。
覆盖原因:高股息公司跟踪公司经营趋势,按2024年派息比例测算约为5.2%左右。
产品:硅酸盐水泥熟料、通用硅酸盐水泥、预拌混凝土、光伏和储能(占比很低)。
分析:公司主营业务有企稳迹象,25年上半年营收略有回升。但行业长期趋势处于稳定经营,无成长属性。但公司目前处于破净阶段,以极低负债率8.99%,可变现现金占比76亿,市值仅100亿左右。公司通过投资个股、质量较好的私募产品、国债等,实现公司整体资产增值,资产负债表不断向好。适合的定价标准为1.3-1.5PB,对应价格为13.06元、15.07元。同时现金储备+主营利润(先货后款)+资产增值给公司提供未来5-10年5.2%的股息率应无忧,属于高安全边际资产,可长期持有观察公司经营环境变化。
