发布信息
登陆/注册
搜索
搜索
导航
首页
产品供应
产品求购
企业库
酒业展会
行业资讯
认证会员
站内搜索
行业企业
当前位置:
首页
行业企业
正文
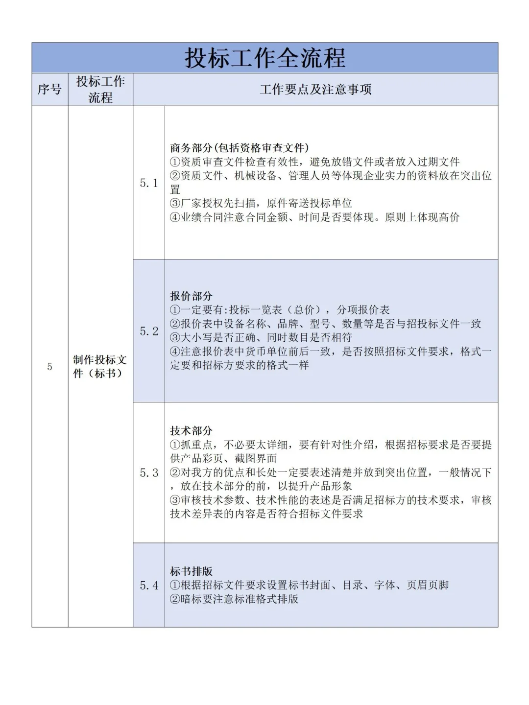
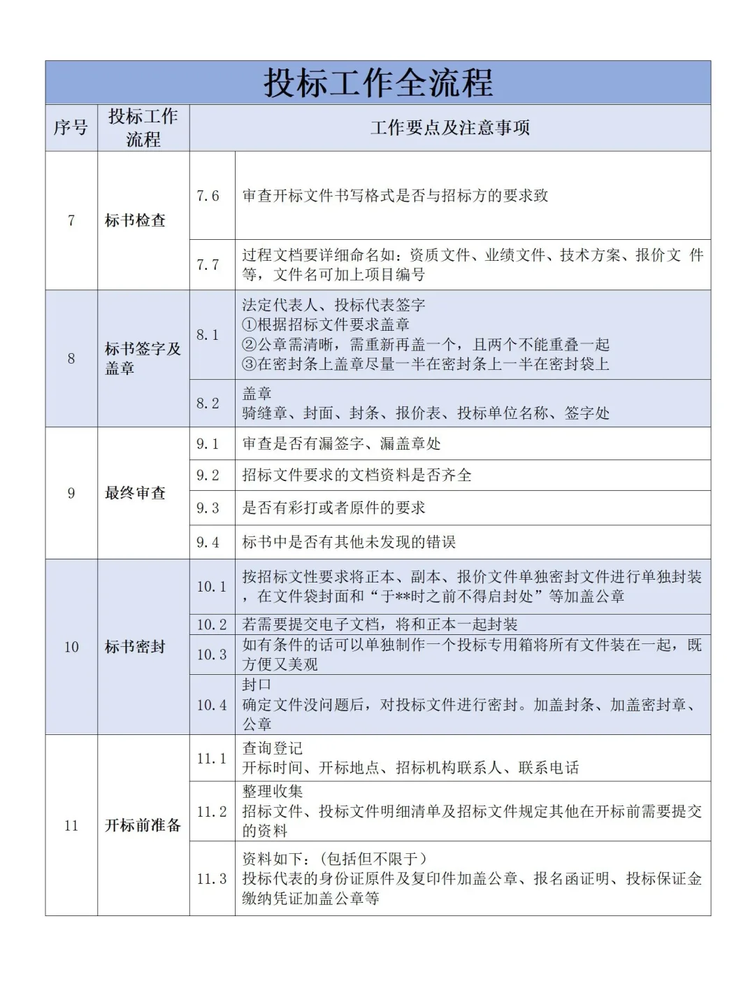
个人认为目前讲投标流程最清楚的,没有之一
作者:本站编辑
2025-11-26 05:13:33
8
个人认为目前讲投标流程最清楚的,没有之一
有点标题党了
?尽我所能将投标流程讲明白
从招标公告——评标——中标——中标后。
详细版本请大家看图,供参考
#标书制作
#投标
#标书
#投标流程
#标书人的日常
#标书制作公司
#招标
#采购标书
#政府采购
下一篇:
?从“有效”到“可信”!为消毒品打门户
上一篇:
?:做足功课了,硬装的价目表!!
相关内容
查看全部
JYT-1000LC 咖啡
2026-04-17 18:15
行业标杆!武钢有
2026-04-17 18:13
世界500强企业考
2026-04-17 18:11
120家!2026年度SM
2026-04-17 18:09
翁牛特旗应急管理
2026-04-17 18:04
近期化工行业安全
2026-04-17 18:03
会议丨共谋行业协
2026-04-17 18:03
为什么越来越多中
2026-04-17 18:02
2026年4月16日陕
2026-04-17 18:01
【行业资讯】2026
2026-04-17 17:59