








8月6日,国家发改委等三部门印发《加快构建新型电力系统行动方案(2024—2027年)》,该方案提出聚焦近期新型电力系统建设亟待突破的关键领域,选取典型性、代表性的方向开展探索,在 2024— 2027 年重点开展 9 项专项行动,推进新型电力系统建设取得实效。
新型电力系统是指新型电力系统是以承载实现碳达峰碳中和,贯彻新发展理念、构建新发展格局、推动高质量发展的内在要求为前提,确保能源电力安全为基本前提、以满足经济社会发展电力需求为首要目标、以最大化消纳新能源为主要任务,以坚强智能电网为枢纽平台,以源网荷储互动与多能互补为支撑,具有清洁低碳、安全可控、灵活高效、智能友好、开放互动基本特征的电力系统。
为深入了解新型电力系统的内涵、特征、要素、技术、规划、挑战等内容,我们整理了一套新型电力系统精选干货,其中包含40份深度PPT和60份深度研究报告,欢迎大家入库下载学习。
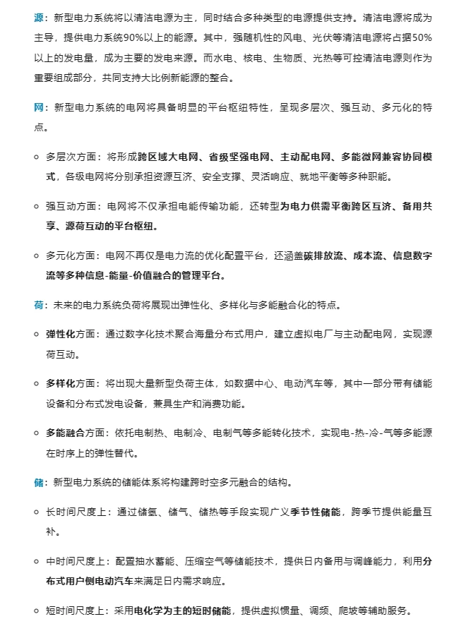
新型电力系统的内涵和特征
统筹国家能源安全、清洁低碳转型和经济社会高质量发展,立足新发展阶段、贯彻新发展理念、构建新发展格局,需要新型电力系统全环节发力,在电源构成、电网形态、负荷特征、技术基础、运行特征等方面主动实现“五个转变”。
电源构成转变:电源构成由以化石能源发电为主导,向大规模可再生能源发电转变。
电网形态转变:电网形态由“输配用”单向逐级输电网络向多元双向混合层次结构网络转变。
负荷特性转变:负荷特性由刚性、消费型向柔性、产消型转变。
技术基础转变:技术基础由支撑机械电磁系统向支撑机电、半导体混合系统转变。
运行特性转变:运行特性由“源随荷动”单向计划调控向源网荷储多元协同互动转变。
新型电力系统是清洁低碳、安全高效的能源体系的重要组成部分,承载着能源转型的历史使命,具备清洁低碳、安全充裕、经济高效、供需协同、灵活智能五大特征。
清洁低碳,生产侧多元化、清洁化、低碳化;消费侧高效化、减量化、电气化。
安全充裕,可观、可测、可控;供应和调节能力充裕;先行保障和服务。
经济高效,坚持全面节约战略;提高资源配置效率;成本公平分担、及时传导。
供需协同,多环节要素协调、多形态电网并存、多层次系统共营、多能源系统互联、需求侧潜力释放。
灵活智能,数字化、网络化、智慧化、互通互济、灵活转换。
#今日份学习打卡 #学习资料分享 #新型电力系统 #内涵 #特征 #规划 #技术
新型电力系统是指新型电力系统是以承载实现碳达峰碳中和,贯彻新发展理念、构建新发展格局、推动高质量发展的内在要求为前提,确保能源电力安全为基本前提、以满足经济社会发展电力需求为首要目标、以最大化消纳新能源为主要任务,以坚强智能电网为枢纽平台,以源网荷储互动与多能互补为支撑,具有清洁低碳、安全可控、灵活高效、智能友好、开放互动基本特征的电力系统。
为深入了解新型电力系统的内涵、特征、要素、技术、规划、挑战等内容,我们整理了一套新型电力系统精选干货,其中包含40份深度PPT和60份深度研究报告,欢迎大家入库下载学习。
新型电力系统的内涵和特征
统筹国家能源安全、清洁低碳转型和经济社会高质量发展,立足新发展阶段、贯彻新发展理念、构建新发展格局,需要新型电力系统全环节发力,在电源构成、电网形态、负荷特征、技术基础、运行特征等方面主动实现“五个转变”。
电源构成转变:电源构成由以化石能源发电为主导,向大规模可再生能源发电转变。
电网形态转变:电网形态由“输配用”单向逐级输电网络向多元双向混合层次结构网络转变。
负荷特性转变:负荷特性由刚性、消费型向柔性、产消型转变。
技术基础转变:技术基础由支撑机械电磁系统向支撑机电、半导体混合系统转变。
运行特性转变:运行特性由“源随荷动”单向计划调控向源网荷储多元协同互动转变。
新型电力系统是清洁低碳、安全高效的能源体系的重要组成部分,承载着能源转型的历史使命,具备清洁低碳、安全充裕、经济高效、供需协同、灵活智能五大特征。
清洁低碳,生产侧多元化、清洁化、低碳化;消费侧高效化、减量化、电气化。
安全充裕,可观、可测、可控;供应和调节能力充裕;先行保障和服务。
经济高效,坚持全面节约战略;提高资源配置效率;成本公平分担、及时传导。
供需协同,多环节要素协调、多形态电网并存、多层次系统共营、多能源系统互联、需求侧潜力释放。
灵活智能,数字化、网络化、智慧化、互通互济、灵活转换。
#今日份学习打卡 #学习资料分享 #新型电力系统 #内涵 #特征 #规划 #技术
