发布信息
登陆/注册
搜索
搜索
导航
首页
产品供应
产品求购
企业库
酒业展会
行业资讯
认证会员
站内搜索
行业企业
当前位置:
首页
行业企业
正文
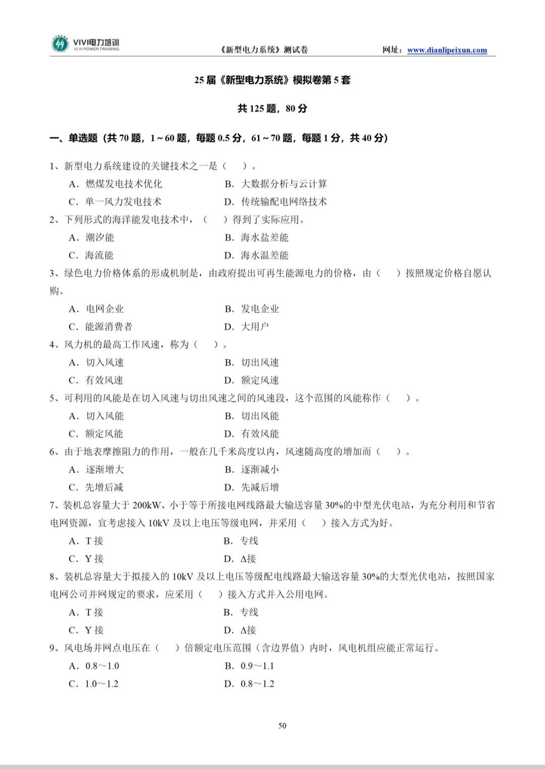
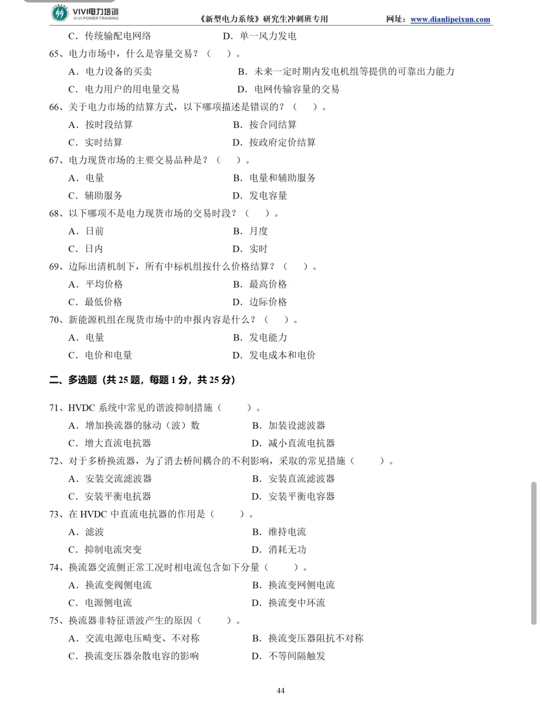
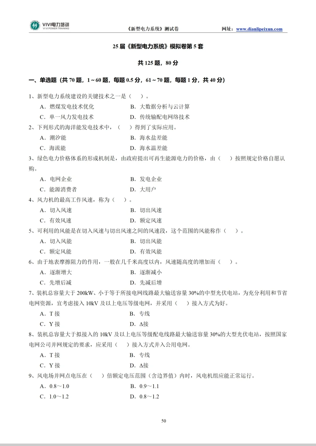
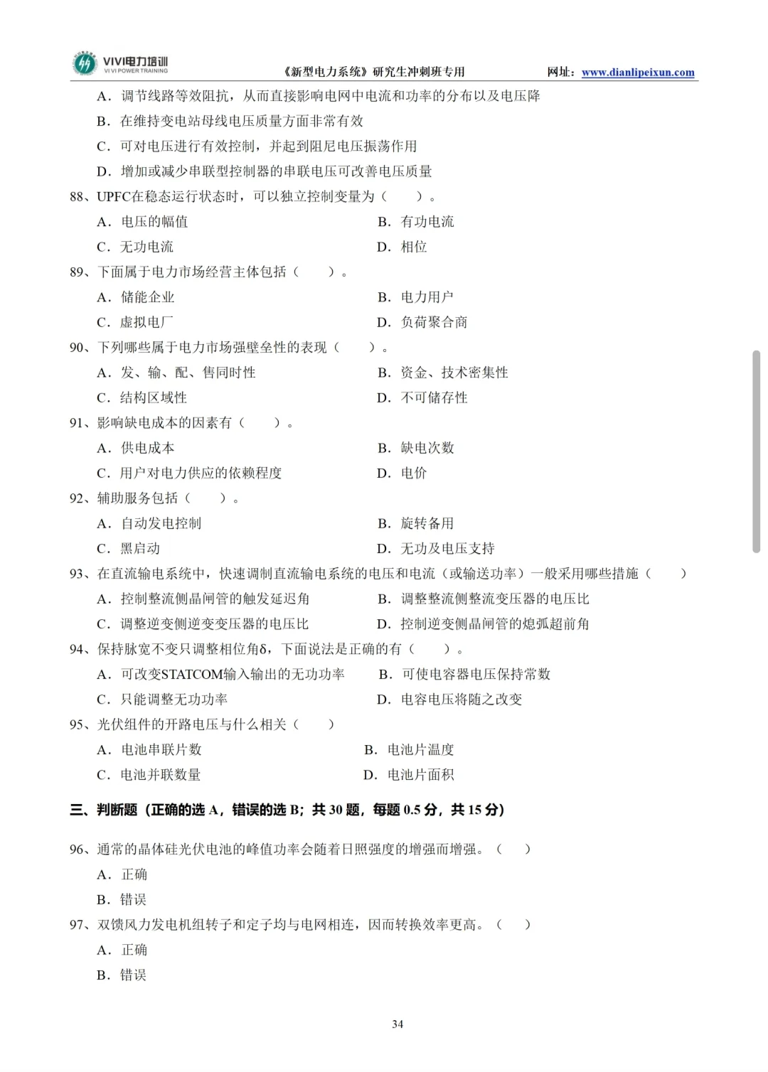
《新型电力系统》考前集中练题
作者:本站编辑
2025-11-26 04:03:00
11
《新型电力系统》考前集中练题
国家电网招聘考试电工类研究生11月冲刺班题目,不对外出售
#国家电网招聘考试笔试
#国网研究生新大纲
#国网研究生新型电力系统
#樊爱龙
国网考试复习 ViVi电力#国网研究生考试模拟题
下一篇:
?招投标新手,必备基础知识
上一篇:
玻璃厂厂家源头供应商汇总大全
相关内容
查看全部
公司顺利通过2025
2026-04-02 19:20
未来5年,白酒行业
2026-04-02 19:02
酒企必读:2026中
2026-04-02 19:01
重要通知 | 甘州
2026-04-02 18:57
工信部发布符合《
2026-04-02 18:39
一图读懂《自治区
2026-04-02 18:37
普邦股份荣获广东
2026-04-02 18:35
行业新闻|6家石化
2026-04-02 18:33
宁夏回族自治区行
2026-04-02 18:32
我国首项具身智能
2026-04-02 18:31