招标采购难管理?给你看看这份招采管理制度
作者:本站编辑
2025-11-26 03:45:57
4
招标采购难管理?给你看看这份招采管理制度













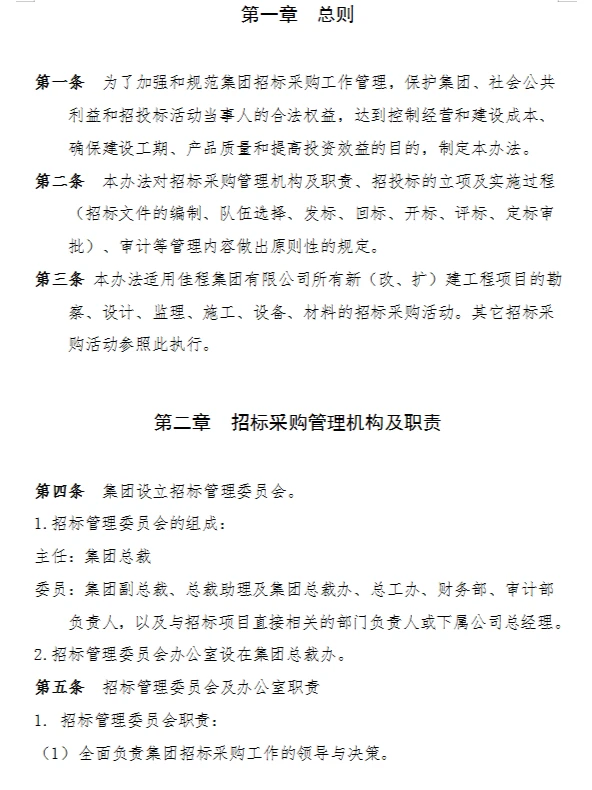
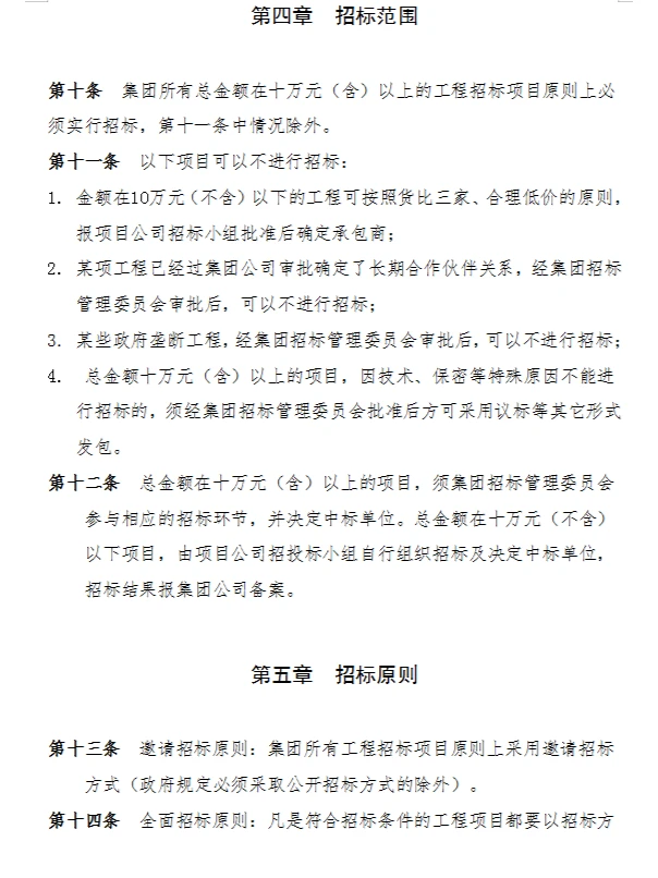
招标采购能否正常、正规运行,有一套合理合规的管理制度是非常重要的。
前段时间,和一个无锡招采总监聊天,请教招采这块怎么管理。
要到了一份非常不错的招标采购管理制度,工作流程、范围、原则、计划与立项、回标开标、审计……真的牛,给大家看看,怪不得人家能当上招采负责人。
………………
完整《招标采购管理制度》无法一一展示,需要的小伙伴滴滴
#采购 #招标