发布信息
登陆/注册
搜索
搜索
导航
首页
产品供应
产品求购
企业库
酒业展会
行业资讯
认证会员
站内搜索
行业企业
当前位置:
首页
行业企业
正文
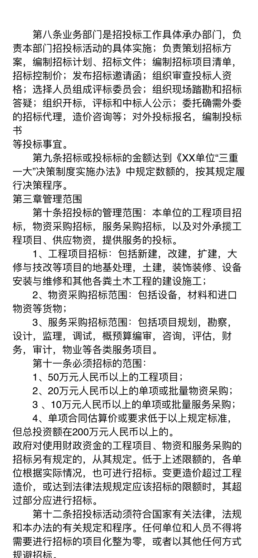
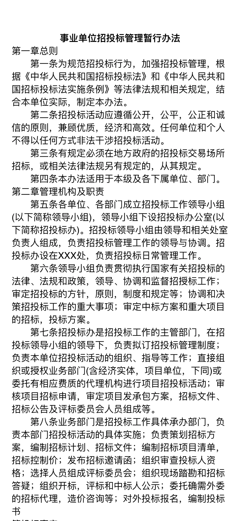
行政事业单位政府采购招标管理办法(暂行)
作者:本站编辑
2025-11-26 03:23:26
2
行政事业单位政府采购招标管理办法(暂行)
#管理制度
以前在体制内会计岗,给单位设计了内部控制制度,这两年做审计,去很多单位做检查,发现很多行政事业单位关于政府采购没有制定内部控制制度,总是被列为问题反应,很多行政事业单位财务也不知如何整改,我整理了一期政府采购招标管理办法(暂行)分享给大家,有需要的自取哈
碎碎念:接体制内财务各项工作咨询、带教,最近在出我自己的课程《政府会计一课通》,课程主线:政府会计、预算会计科目大白话→政府会计“双分录”核算实务→预算编制实务与案例→决算报表编制→预算一体化系统操作,手把手教学,欢迎大家围观。
#体制内财务
#预算一体化
#预算一体化系统
#行政事业单位会计
#体制内财务狗
下一篇:
机械类EI源刊审稿人偏好分析
上一篇:
五金店、建筑公司、机电公司、新能源,都看过来
相关内容
查看全部
公司顺利通过2025
2026-04-02 19:20
未来5年,白酒行业
2026-04-02 19:02
酒企必读:2026中
2026-04-02 19:01
重要通知 | 甘州
2026-04-02 18:57
工信部发布符合《
2026-04-02 18:39
一图读懂《自治区
2026-04-02 18:37
普邦股份荣获广东
2026-04-02 18:35
行业新闻|6家石化
2026-04-02 18:33
宁夏回族自治区行
2026-04-02 18:32
我国首项具身智能
2026-04-02 18:31