发布信息
登陆/注册
搜索
搜索
导航
首页
产品供应
产品求购
企业库
酒业展会
行业资讯
认证会员
站内搜索
行业企业
当前位置:
首页
行业企业
正文
谁懂?我终于把招投标的时间节点弄明白了
作者:本站编辑
2025-11-26 02:35:52
12
谁懂?我终于把招投标的时间节点弄明白了
刚入行的时候头都大了,有一次因为记错时间导致废标,又是被骂又是被扣工资,内耗的不行。
招投标过程非常复杂,每个阶段都有明确时间规定,很容易搞混。
今天分享一下我整理的政府采购+招投标重要时间节点:
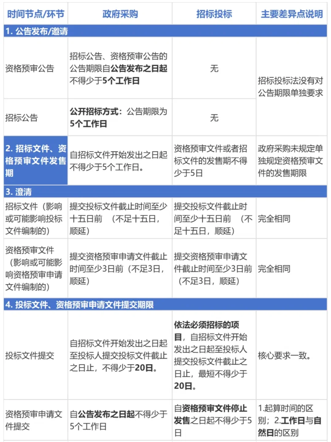
政府采购招标方式 VS 招标投标时间节点
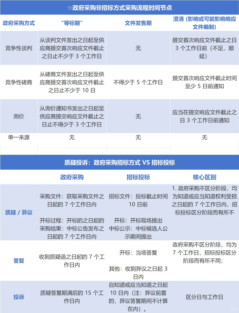
政府采购非招标方式采购流程时间节点
质疑投诉时间节点
大家需要的话可以?备用,仅供参考~
#招投标
#投标
#政府采购
#学习笔记
#干货分享
#投标人的日常
#标书制作
#招标
#智标领航
下一篇:
航空快递、机场航空物流、24小时上门服务
上一篇:
泄爆片
相关内容
查看全部
天津市专精特新“
2026-04-06 17:14
环保行业废气处理
2026-04-06 15:09
中国国际货代行业
2026-04-06 15:08
对招标投标与政府
2026-04-06 14:46
行业关心的“压缩
2026-04-06 11:37
【征婚】98年大荆
2026-04-06 10:49
行业研究---双维
2026-04-06 08:50
告别1499时代 茅
2026-04-06 08:43
招投标是政府采购
2026-04-06 08:22
宠物食品行业新标
2026-04-06 07:36