



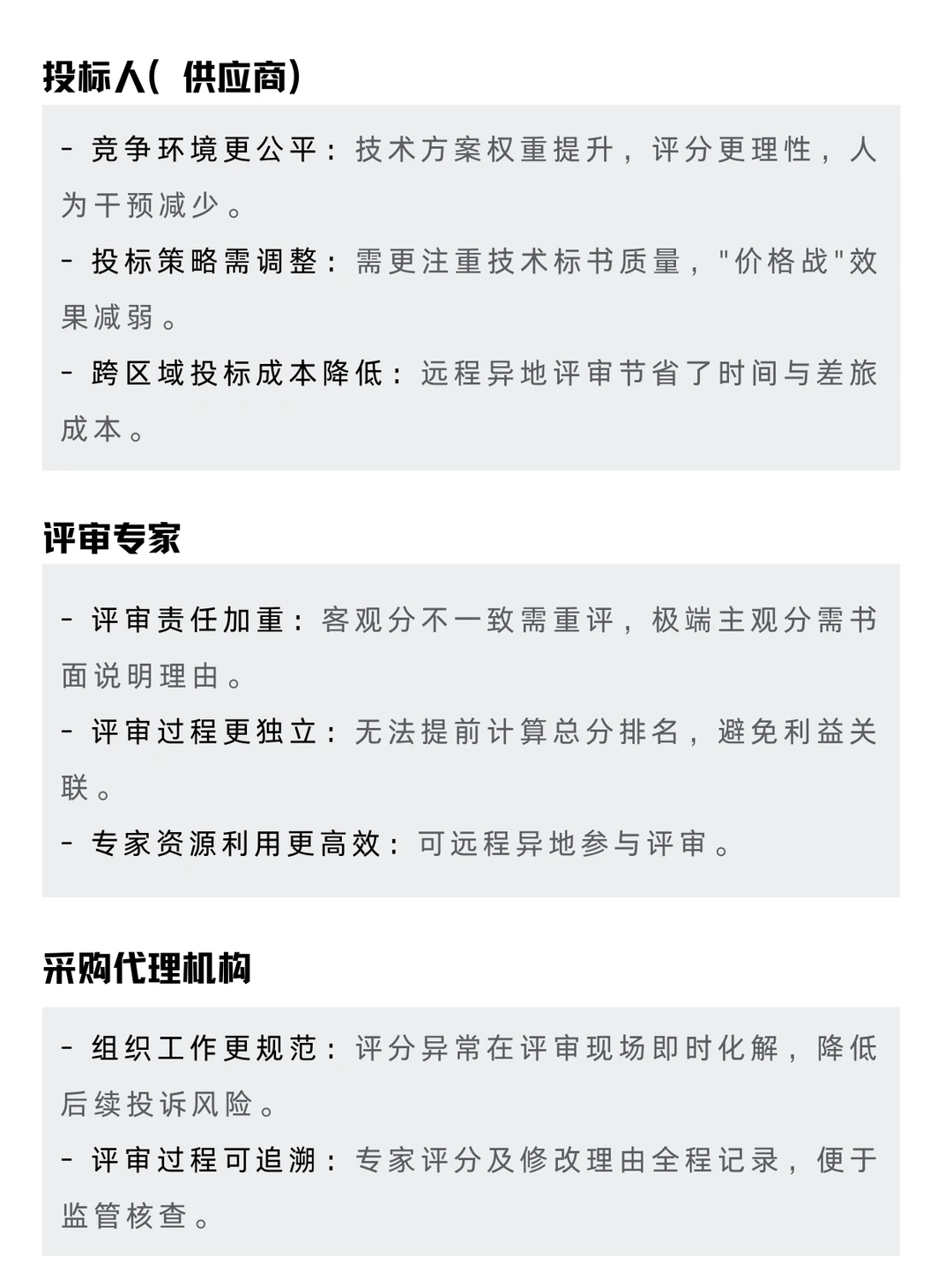
近期辽宁政府采购平台上线智能化评标功能,这项政策不只关乎公平,更直接改变了我们的投标策略。
一、政策核心变化:机器盯得更紧了
1. 客观分必须一致:专家评分不一致,系统立刻打回。
2. 主观分不能乱打:极端分数必须书面说明理由。
3. 技术&价格分家:评审时隐藏价格,胜负全看技术方案质量。
二、给招投标人的3个核心建议
✅ 策略重心前移,死磕技术标
新规下技术标权重激增,需全力打磨方案,确保精准响应、凸显优势。低价策略失效,平庸技术标难获高分。
✅ 吃透规则,追求“无争议”响应
吃透招标文件,确保所有承诺清晰明确,减少表述模糊,规避主观分争议。
✅ 关注“暗标盲评”试点动态
下一步将隐藏供应商信息,建议提前编写“去标识化”标书,适应绝对公平竞争。
新政策是用技术为我们营造更公平的赛场。对于认真做技术、守规矩的投标人来说是重大利好。核心对策就是:精研规则,打磨方案,用硬实力说话。
火眼审阅标书查重工具,它能高效查重标书文本、表格、图片、编制作者雷同等问题,帮你筑牢技术标的细节防线,让标书质量经得起智能系统的检验。
#辽宁投标 #招投标政策 #投标知识 #标书制作 #投标工具 #标书查重 #招投标 #投标
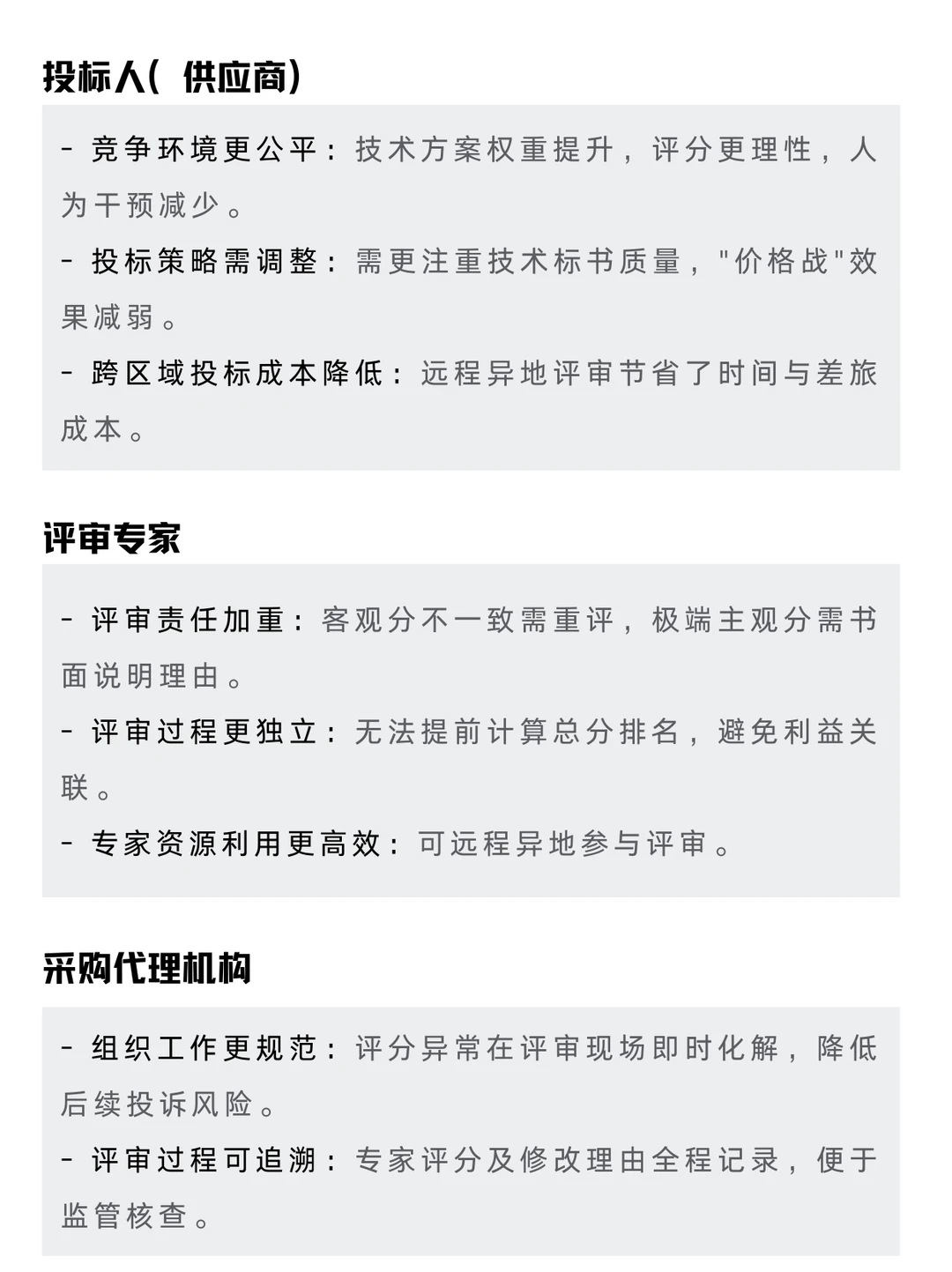
一、政策核心变化:机器盯得更紧了
1. 客观分必须一致:专家评分不一致,系统立刻打回。
2. 主观分不能乱打:极端分数必须书面说明理由。
3. 技术&价格分家:评审时隐藏价格,胜负全看技术方案质量。
二、给招投标人的3个核心建议
✅ 策略重心前移,死磕技术标
新规下技术标权重激增,需全力打磨方案,确保精准响应、凸显优势。低价策略失效,平庸技术标难获高分。
✅ 吃透规则,追求“无争议”响应
吃透招标文件,确保所有承诺清晰明确,减少表述模糊,规避主观分争议。
✅ 关注“暗标盲评”试点动态
下一步将隐藏供应商信息,建议提前编写“去标识化”标书,适应绝对公平竞争。
新政策是用技术为我们营造更公平的赛场。对于认真做技术、守规矩的投标人来说是重大利好。核心对策就是:精研规则,打磨方案,用硬实力说话。
火眼审阅标书查重工具,它能高效查重标书文本、表格、图片、编制作者雷同等问题,帮你筑牢技术标的细节防线,让标书质量经得起智能系统的检验。
#辽宁投标 #招投标政策 #投标知识 #标书制作 #投标工具 #标书查重 #招投标 #投标
