发布信息
登陆/注册
搜索
搜索
导航
首页
产品供应
产品求购
企业库
酒业展会
行业资讯
认证会员
站内搜索
行业企业
当前位置:
首页
行业企业
正文
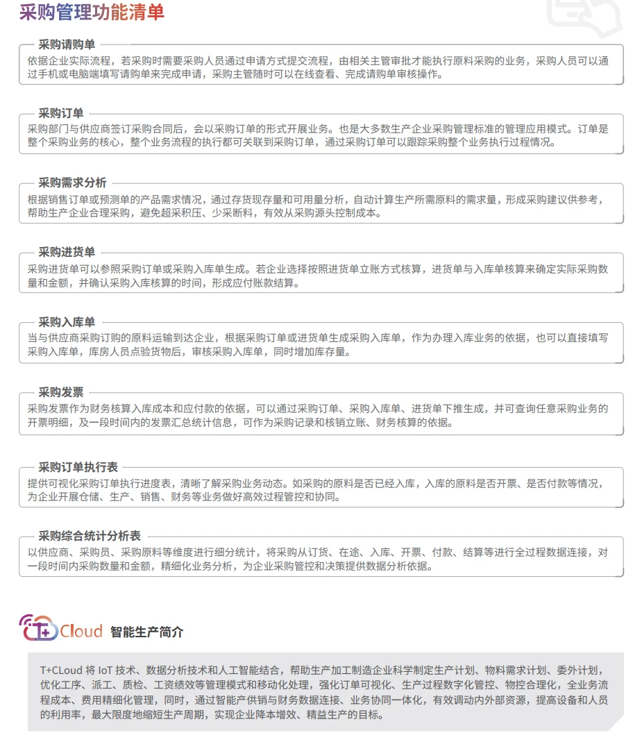
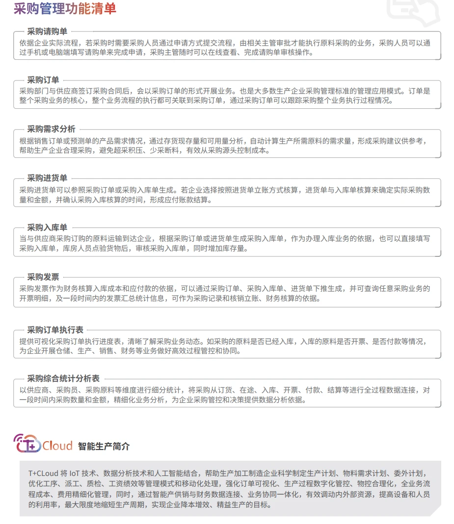
流程化采购管理 从源头控成本
作者:本站编辑
2025-11-25 19:11:26
11
流程化采购管理 从源头控成本
采购管理通过便捷的电脑或手机端,采购人员可以随时填写采购业务单据,主管可在线实时查看单据、
审核,实现从请购、订单执行到入库、暂估、开票、付款、结算的全流程在线管理。提供可视化执
行进度数据及分析报表,帮助企业全面掌握采购动态、有效从采购源头控制成本。
下一篇:
和老板商量后,决定一袋就送杯子?
上一篇:
囊谦制盐概览
相关内容
查看全部
当科技、金融、消
2026-04-03 21:19
【行业资讯】游戏
2026-04-03 21:14
方大九钢入选国家
2026-04-03 21:13
预告| 数智新时代
2026-04-03 21:05
【低空市场】| 20
2026-04-03 20:50
3月白酒行业观察
2026-04-03 20:44
创新圈 创未来 |
2026-04-03 20:40
白酒行业 4 月 3
2026-04-03 20:34
2026观察 | 白酒
2026-04-03 19:48
【衡宇招标】政府
2026-04-03 19:21