发布信息
登陆/注册
搜索
搜索
导航
首页
产品供应
产品求购
企业库
酒业展会
行业资讯
认证会员
站内搜索
行业企业
当前位置:
首页
行业企业
正文
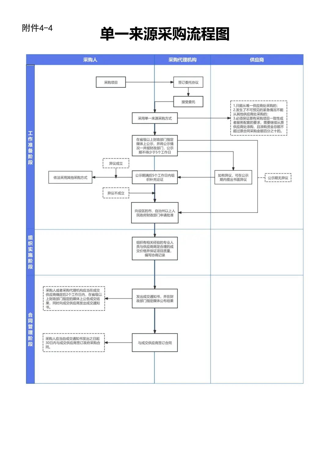
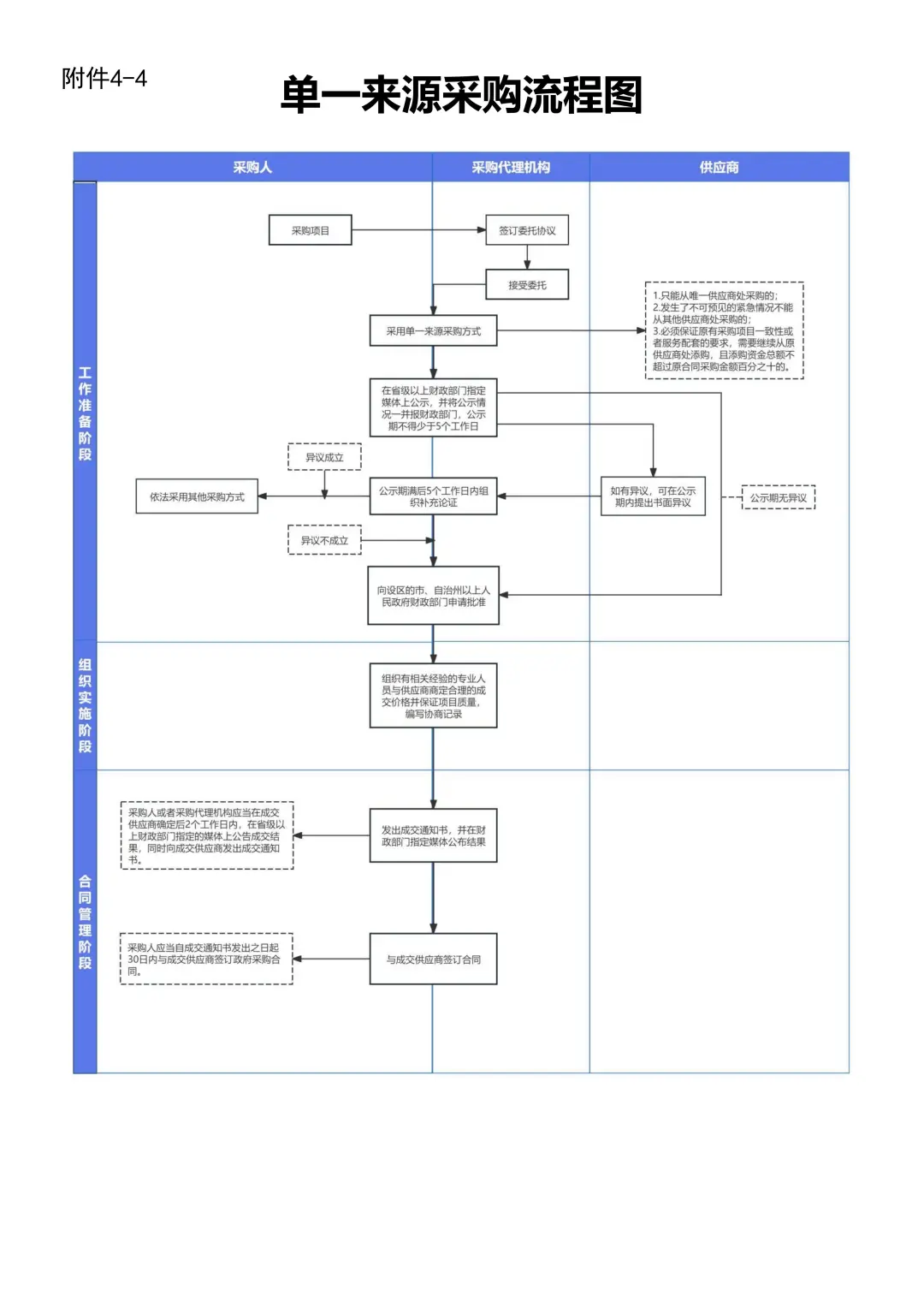
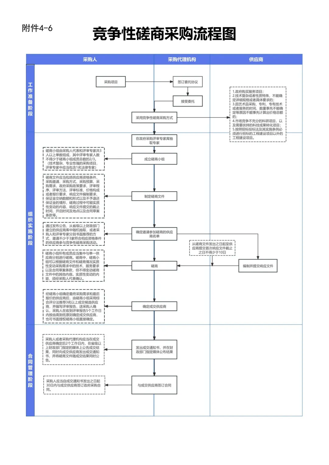
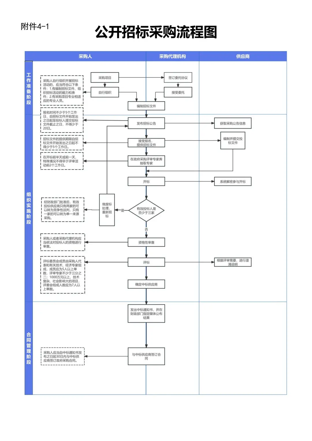
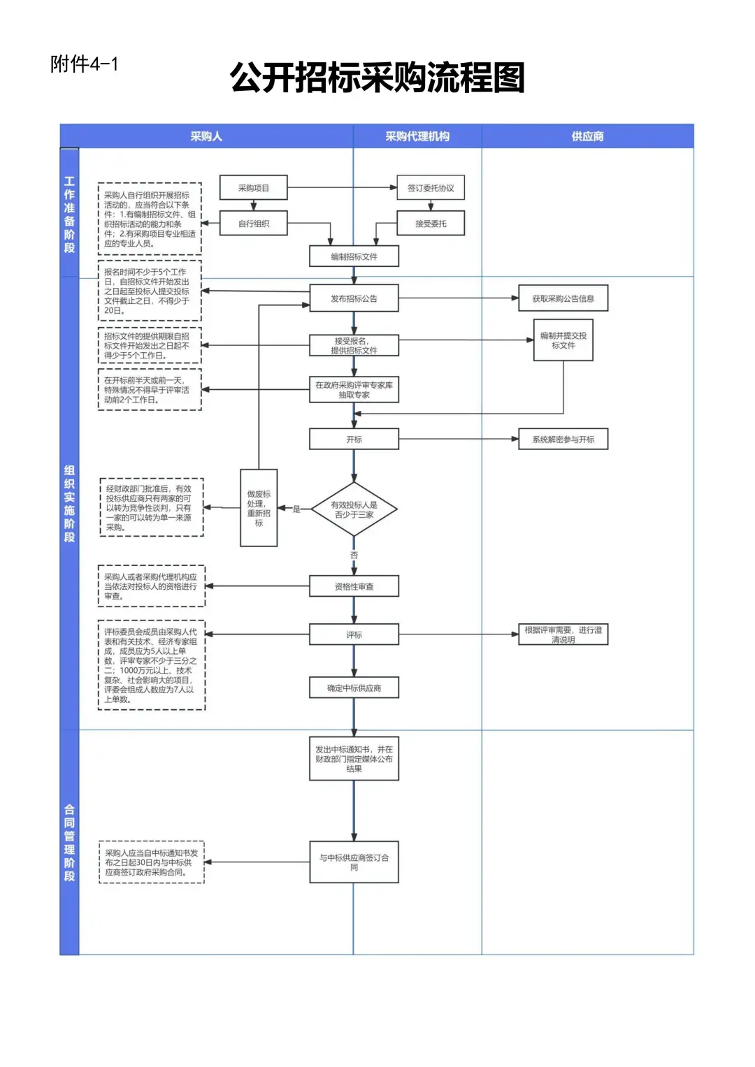
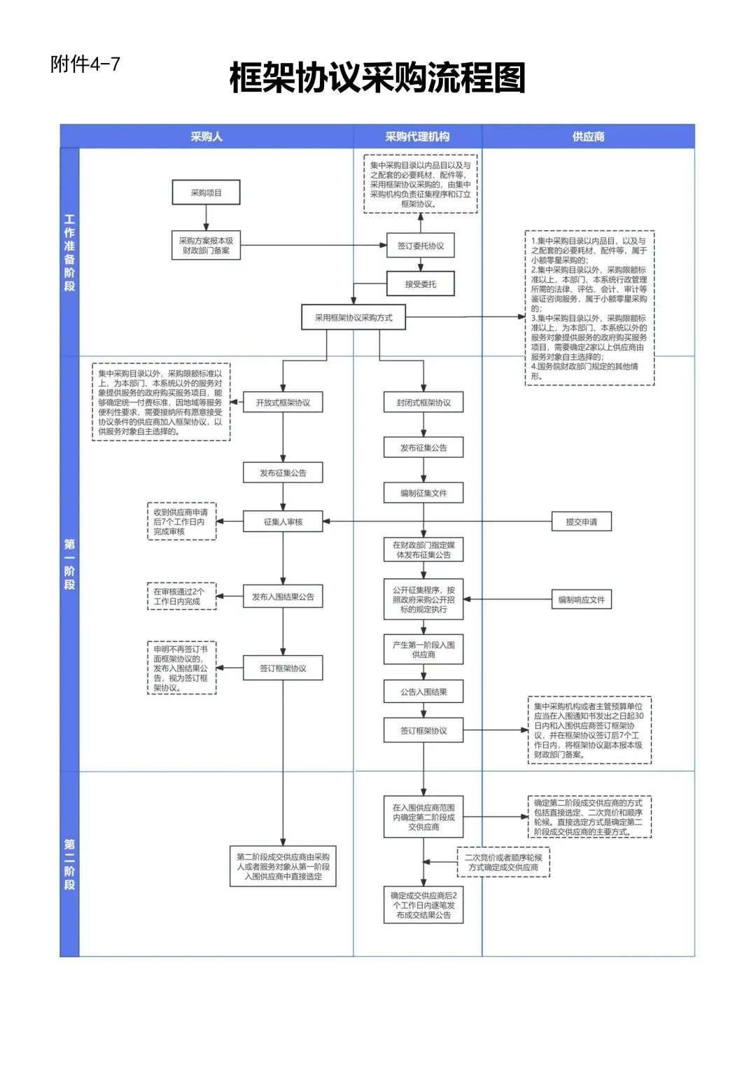
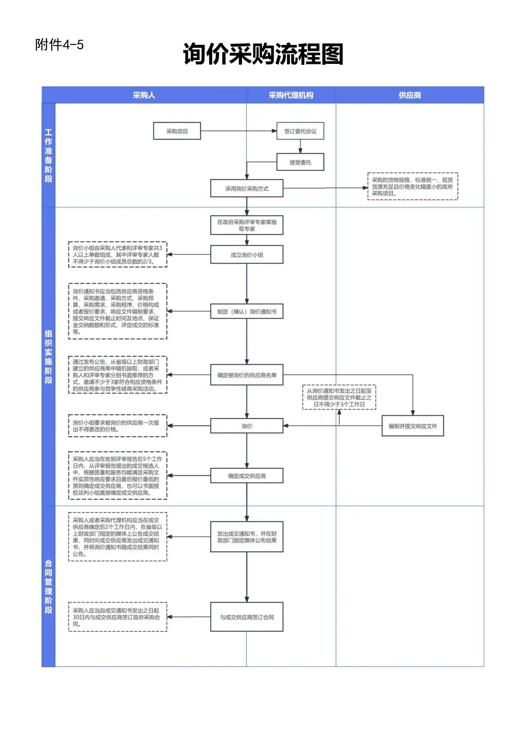
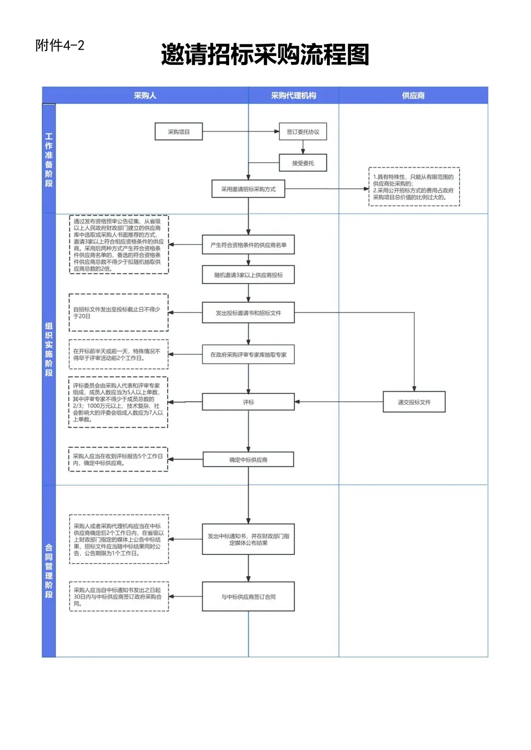
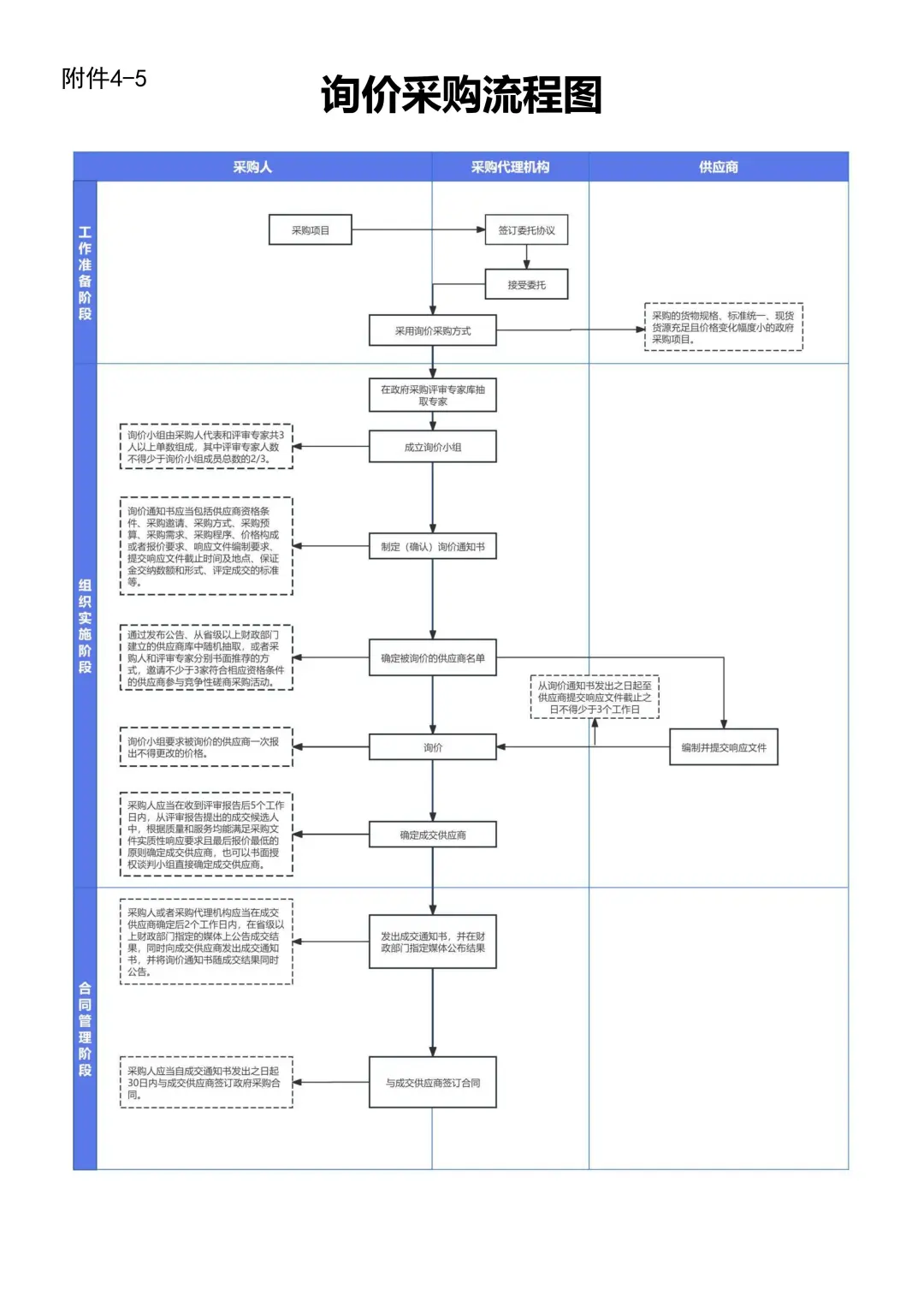
8种招投标流程图,太好用了!!
作者:本站编辑
2025-11-25 17:10:07
6
8种招投标流程图,太好用了!!
好多朋友投标不知道不同方式的流程和区别,一直很想要一个比较齐全的流程图。感谢吉林财省政厅给大家整理好了,需要的朋友可以自取。
#公开招标
#招标
#投标
#招标方式
#政府采购
下一篇:
电气设计工程师招聘啦
上一篇:
有心软的医疗器械大哥买我一台设备嘛~
相关内容
查看全部
业内曝政府招标黑
2025-12-29 11:52
银川市第二人民医
2025-12-29 11:52
政府招标采购的十
2025-12-29 11:52
设备采购,政府招
2025-12-29 11:52
政府招标土壤修复
2025-12-29 11:51
10月31日政府招标
2025-12-29 11:51
10月15日政府招标
2025-12-29 11:50
政府招标项目被质
2025-12-29 11:50
财政部:政府采购(
2025-12-29 11:49
政府采购与招投标
2025-12-29 11:49