每天学习一个行业:储能(2/4)
作者:本站编辑
2025-11-25 16:27:45
11
每天学习一个行业:储能(2/4)








宝子们!储能电池的 “幕后功臣” 来啦~这些神奇材料决定了电池的性能哦✨
正极材料像 “能量仓库”,磷酸铁锂安全又耐造,三元材料能量密度超高⚡️负极材料里,石墨是老熟人,新型锥盘碳材料正悄悄崛起,让钠离子电池更给力?
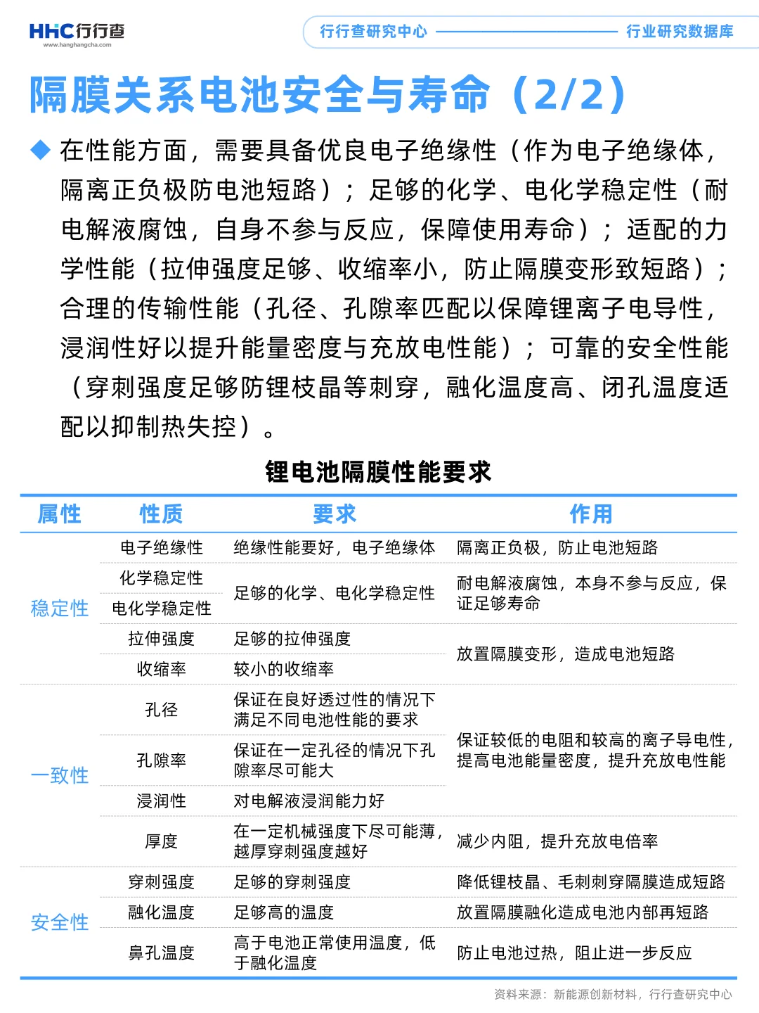
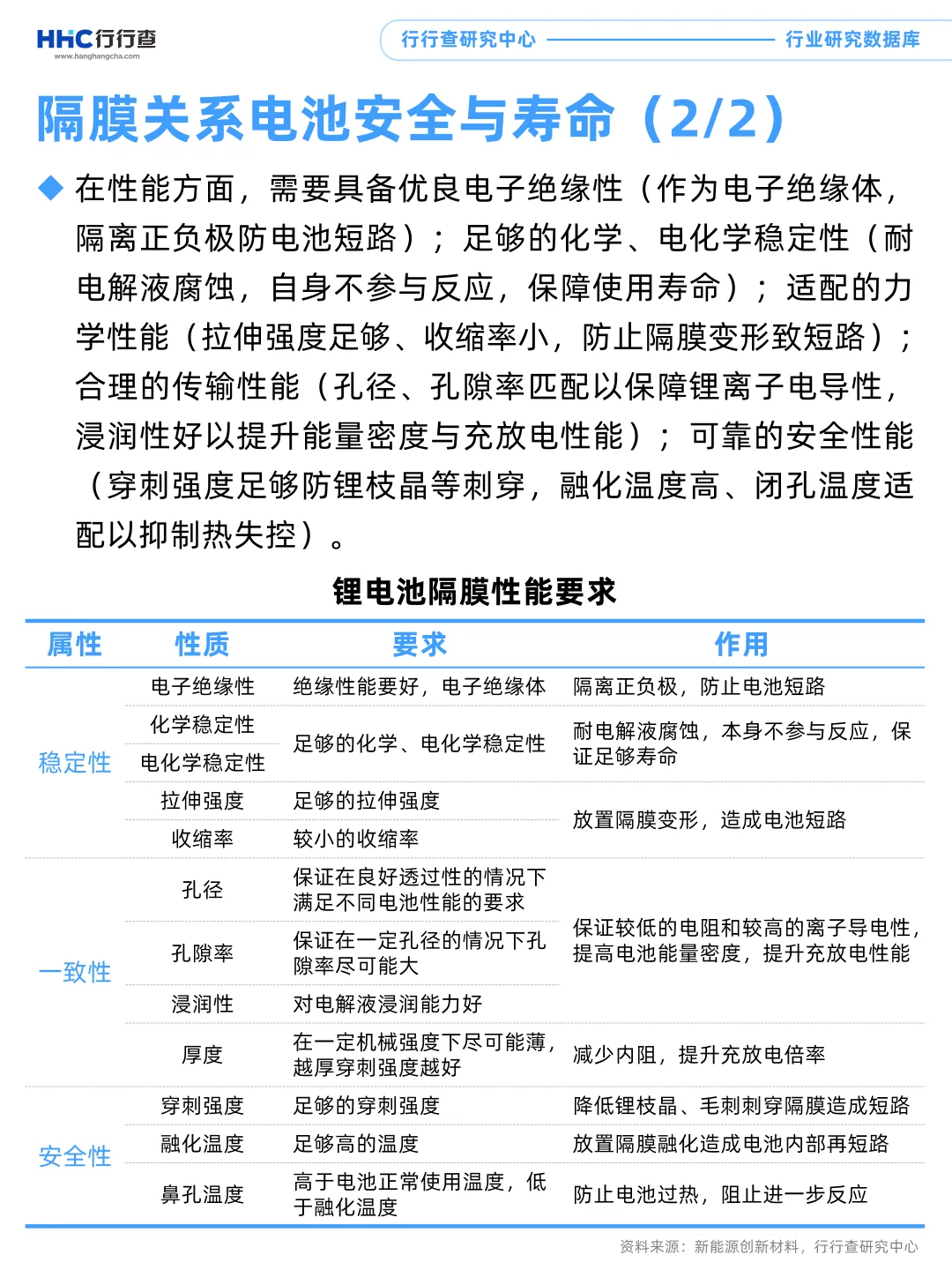
电解质也在升级!液态电解质很常见,固态电解质才是 “潜力股”,让电池更安全、容量更大? 还有不起眼的隔膜,像 “防火墙” 一样防止短路,超重要的~
从锂电池到钠电池,材料们各有绝活!环保又高效的新材料不断登场,难怪储能行业发展这么快? 下次充电时,记得感谢这些默默发力的材料呀~
#行业研究 #财经 #行业 #储能 #电极材料 #电解液 #隔膜 #电芯 #科普