



✨电网优化与智慧节能领域,海量能耗数据(如智能电表实时负荷数据、工业设备运行状态监测数据、建筑群能耗大数据、电动汽车充电行为轨迹、可再生能源发电功率预测数据、区域电网负荷波动时序档案)构成了多维度的研究基础。
.
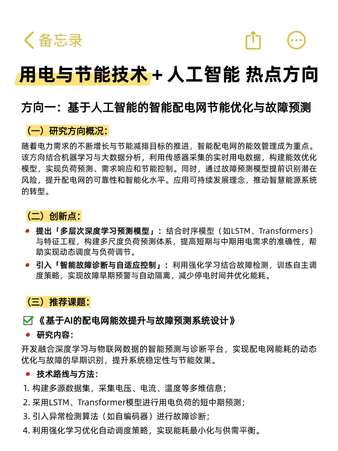
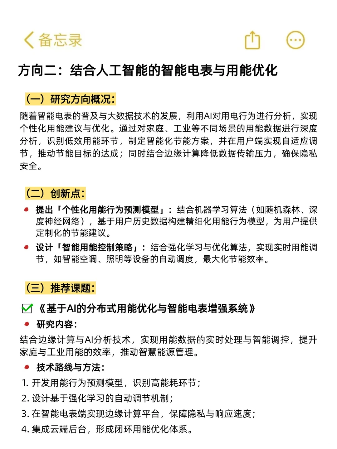
通过应用深度强化学习、机器学习、迁移学习、生成对抗网络(GAN)以及图神经网络(GNN)等技术,能在以下与电与节能相关的科研领域实现突破:
1⃣️《基于深度强化学习的区域电网负荷动态均衡调度模型》
2⃣️《智能电表与卷积神经网络融合的工业设备异常能耗识别与预警》
3⃣️《迁移学习应用于不同建筑类型能耗预测模型构建》
4⃣️《生成对抗网络增强的电动汽车充电行为模式生成与优化》
5⃣️《图神经网络分析建筑群内能源流与潜在节能节点挖掘》
6⃣️《联邦学习框架下的分布式智能家居节能协同控制》
7⃣️《可再生能源发电功率预测误差的深度学习修正模型》
8⃣️《注意力机制优化的高精度建筑能耗预测模型》
9⃣️《边缘计算驱动的智能路灯节能策略实时优化》
?《基于强化学习的储能系统充放电优化调度策略研究》
.
?♀️对“用电与节能技术+人工智能”感兴趣的,可以dd~
#电力 #电力工程 #用电安全 #节能技术 #人工智能 #深度学习 #机器学习 #科研 #电力工程师 #电气工程及其自动化 #研究生 #能源
.
通过应用深度强化学习、机器学习、迁移学习、生成对抗网络(GAN)以及图神经网络(GNN)等技术,能在以下与电与节能相关的科研领域实现突破:
1⃣️《基于深度强化学习的区域电网负荷动态均衡调度模型》
2⃣️《智能电表与卷积神经网络融合的工业设备异常能耗识别与预警》
3⃣️《迁移学习应用于不同建筑类型能耗预测模型构建》
4⃣️《生成对抗网络增强的电动汽车充电行为模式生成与优化》
5⃣️《图神经网络分析建筑群内能源流与潜在节能节点挖掘》
6⃣️《联邦学习框架下的分布式智能家居节能协同控制》
7⃣️《可再生能源发电功率预测误差的深度学习修正模型》
8⃣️《注意力机制优化的高精度建筑能耗预测模型》
9⃣️《边缘计算驱动的智能路灯节能策略实时优化》
?《基于强化学习的储能系统充放电优化调度策略研究》
.
?♀️对“用电与节能技术+人工智能”感兴趣的,可以dd~
#电力 #电力工程 #用电安全 #节能技术 #人工智能 #深度学习 #机器学习 #科研 #电力工程师 #电气工程及其自动化 #研究生 #能源
