发布信息
登陆/注册
搜索
搜索
导航
首页
产品供应
产品求购
企业库
酒业展会
行业资讯
认证会员
站内搜索
行业企业
当前位置:
首页
行业企业
正文
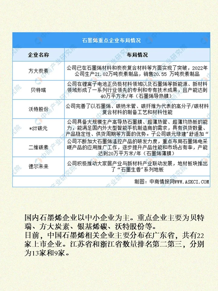
石墨烯产业链全览!
作者:本站编辑
2025-11-25 15:34:48
10
石墨烯产业链全览!
NO.34石墨烯产业链
#招商引资
#小参咨询
#招商引资动态
#石墨烯
下一篇:
ENRTop250全球最大国际承包商榜单|中国上榜
上一篇:
企业投标方式
相关内容
查看全部
冷却液行业重点企
2026-04-03 01:04
2026第十二届中国
2026-04-03 01:03
西安市企业工伤保
2026-04-03 01:02
【行业政策】《优
2026-04-03 00:10
商会多家企业入选
2026-04-03 00:08
倾听企业心声 助
2026-04-02 23:25
全国压铸行业首个
2026-04-02 23:24
揭露白酒销量持续
2026-04-02 23:06
2026-2028 年中国
2026-04-02 23:05
工信部发布符合《
2026-04-02 22:56