发布信息
登陆/注册
搜索
搜索
导航
首页
产品供应
产品求购
企业库
酒业展会
行业资讯
认证会员
站内搜索
行业企业
当前位置:
首页
行业企业
正文
一天吃透一条产业链:NO.95 火锅产业链
作者:本站编辑
2025-11-25 14:49:41
8
一天吃透一条产业链:NO.95 火锅产业链
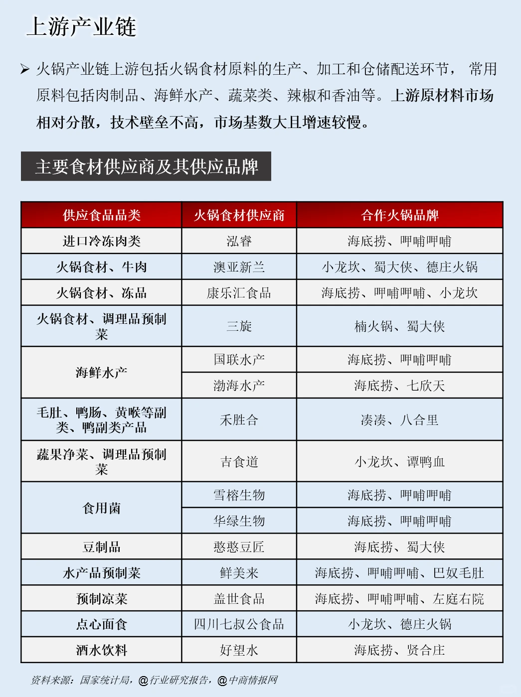
天冷了,来一顿热腾腾的火锅可以说是十分满足了
火锅的背后有着怎样的经济价值,
能让各路明星都纷纷投资进场;
但其背后又有怎样的壁垒,
让各路明星都已关店退场?
今天就来吃透火锅产业链!
#金融
#财经知识
#商业思维
#商业模式
#火锅
#火锅店
#羊肉火锅
#海底捞
#产业链
#行业研究
下一篇:
城投融资方案(接受租赁物划拨)
上一篇:
? 让出口更简单,让世界更美好!?
相关内容
查看全部
冷却液行业重点企
2026-04-03 01:04
2026第十二届中国
2026-04-03 01:03
西安市企业工伤保
2026-04-03 01:02
【行业政策】《优
2026-04-03 00:10
商会多家企业入选
2026-04-03 00:08
倾听企业心声 助
2026-04-02 23:25
全国压铸行业首个
2026-04-02 23:24
揭露白酒销量持续
2026-04-02 23:06
2026-2028 年中国
2026-04-02 23:05
工信部发布符合《
2026-04-02 22:56