发布信息
登陆/注册
搜索
搜索
导航
首页
产品供应
产品求购
企业库
酒业展会
行业资讯
认证会员
站内搜索
行业企业
当前位置:
首页
行业企业
正文
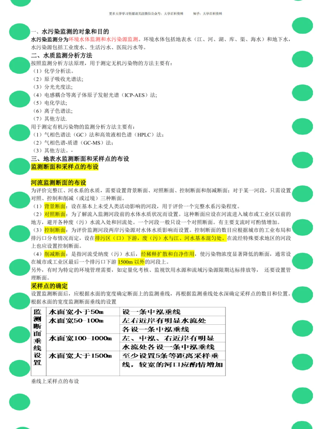
<环境监测>名解+知识点+笔记+真题
作者:本站编辑
2025-11-25 14:34:12
10
<环境监测>名解+知识点+笔记+真题
#环境监测笔记
#环境监测
#环境监测真题
#环境监测重点简答题
#环境监测知识点总结
下一篇:
听说XHS能招博士?
上一篇:
??长江内支线国际货运,您的高效物流
相关内容
查看全部
山东省应急管理厅
2026-04-17 21:08
台积电开始规划1n
2026-04-17 21:04
行业周报 | 白酒
2026-04-17 21:01
协会动态|走访会
2026-04-17 20:59
海天味业:调味品
2026-04-17 20:54
青州市酒类流通行
2026-04-17 20:51
贵州水泥熟料生产
2026-04-17 20:51
能落地,真有效!跨
2026-04-17 20:47
金健植物油有限公
2026-04-17 20:45
【表扬信】关于20
2026-04-17 20:45