发布信息
登陆/注册
搜索
搜索
导航
首页
产品供应
产品求购
企业库
酒业展会
行业资讯
认证会员
站内搜索
行业企业
当前位置:
首页
行业企业
正文
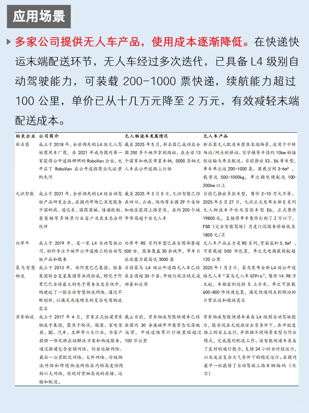
一天吃透一条产业链:NO.41 无人物流车
作者:本站编辑
2025-11-25 13:58:24
7
一天吃透一条产业链:NO.41 无人物流车
今天深度学习无人物流车行业。
#财经
#金融
#商业思维
#商业模式
#快递
#无人物流
#产业链
下一篇:
无水热水袋石墨烯暖手宝充电款暖袋秋冬学生
上一篇:
第一期:节能减排
相关内容
查看全部
行业生态共建 聚
2026-04-10 20:52
【行业动态】让企
2026-04-10 20:51
企业发展 | 定义
2026-04-10 20:34
租赁行业百家企业
2026-04-10 20:30
租赁行业百家企业
2026-04-10 20:30
工信部等多部门联
2026-04-10 20:00
15载白酒T9峰会、
2026-04-10 19:58
关于征求《 蜂蜜
2026-04-10 19:58
万字详解:2026年
2026-04-10 19:48
白酒行业50条优秀
2026-04-10 19:42