发布信息
登陆/注册
搜索
搜索
导航
首页
产品供应
产品求购
企业库
酒业展会
行业资讯
认证会员
站内搜索
行业企业
当前位置:
首页
行业企业
正文
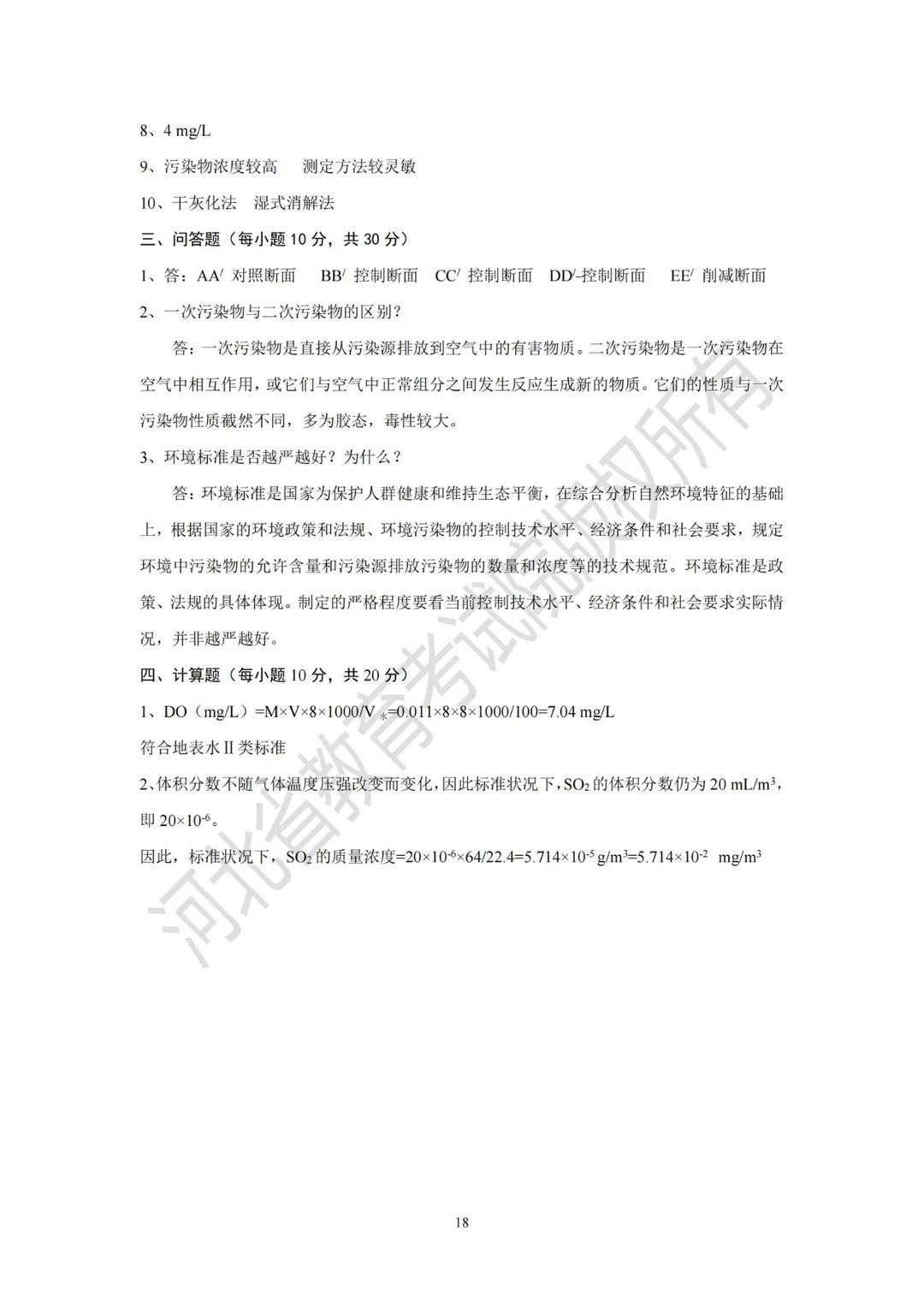
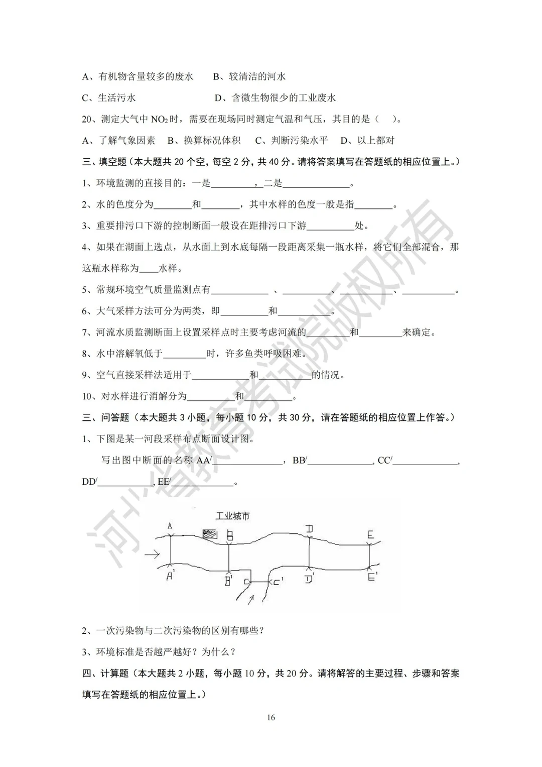
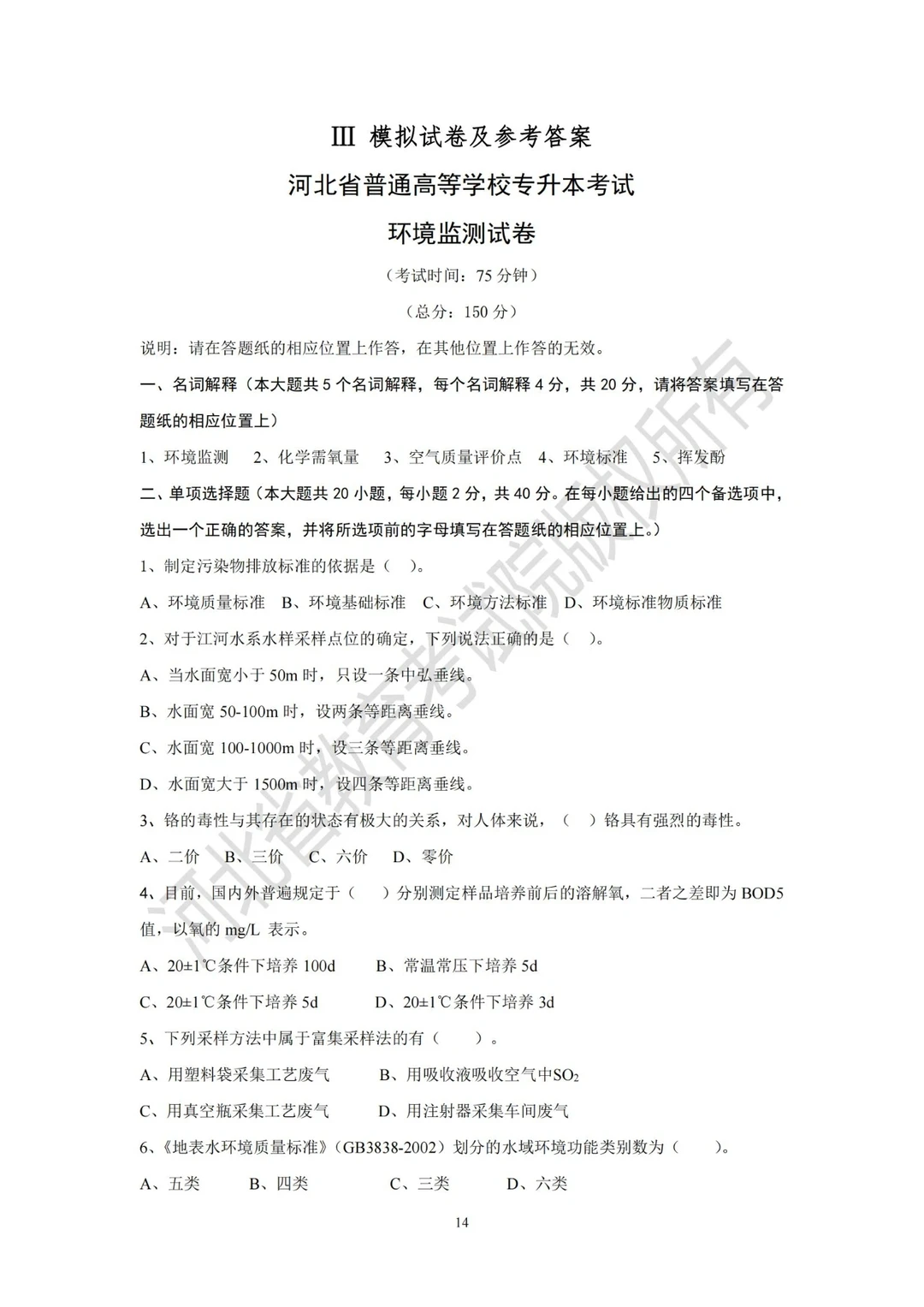
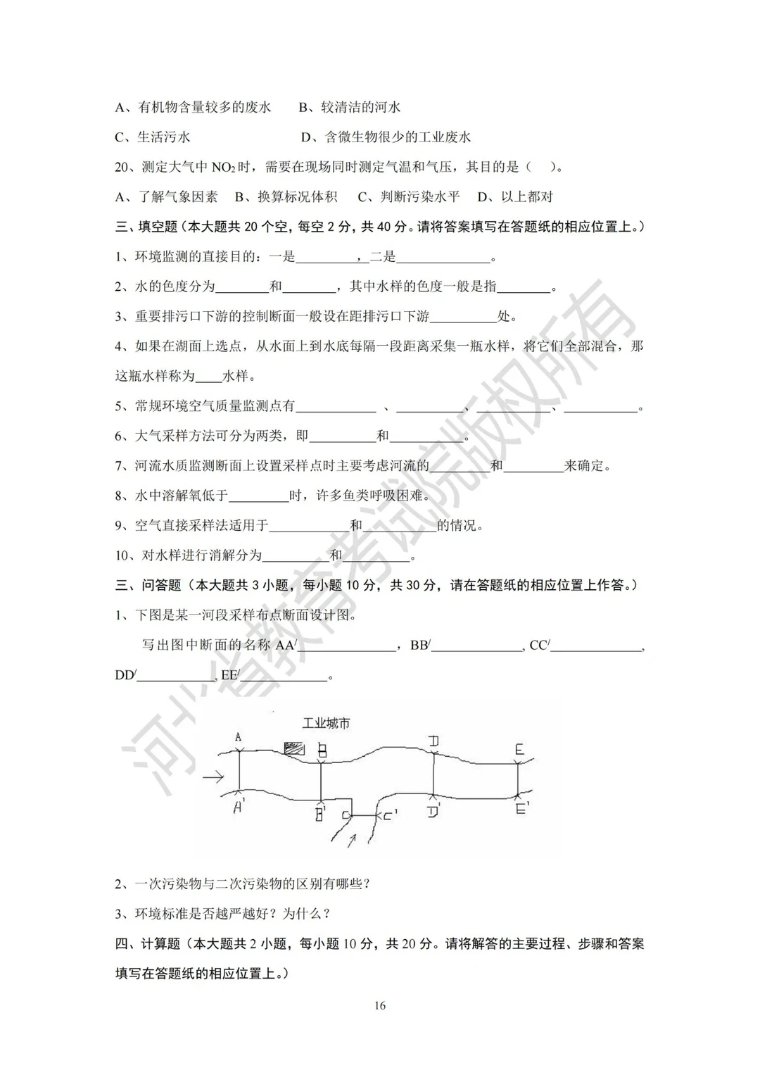
专升本—环境监测
作者:本站编辑
2025-11-25 13:52:51
8
专升本—环境监测
#河北专升本
#河北专接本
#历年真题
#线上备考团
#专升本环境监测
下一篇:
无人驾驶快递车喊救命,科技进步中的小插曲
上一篇:
?试 用一下进销存管理系统,真的太香了
相关内容
查看全部
冷却液行业重点企
2026-04-03 01:04
2026第十二届中国
2026-04-03 01:03
西安市企业工伤保
2026-04-03 01:02
【行业政策】《优
2026-04-03 00:10
商会多家企业入选
2026-04-03 00:08
倾听企业心声 助
2026-04-02 23:25
全国压铸行业首个
2026-04-02 23:24
揭露白酒销量持续
2026-04-02 23:06
2026-2028 年中国
2026-04-02 23:05
工信部发布符合《
2026-04-02 22:56