
















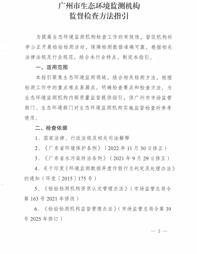
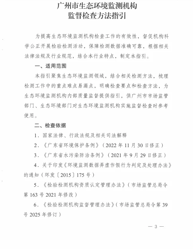
环境监测人速存!new监督检查指引来了✨
刚刷到穗市监联〔2025〕19号文,广州市监局和生态环境局联合出了《广州市生态环境监测机构监督检查方法指引》,咱们监测人必看!
划重点时间到,这些内容直接关系日常工作:
- 明确了监督检查的核心环节,从样品采集、分析测试到报告出具全流程覆盖,以后工作有了更清晰的合规标尺
- 列出了常见的检查重点项,比如监测数据的真实性、仪器设备的校准维护等,提前对照自查能少走很多弯路
- 给出了具体的检查方法和判定标准,不用再猜“怎么做才合规”,实c性拉满
建议广州的环境监测同行都去官网下载原文细读,毕竟合规是底线,也是咱们专业度的体现~有看完的朋友可以在?区交流下重点,一起把工作做扎实!
#实验室日常 #实验室 #环境监测员 #广州 #打工人
刚刷到穗市监联〔2025〕19号文,广州市监局和生态环境局联合出了《广州市生态环境监测机构监督检查方法指引》,咱们监测人必看!
划重点时间到,这些内容直接关系日常工作:
- 明确了监督检查的核心环节,从样品采集、分析测试到报告出具全流程覆盖,以后工作有了更清晰的合规标尺
- 列出了常见的检查重点项,比如监测数据的真实性、仪器设备的校准维护等,提前对照自查能少走很多弯路
- 给出了具体的检查方法和判定标准,不用再猜“怎么做才合规”,实c性拉满
建议广州的环境监测同行都去官网下载原文细读,毕竟合规是底线,也是咱们专业度的体现~有看完的朋友可以在?区交流下重点,一起把工作做扎实!
#实验室日常 #实验室 #环境监测员 #广州 #打工人
