发布信息
登陆/注册
搜索
搜索
导航
首页
产品供应
产品求购
企业库
酒业展会
行业资讯
认证会员
站内搜索
行业企业
当前位置:
首页
行业企业
正文
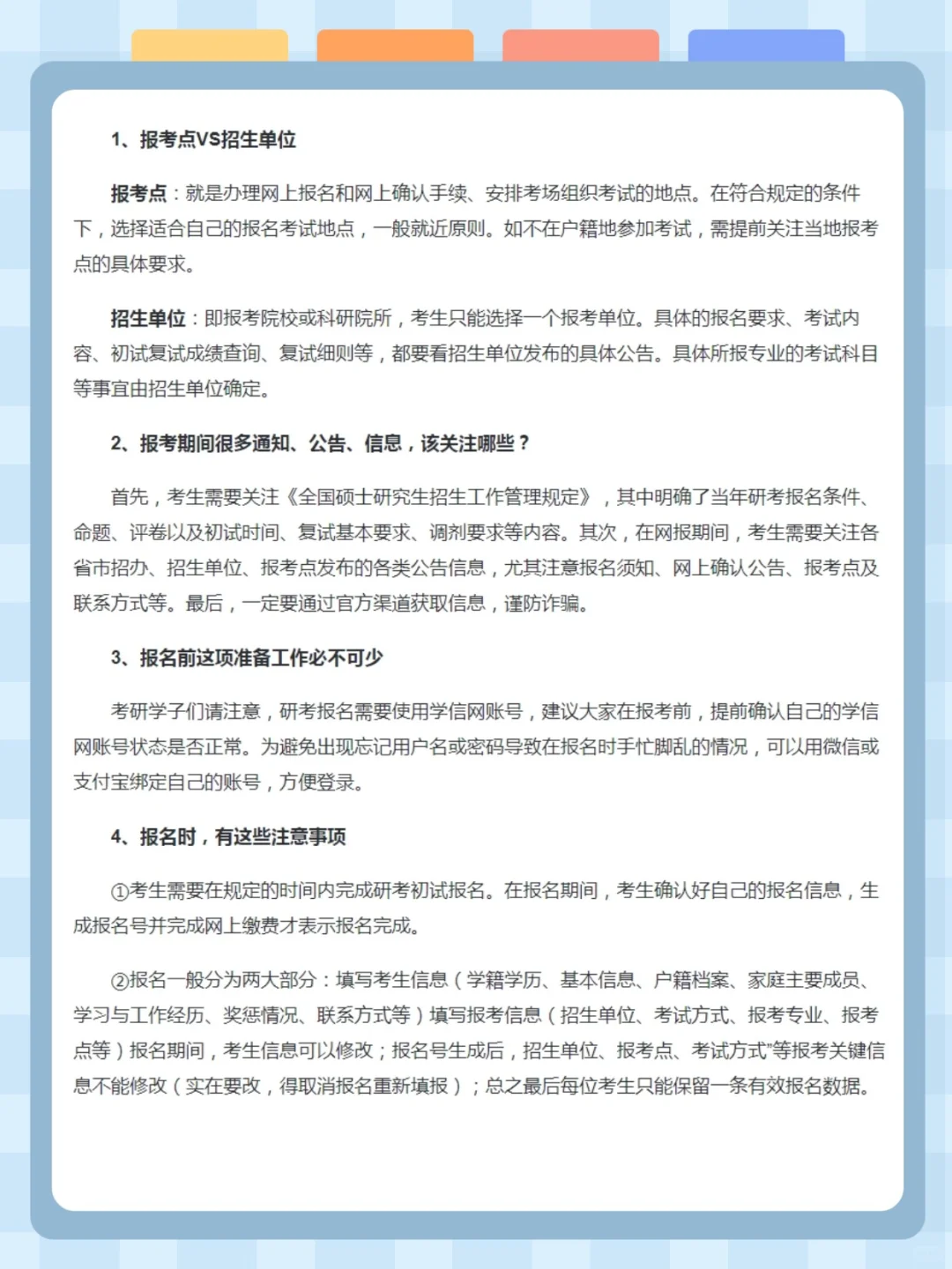
你不知道吧!研招网还能看备考攻略时间规划
作者:本站编辑
2025-11-25 10:01:03
4
你不知道吧!研招网还能看备考攻略时间规划
即将备考或者想了解考研信息的大二、大三同学们,打破信息差一定需要我们主动搜索!
研招网除了重要的报名考试和看专业,还有很多值得我们浏览的信息!
除了亮子说的,大家还发现研招网有哪些用途?
——
#考研
#研招网
#研究生考试
#考研备考攻略
#考研规划
#考研信息差
#不懂就问
#文亮考研
下一篇:
乐于塑料机械厂—招聘外贸业务员
上一篇:
??制裁CN石墨,影响哪些美股?
相关内容
查看全部
《林业科技情报》
2025-12-12 14:06
世界职业院校技能
2025-12-12 14:05
注定让所有林业专
2025-12-12 14:03
2025中国林业集团
2025-12-12 14:02
《中国林业产业》
2025-12-12 14:01
“死亡211”北京
2025-12-12 14:00
林业赛道-世界职
2025-12-12 13:59
亚宠展丢失的悟空
2025-12-12 13:54
林业赛道(中职组
2025-12-12 13:53
➗20h北林林业345
2025-12-12 13:52