









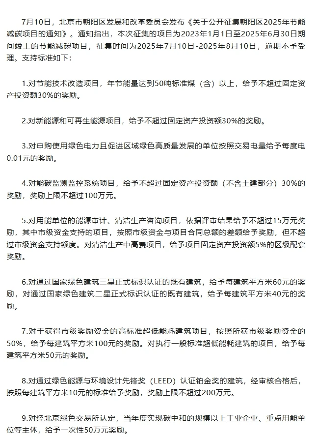
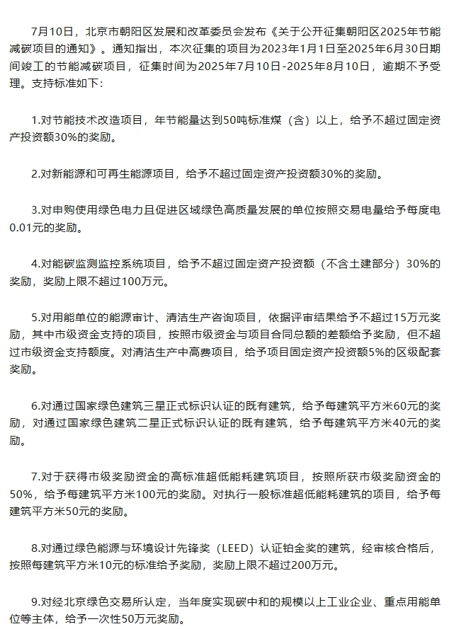
7月10日,北京市朝阳区发展和改革委员会发布《关于公开征集朝阳区2025年节能减碳项目的通知》。通知指出,本次征集的项目为2023年1月1日至2025年6月30日期间竣工的节能减碳项目,征集时间为2025年7月10日-2025年8月10日,逾期不予受理。支持标准如下:
1.对节能技术改造项目,年节能量达到50吨标准煤(含)以上,给予不超过固定资产投资额30%的奖励。
2.对新能源和可再生能源项目,给予不超过固定资产投资额30%的奖励。
3.对申购使用绿色电力且促进区域绿色高质量发展的单位按照交易电量给予每度电0.01元的奖励。
4.对能碳监测监控系统项目,给予不超过固定资产投资额(不含土建部分)30%的奖励,奖励上限不超过100万元。
5.对用能单位的能源审计、清洁生产咨询项目,依据评审结果给予不超过15万元奖励,其中市级资金支持的项目,按照市级资金与项目合同总额的差额给予奖励,但不超过市级资金支持额度。对清洁生产中高费项目,给予项目固定资产投资额5%的区级配套奖励。
6.对通过国家绿色建筑三星正式标识认证的既有建筑,给予每建筑平方米60元的奖励,对通过国家绿色建筑二星正式标识认证的既有建筑,给予每建筑平方米40元的奖励。
7.对于获得市级奖励资金的高标准超低能耗建筑项目,按照所获市级奖励资金的50%,给予每建筑平方米100元的奖励。对执行一般标准超低能耗建筑的项目,给予每建筑平方米50元的奖励。
8.对通过绿色能源与环境设计先锋奖(LEED)认证铂金奖的建筑,经审核合格后,按照每建筑平方米10元的标准给予奖励,奖励上限不超过200万元。
9.对经北京绿色交易所认定,当年度实现碳中和的规模以上工业企业、重点用能单位等主体,给予一次性50万元奖励。
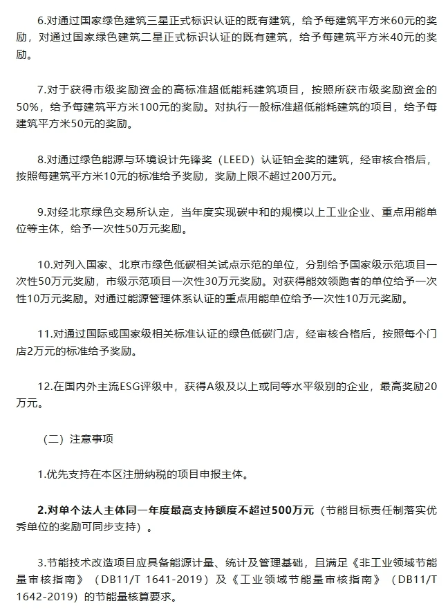
10.对列入国家、北京市绿色低碳相关试点示范的单位,分别给予国家级示范项目一次性50万元奖励,市级示范项目一次性30万元奖励。对获得能效领跑者的单位给予一次性10万元奖励。对通过能源管理体系认证的重点用能单位给予一次性10万元奖励。
11.对通过国际或国家级相关标准认证的绿色低碳门店,经审核合格后,按照每个门店2万元的标准给予奖励。
12.在国内外主流ESG评级中,获得A级及以上或同等水平级别的企业,最高奖励20万元。
需要注意的是,对单个法人主体同一年度最高支持额度不超过500万元。
1.对节能技术改造项目,年节能量达到50吨标准煤(含)以上,给予不超过固定资产投资额30%的奖励。
2.对新能源和可再生能源项目,给予不超过固定资产投资额30%的奖励。
3.对申购使用绿色电力且促进区域绿色高质量发展的单位按照交易电量给予每度电0.01元的奖励。
4.对能碳监测监控系统项目,给予不超过固定资产投资额(不含土建部分)30%的奖励,奖励上限不超过100万元。
5.对用能单位的能源审计、清洁生产咨询项目,依据评审结果给予不超过15万元奖励,其中市级资金支持的项目,按照市级资金与项目合同总额的差额给予奖励,但不超过市级资金支持额度。对清洁生产中高费项目,给予项目固定资产投资额5%的区级配套奖励。
6.对通过国家绿色建筑三星正式标识认证的既有建筑,给予每建筑平方米60元的奖励,对通过国家绿色建筑二星正式标识认证的既有建筑,给予每建筑平方米40元的奖励。
7.对于获得市级奖励资金的高标准超低能耗建筑项目,按照所获市级奖励资金的50%,给予每建筑平方米100元的奖励。对执行一般标准超低能耗建筑的项目,给予每建筑平方米50元的奖励。
8.对通过绿色能源与环境设计先锋奖(LEED)认证铂金奖的建筑,经审核合格后,按照每建筑平方米10元的标准给予奖励,奖励上限不超过200万元。
9.对经北京绿色交易所认定,当年度实现碳中和的规模以上工业企业、重点用能单位等主体,给予一次性50万元奖励。
10.对列入国家、北京市绿色低碳相关试点示范的单位,分别给予国家级示范项目一次性50万元奖励,市级示范项目一次性30万元奖励。对获得能效领跑者的单位给予一次性10万元奖励。对通过能源管理体系认证的重点用能单位给予一次性10万元奖励。
11.对通过国际或国家级相关标准认证的绿色低碳门店,经审核合格后,按照每个门店2万元的标准给予奖励。
12.在国内外主流ESG评级中,获得A级及以上或同等水平级别的企业,最高奖励20万元。
需要注意的是,对单个法人主体同一年度最高支持额度不超过500万元。
