发布信息
登陆/注册
搜索
搜索
导航
首页
产品供应
产品求购
企业库
酒业展会
行业资讯
认证会员
站内搜索
行业企业
当前位置:
首页
行业企业
正文
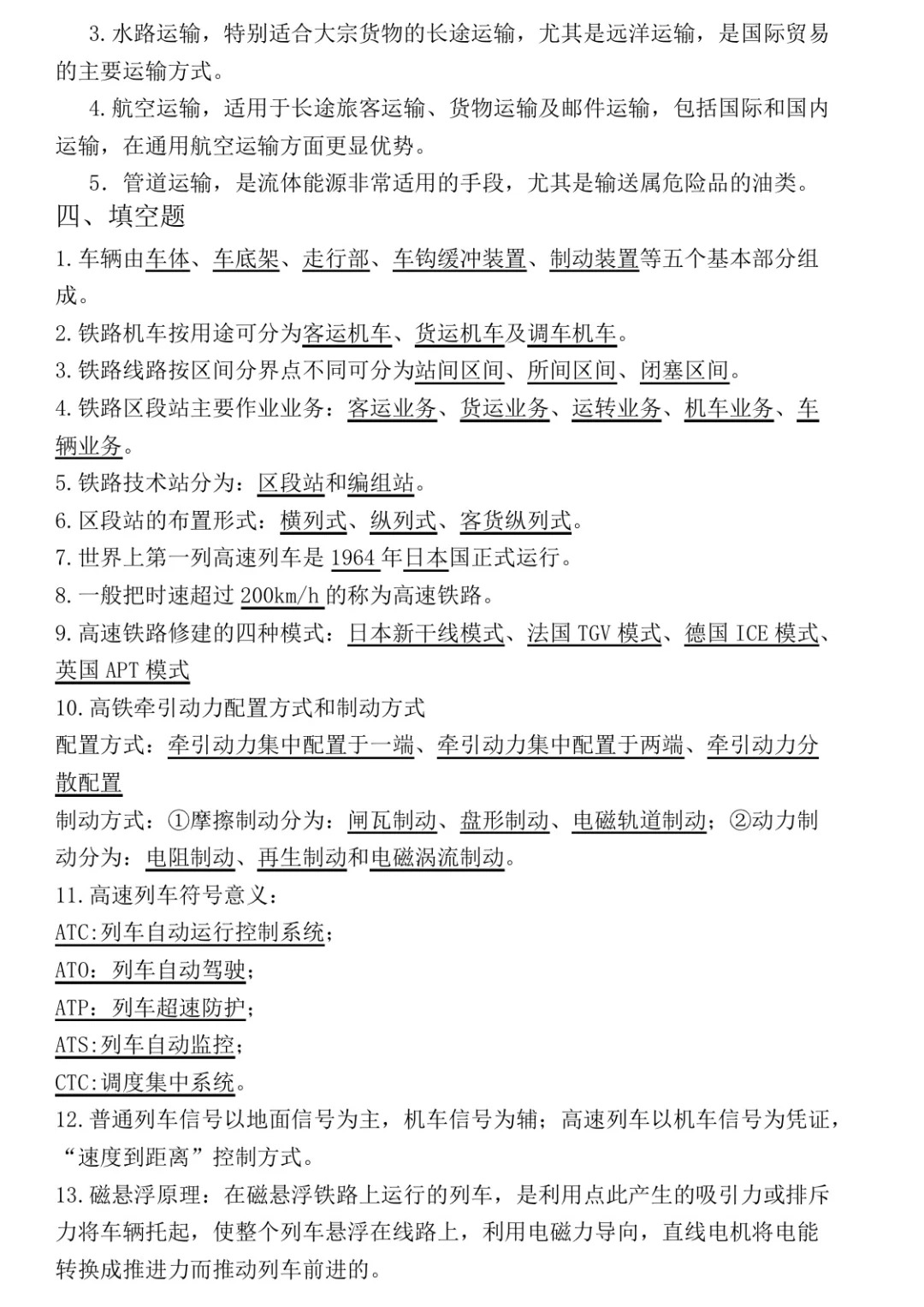
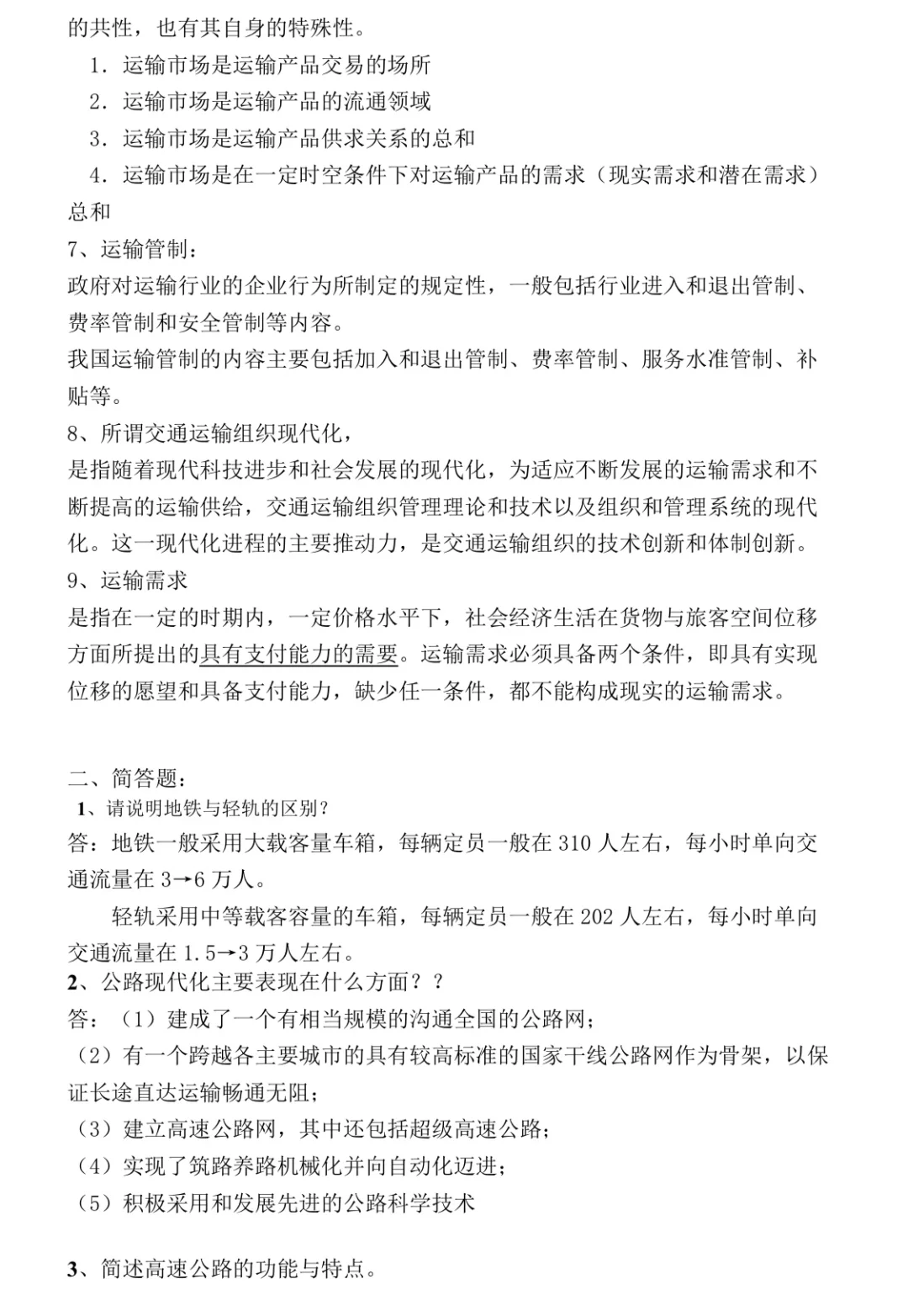
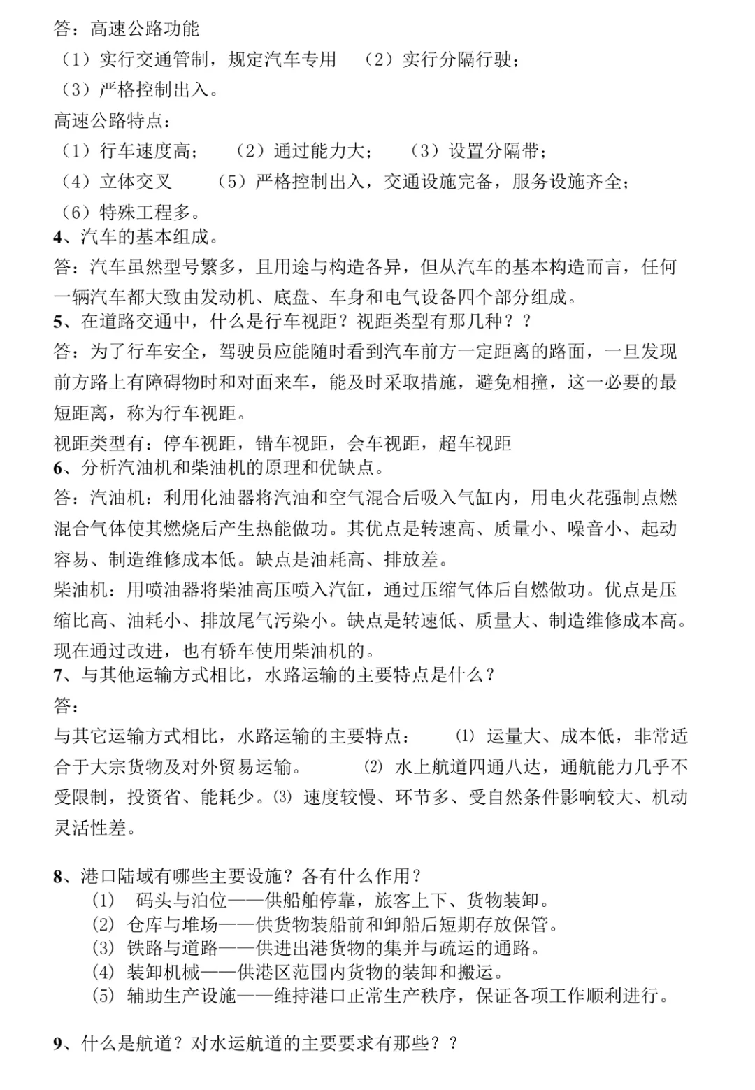
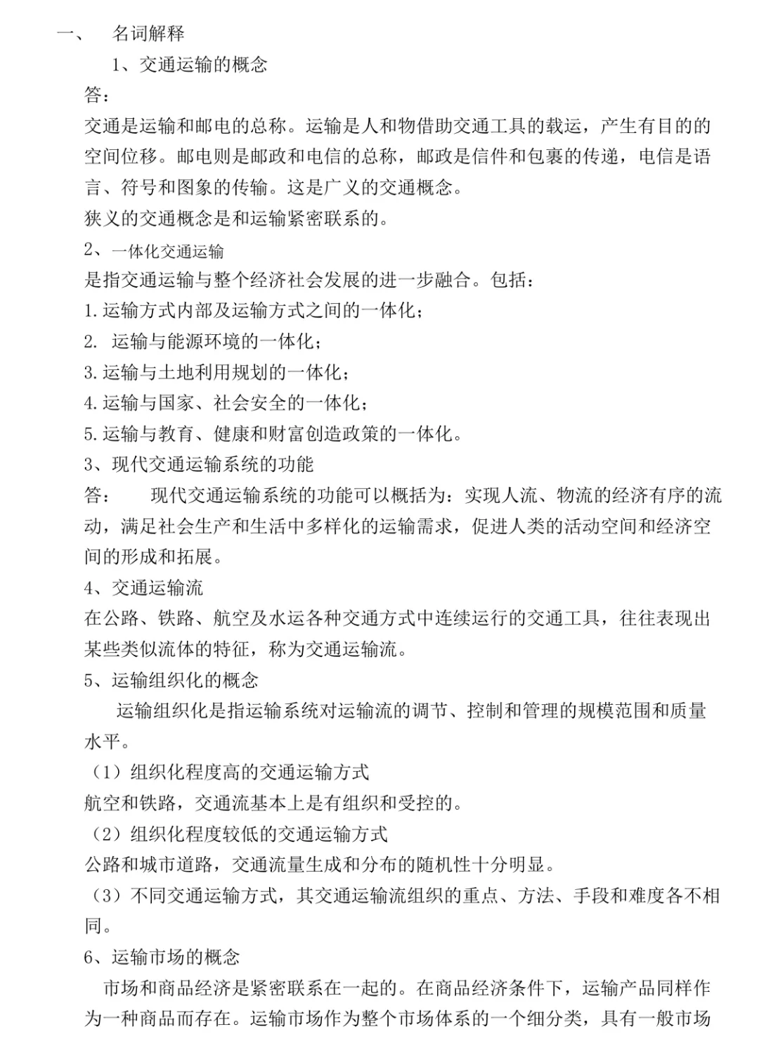
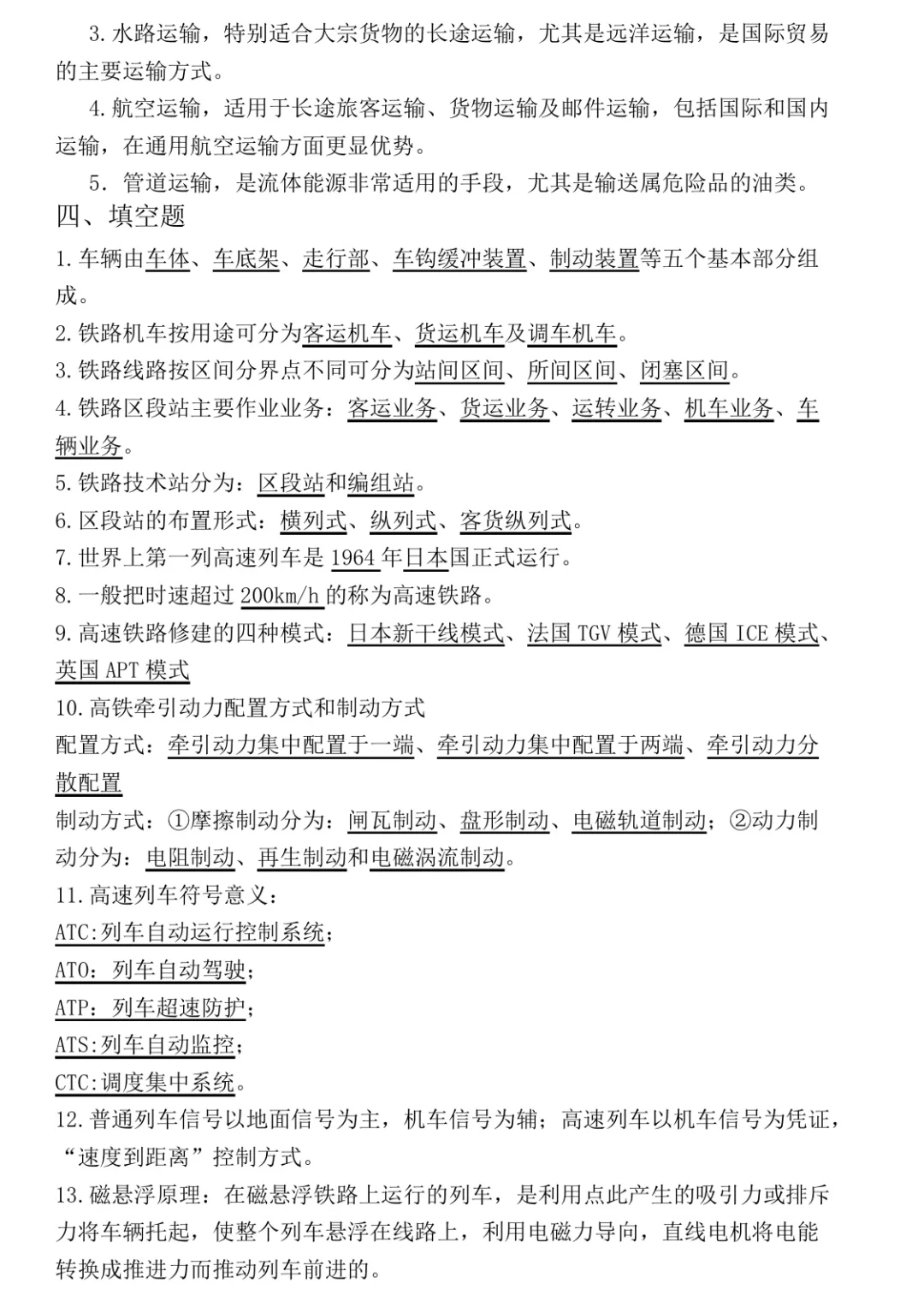
《交通运输概论》重点复习题!
作者:本站编辑
2025-11-25 09:23:11
12
《交通运输概论》重点复习题!
✨✨自考必备 | 《交通运输概论》复习题汇总✨✨
—
—
?宝子们,自考《交通运输概论》的复习题汇总来啦!
—
—
?这里全是精华考点,精心整理,一目了然。
?建议大家打印出来背诵,加强记忆效果超棒。
—
—
?认真积累这些考点,考试的时候就能游刃有余,轻松 90+不是问题!
—
—
?还等什么,赶紧行动起来,为自考加油冲刺!
#自考
#交通运输概论
#复习题
#交通运输类
#知识点总结
#运筹学
#考研真题
#城市道路与交通规划
#核心考点
#物流管理
下一篇:
?团岛农贸市场!地铁40分钟就为了这几口!
上一篇:
高校节能教室监控系统
相关内容
查看全部
5月,大阪高功能材
2026-04-05 23:09
一文讲全讲透电力
2026-04-05 23:08
中国电子企业协会
2026-04-05 23:06
生产线上的"隐形
2026-04-05 22:43
生产线上的"隐形
2026-04-05 22:42
Agent体系重塑企
2026-04-05 22:20
昆明边贸企业泰国
2026-04-05 21:00
300份|2024-2025
2026-04-05 20:36
2026吊装行业新趋
2026-04-05 20:32
@砂石企业 | 2026
2026-04-05 20:28