










?在物业管理中,节能降耗不仅是一种环保行为,更是提升服务质量、降低运营成本的关键。今天,就来和大家分享一些实用的物业管理节能方法,让你的小区或办公区域变得更加绿色、节能!
?办公区域节能
照明:使用节能灯具,张贴“人走关灯”标识,确保非工作时间灯具关闭。
办公设备:长时间不使用时关闭电源,减少待机能耗。
空调:合理设置温度,夏季不低于27℃,使用时间控制在4小时内。
?住宿员工水电管理
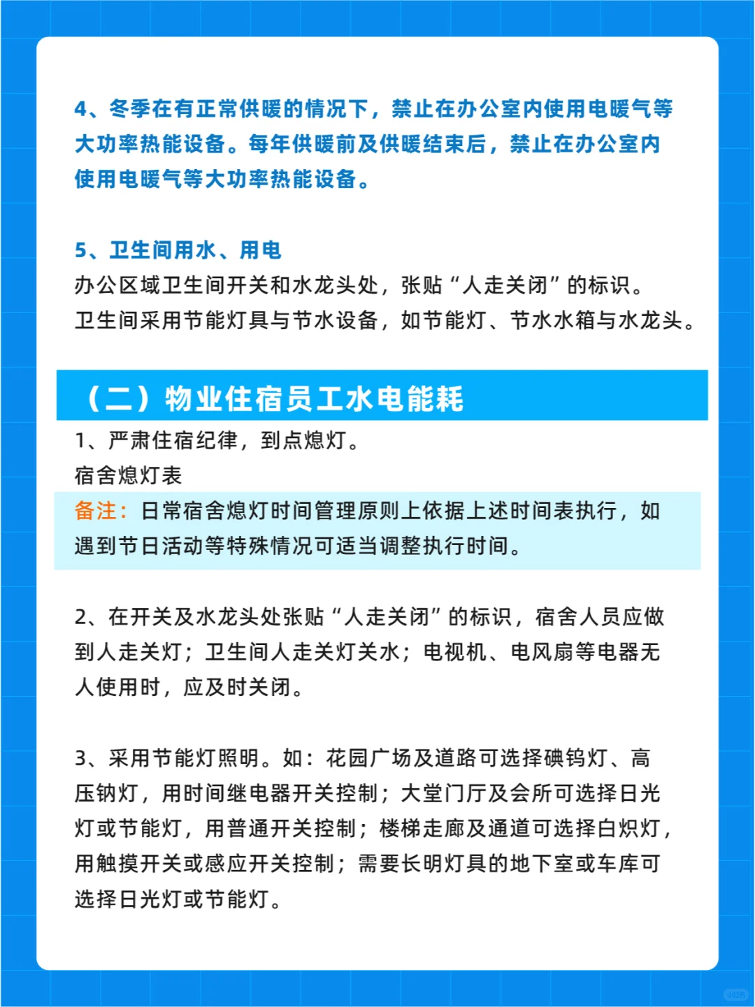
宿舍:严格执行熄灯制度,采用节能灯具和节水设备。
用电计量:安装计量设备,合理设定用水量、用电量,超量分摊。
?️餐厅节能
用电:非工作时间关闭非必要电器,如照明、水龙头等。
就餐管理:制定用餐时间表,避免食物浪费和能源空耗。
✨公共区域照明
室内:采用声光控,减少不必要的照明。
室外:制定时间表,根据天气调整照明时间,避免能源浪费。
?共用设施节能
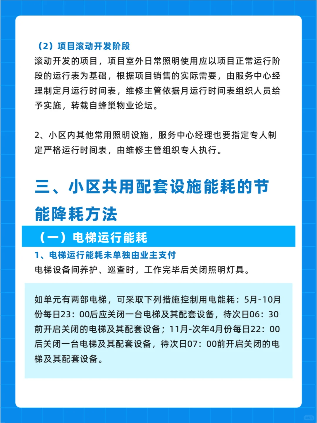
电梯:非高峰时段关闭部分电梯,减少能耗。
地下车库:按需开启照明,使用节能灯具。
?环境节能
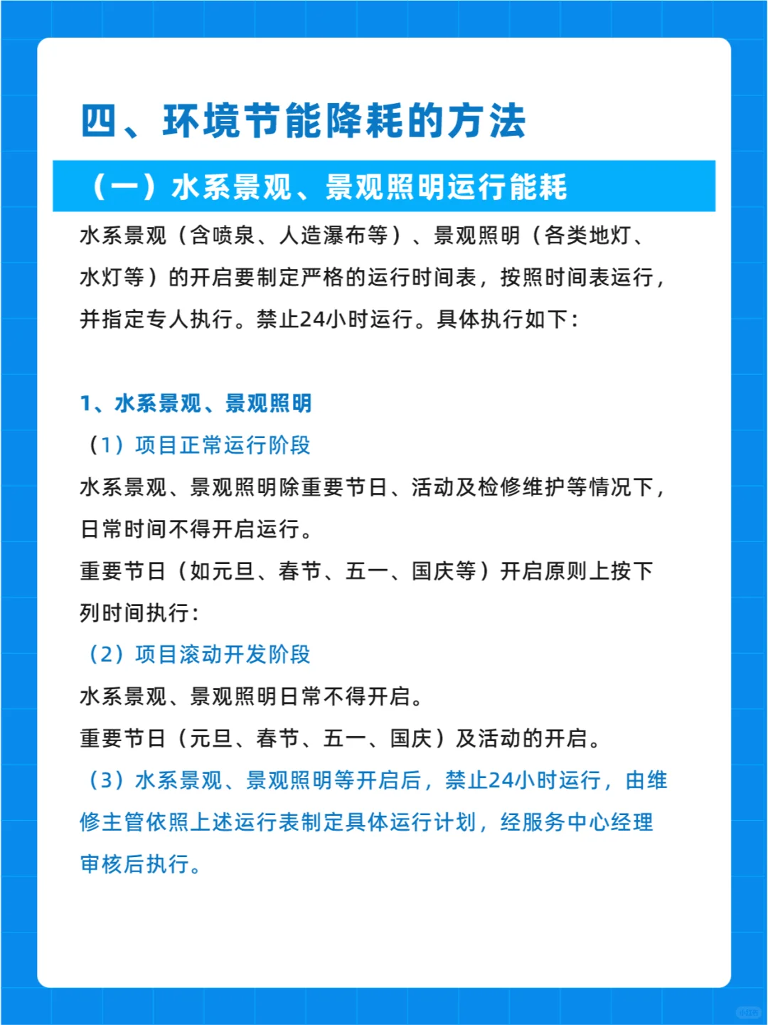
水系景观:制定运行时间表,避免24小时运行。
绿化灌溉:结合水系清洁,利用雨水,节约水资源。
?计量与监督
安装计量设备:准确统计能耗,为节能提供数据支持。
监督检查:定期检查设备使用情况,确保节能措施有效执行。
#物业管理 #物业节能 #物业 #物业公司 #极致云
?办公区域节能
照明:使用节能灯具,张贴“人走关灯”标识,确保非工作时间灯具关闭。
办公设备:长时间不使用时关闭电源,减少待机能耗。
空调:合理设置温度,夏季不低于27℃,使用时间控制在4小时内。
?住宿员工水电管理
宿舍:严格执行熄灯制度,采用节能灯具和节水设备。
用电计量:安装计量设备,合理设定用水量、用电量,超量分摊。
?️餐厅节能
用电:非工作时间关闭非必要电器,如照明、水龙头等。
就餐管理:制定用餐时间表,避免食物浪费和能源空耗。
✨公共区域照明
室内:采用声光控,减少不必要的照明。
室外:制定时间表,根据天气调整照明时间,避免能源浪费。
?共用设施节能
电梯:非高峰时段关闭部分电梯,减少能耗。
地下车库:按需开启照明,使用节能灯具。
?环境节能
水系景观:制定运行时间表,避免24小时运行。
绿化灌溉:结合水系清洁,利用雨水,节约水资源。
?计量与监督
安装计量设备:准确统计能耗,为节能提供数据支持。
监督检查:定期检查设备使用情况,确保节能措施有效执行。
#物业管理 #物业节能 #物业 #物业公司 #极致云
