












? 国家重磅新规发布:
《招标人主体责任履行指引》 2026年1月1日起正式施行!
很多供应商第一反应:
“这是管招标人的,跟我们有什么关系?”
关系大了‼️
未来中标逻辑将彻底改变
——————————————
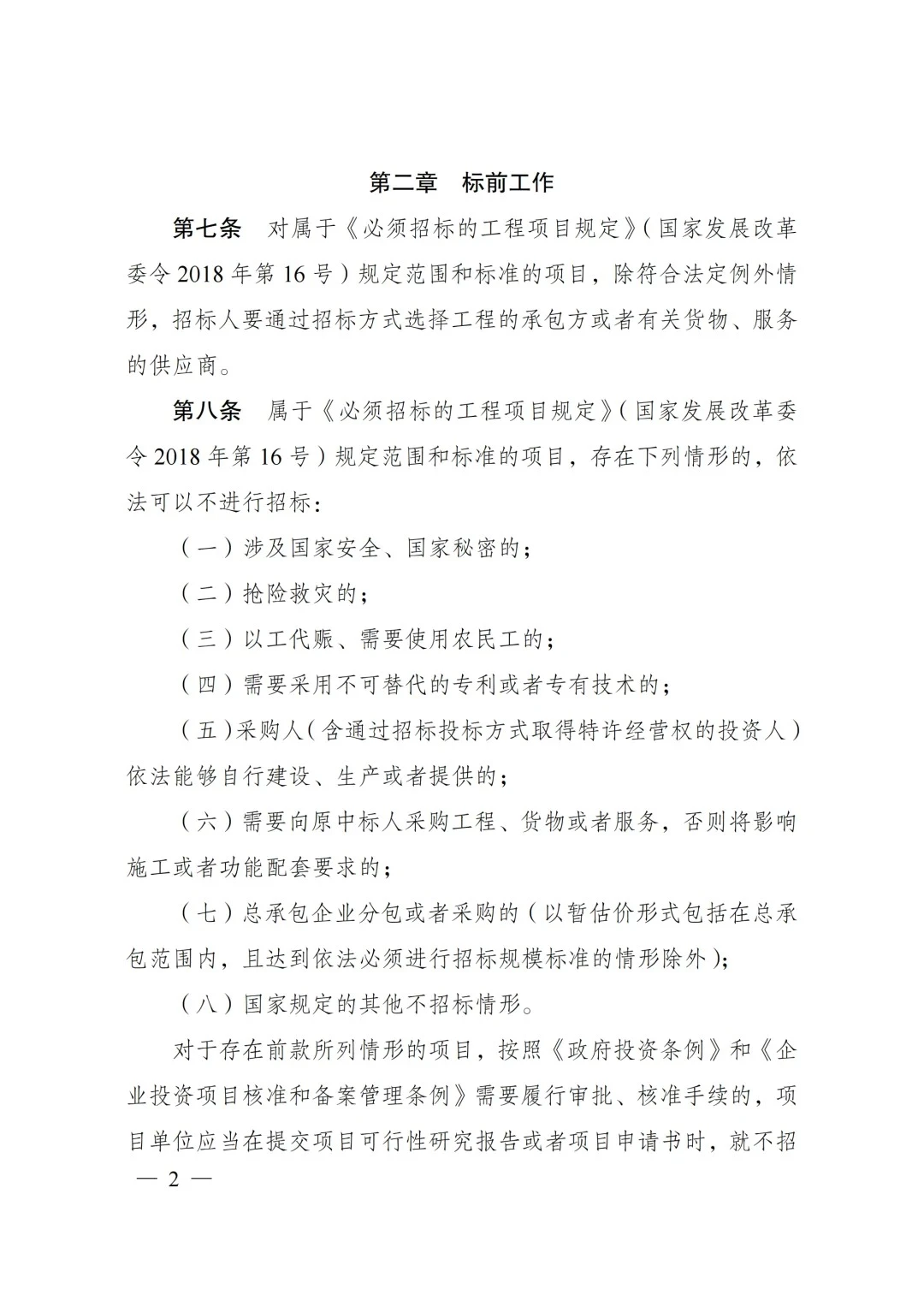
? 核心转变: 从“看供应商”到“先看招标人”
以前监管重点查我们:
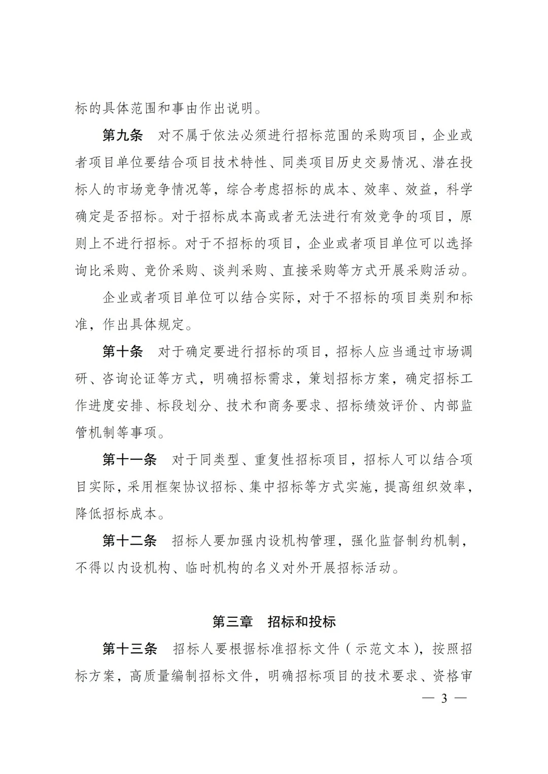
❌ 是否围标串标
❌ 是否恶意低价
❌ 是否弄虚作假
现在《指引》明确:
✅ 招标人对招标过程的科学性、合法性、廉洁性负全责
这意味着——
评标不公、规则模糊、文件有坑? 招标人自己要承担责任!
——————————————
? 新规下,招标人必须:
✔️ 建立合规审查机制
✔️ 让招标文件“可追溯”
✔️ 落实国家政策导向
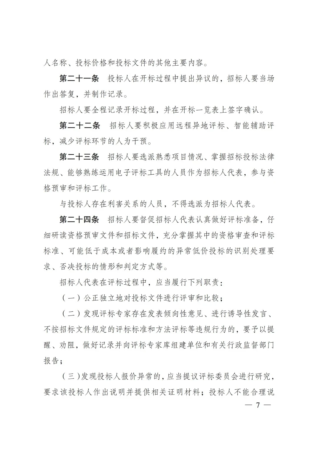
✔️ 配备专业化招标队伍
——————————————
? 供应商别高兴太早
招标人更审慎 = 对你更“挑剔”
你的报价、技术方案、履约能力
都会被放在放大镜下精细化对比
——————————————
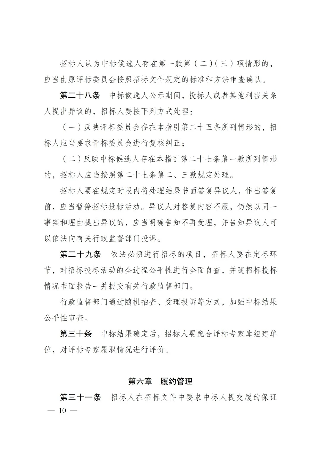
? 未来中标的三大关键:
1️⃣ 项目理解力
懂招标人想要什么 研究他们的绩效考核指标
2️⃣ 证据体系
每个承诺都有支撑材料 检测报告、履约照片、供货记录
3️⃣ 响应逻辑
从“满足要求”到“如何满足” 让评标专家一眼看懂你的优势
——————————————
? 投标环境正在变得更理性
机会不在“关系”,而在真实实力+清晰逻辑
这份《指引》看似约束招标人 其实是在给投标人立“新标准”
——————————————
? 你怎么看? 觉得这次新规会让投标: 更公平?还是门槛更高?
欢迎评论区聊聊你的看法
招标人主体责任 #投标技巧 #标书制作 #招投标新规 #企业核心竞争力 #投标人必看 #招投标政策 #政府采购 #质疑投诉 #招标文件设置 #投标 #审计
《招标人主体责任履行指引》 2026年1月1日起正式施行!
很多供应商第一反应:
“这是管招标人的,跟我们有什么关系?”
关系大了‼️
未来中标逻辑将彻底改变
——————————————
? 核心转变: 从“看供应商”到“先看招标人”
以前监管重点查我们:
❌ 是否围标串标
❌ 是否恶意低价
❌ 是否弄虚作假
现在《指引》明确:
✅ 招标人对招标过程的科学性、合法性、廉洁性负全责
这意味着——
评标不公、规则模糊、文件有坑? 招标人自己要承担责任!
——————————————
? 新规下,招标人必须:
✔️ 建立合规审查机制
✔️ 让招标文件“可追溯”
✔️ 落实国家政策导向
✔️ 配备专业化招标队伍
——————————————
? 供应商别高兴太早
招标人更审慎 = 对你更“挑剔”
你的报价、技术方案、履约能力
都会被放在放大镜下精细化对比
——————————————
? 未来中标的三大关键:
1️⃣ 项目理解力
懂招标人想要什么 研究他们的绩效考核指标
2️⃣ 证据体系
每个承诺都有支撑材料 检测报告、履约照片、供货记录
3️⃣ 响应逻辑
从“满足要求”到“如何满足” 让评标专家一眼看懂你的优势
——————————————
? 投标环境正在变得更理性
机会不在“关系”,而在真实实力+清晰逻辑
这份《指引》看似约束招标人 其实是在给投标人立“新标准”
——————————————
? 你怎么看? 觉得这次新规会让投标: 更公平?还是门槛更高?
欢迎评论区聊聊你的看法
招标人主体责任 #投标技巧 #标书制作 #招投标新规 #企业核心竞争力 #投标人必看 #招投标政策 #政府采购 #质疑投诉 #招标文件设置 #投标 #审计
