发布信息
登陆/注册
搜索
搜索
导航
首页
产品供应
产品求购
企业库
酒业展会
行业资讯
认证会员
站内搜索
行业企业
当前位置:
首页
行业企业
正文
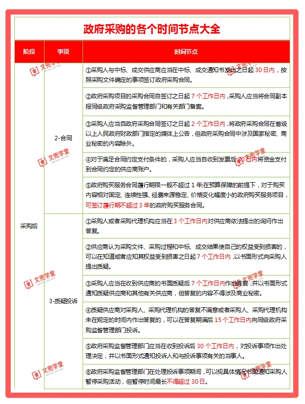
必收藏!政府采购的各个时间节点大全
作者:本站编辑
2025-11-25 04:21:32
10
必收藏!政府采购的各个时间节点大全
#投标
#标书制作
#招标
#投标
#投标书制作
下一篇:
“以合规为基,筑企业发展长青之堤” ——2025年
上一篇:
泰康集团‖合规管理岗面真题拆解分析
相关内容
查看全部
大抓经济 | 威高
2026-04-17 19:27
携手共创・链动未
2026-04-17 19:24
宝马集团奥地利斯
2026-04-17 19:22
外派内推 上市企
2026-04-17 19:21
发往内蒙 | 时产3
2026-04-17 19:17
汇聚头部企业发展
2026-04-17 19:10
国产掩膜版行业的
2026-04-17 19:08
【行业动态】欣兴
2026-04-17 19:07
从实验室到生产线
2026-04-17 18:56
全国首条!这条高
2026-04-17 18:55