发布信息
登陆/注册
搜索
搜索
导航
首页
产品供应
产品求购
企业库
酒业展会
行业资讯
认证会员
站内搜索
行业企业
当前位置:
首页
行业企业
正文
七种政府采购方式及评审方法
作者:本站编辑
2025-11-25 04:16:28
5
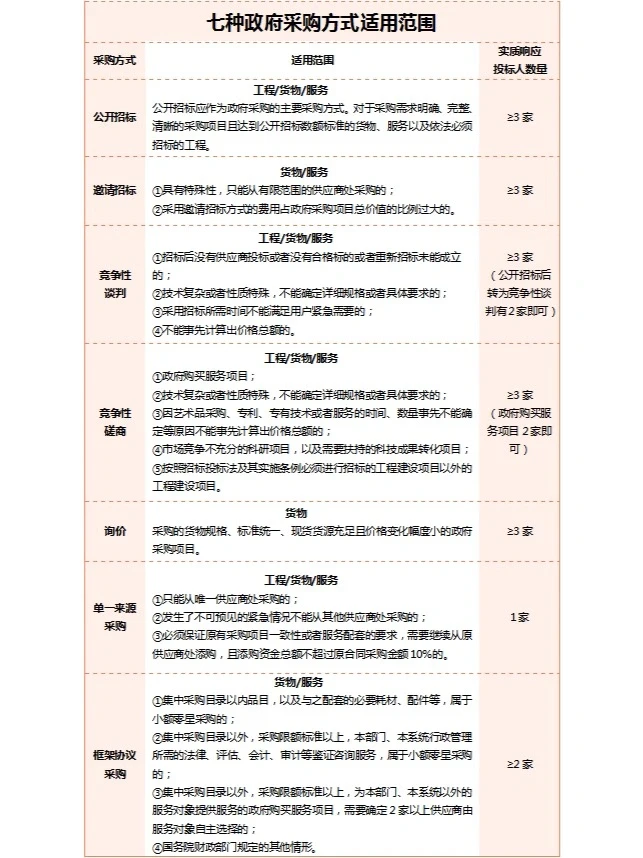
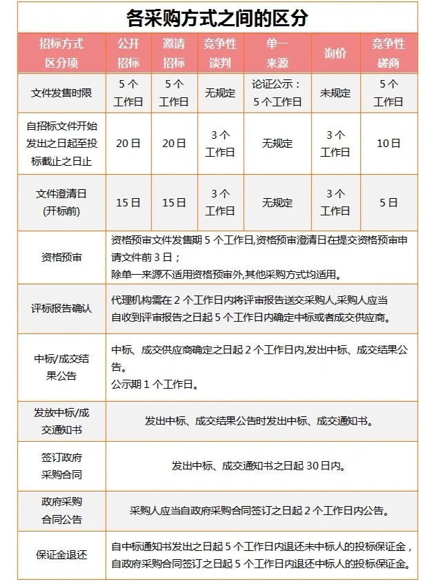
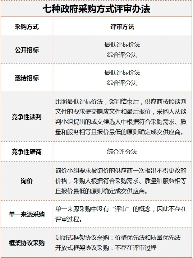
七种政府采购方式及评审方法
#get职场新知识
目前政府采购方式一共有七种,包括公开招标、邀请招标、竞争性谈判、单一来源采购、询价、竞争性磋商、框架协议采购。下面给大家梳理一下七种政府采购方式及评审方法。
#采购
#供应链管理
#政府采购
#供应链管理
#采购与供应链管理
#政府采购项目
#供应链管理
#干货
#行业
#职场干货
#天花板
#职场
#教育
下一篇:
生物医药创新企业百强榜第一弹!
上一篇:
港股IPO数据合规核心关注问题
相关内容
查看全部
办公室玻璃隔断铝
2025-12-15 02:16
采购比有的20个好
2025-12-15 02:16
超白玻璃与普通白
2025-12-15 02:15
采购管理制度模板
2025-12-15 02:14
?玻璃安装价格到
2025-12-15 02:14
分享《采购管理认
2025-12-15 02:13
挑战全网最低价28
2025-12-15 02:12
供应商调查表模板
2025-12-15 02:12
【超白玻 vs 普白
2025-12-15 02:11
供应链管理—采购
2025-12-15 02:10