发布信息
登陆/注册
搜索
搜索
导航
首页
产品供应
产品求购
企业库
酒业展会
行业资讯
认证会员
站内搜索
行业企业
当前位置:
首页
行业企业
正文
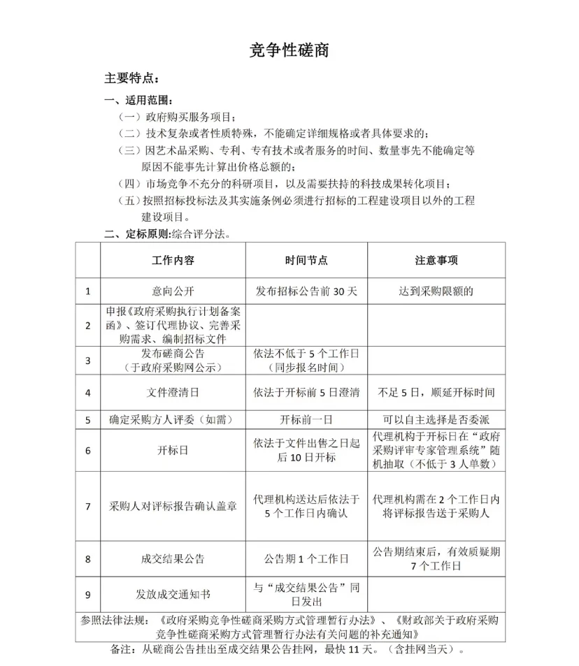
政府采购七种采购方式的区别!最新征集!!
作者:本站编辑
2025-11-25 04:00:05
6
政府采购七种采购方式的区别!最新征集!!
政府采购七种采购方式的区别!最新征集!!
TOP政府采购七种采购方式的区别!!最新整理!!这两年出的新政策真不少,动不动就下个文
就已经发布的新规,给大家吐血整理了最新的采购流程解析。
#采购
#招投标
#招标
#政策
#采购
#采购与供应链管理
下一篇:
法务、合规、风控、内控、内审的关系
上一篇:
公司如何避免被员工劳动仲裁
相关内容
查看全部
为什么 99% 的红
2025-12-16 23:49
2025汾酒经销商大
2025-12-16 23:46
入行葡萄酒业三年
2025-12-16 23:44
顶俏模式,酒水行
2025-12-16 23:31
「谁杀死了葡萄酒
2025-12-16 23:29
也是做上白酒销售
2025-12-16 23:26
2025年12月飞天茅
2025-12-16 23:24
0经验如何入职酒
2025-12-16 23:21
白酒行业春天有多
2025-12-16 23:09
光瓶酒包装美学,
2025-12-16 22:48