发布信息
登陆/注册
搜索
搜索
导航
首页
产品供应
产品求购
企业库
酒业展会
行业资讯
认证会员
站内搜索
行业企业
当前位置:
首页
行业企业
正文
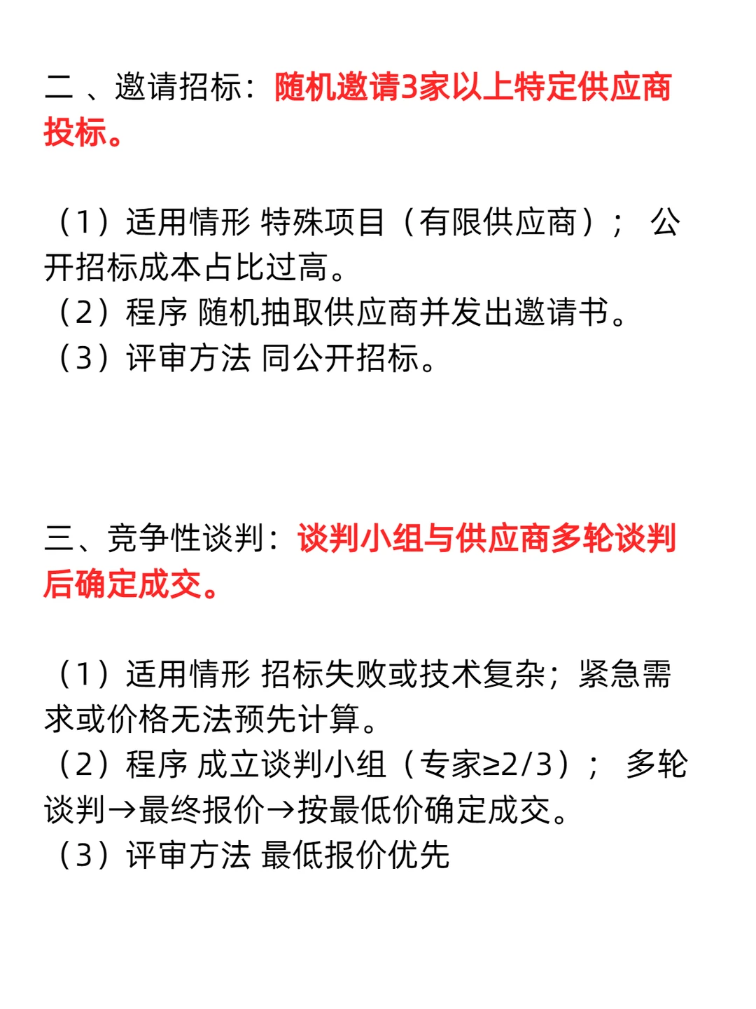
8种政府采购方式大白话!!
作者:本站编辑
2025-11-25 02:57:24
1
8种政府采购方式大白话!!
8 种政府采购方式大白话,公开招标 / 竞争性磋商别再傻傻分不清!
#投标
#标书代写
#招投标
#投标人
#政府采购
#代写标书
#标书制作
#投标干货分享
下一篇:
气化渣资源利用
上一篇:
行业物联网
相关内容
查看全部
中国广电整体并入
2025-11-25 03:07
公开招标时只有两
2025-11-25 03:06
PE再生管道材料的
2025-11-25 03:05
机关单位政府采购
2025-11-25 03:05
垃圾资源化再利用
2025-11-25 03:03
26最新yc通信类冲
2025-11-25 03:03
新下营业性演出许
2025-11-25 03:03
建筑垃圾资源利用
2025-11-25 03:02
企业闲置西门子工
2025-11-25 03:01
企业信用升级?认
2025-11-25 03:01