





?虚拟电厂+工商业储能=未来电力新风口?这些趋势你必须知道!
电力行业正在经历一场绿色革命!虚拟电厂(VPP)和工商业储能成为新型电力系统的两大核心,它们如何改变能源格局?看这篇就够了?
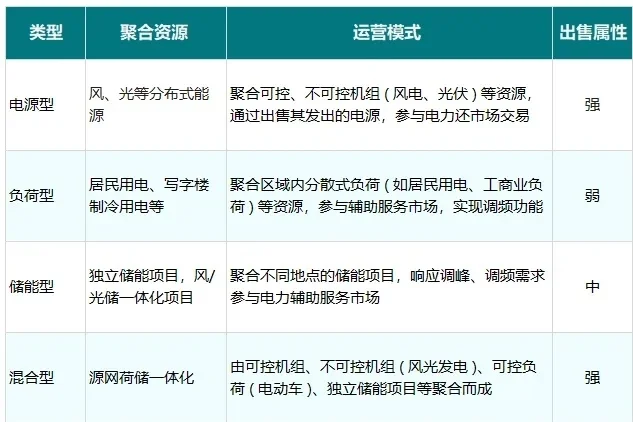
1️⃣ 虚拟电厂:电力界的“滴滴调度”
通过AI和大数据,虚拟电厂聚合分布式电源、储能、可调负荷等资源,像“云端电厂”一样参与电力交易。
✅ 核心价值:削峰填谷、辅助调频、提高新能源消纳
✅ 盈利模式:需求响应补贴、辅助服务交易、电力现货套利
? 国际案例:德国NextKraftwerke年营收超6亿欧,特斯拉Powerwall用户靠卖电赚差价!
2️⃣ 工商业储能:企业省电神器
2023年国内备案项目超10GWh,2024年规模预计翻3倍!
? 收益来源:
- 峰谷套利:浙江1MW储能项目IRR达8.83%
- 虚拟电厂加成:参与需求响应可提升IRR至14.42%
- 需量管理:两部制电价下年省电费超9万元
3️⃣ 未来趋势
? 光储融合:分布式光伏+储能成标配,解决“午间谷电”弃光问题
? 政策红利:六部门新规明确支持虚拟电厂参与电力市场
? 技术突破:AI算法优化调度,工商业储能或成“电力系统无人驾驶”
划重点:虚拟电厂让分散资源“聚沙成塔”,工商业储能则从“可选”变“刚需”,两者结合将重塑能源商业模式!
#新能源 #虚拟电厂 #储能 #碳中和 #电力改革 #售电居间人 #江苏售电 #工商业用电 #绿色能源转型
电力行业正在经历一场绿色革命!虚拟电厂(VPP)和工商业储能成为新型电力系统的两大核心,它们如何改变能源格局?看这篇就够了?
1️⃣ 虚拟电厂:电力界的“滴滴调度”
通过AI和大数据,虚拟电厂聚合分布式电源、储能、可调负荷等资源,像“云端电厂”一样参与电力交易。
✅ 核心价值:削峰填谷、辅助调频、提高新能源消纳
✅ 盈利模式:需求响应补贴、辅助服务交易、电力现货套利
? 国际案例:德国NextKraftwerke年营收超6亿欧,特斯拉Powerwall用户靠卖电赚差价!
2️⃣ 工商业储能:企业省电神器
2023年国内备案项目超10GWh,2024年规模预计翻3倍!
? 收益来源:
- 峰谷套利:浙江1MW储能项目IRR达8.83%
- 虚拟电厂加成:参与需求响应可提升IRR至14.42%
- 需量管理:两部制电价下年省电费超9万元
3️⃣ 未来趋势
? 光储融合:分布式光伏+储能成标配,解决“午间谷电”弃光问题
? 政策红利:六部门新规明确支持虚拟电厂参与电力市场
? 技术突破:AI算法优化调度,工商业储能或成“电力系统无人驾驶”
划重点:虚拟电厂让分散资源“聚沙成塔”,工商业储能则从“可选”变“刚需”,两者结合将重塑能源商业模式!
#新能源 #虚拟电厂 #储能 #碳中和 #电力改革 #售电居间人 #江苏售电 #工商业用电 #绿色能源转型
