









内容创作需求的增长
随着公众号数量的不断增加,内容创作者面临着激烈的竞争。为了吸引更多的关注者和提高文章的阅读量,创作者需要不断优化内容质量、提升创作效率
.
市场需求驱动
鉴于公众号创作者对于高效、优质内容创作工具的需求,以及人工智能技术在内容创作领域的应用潜力,Coze公众号文章智能体可能是为满足这一市场需求而开发的
.
⚠️⚠️Coze智能体的应用场景
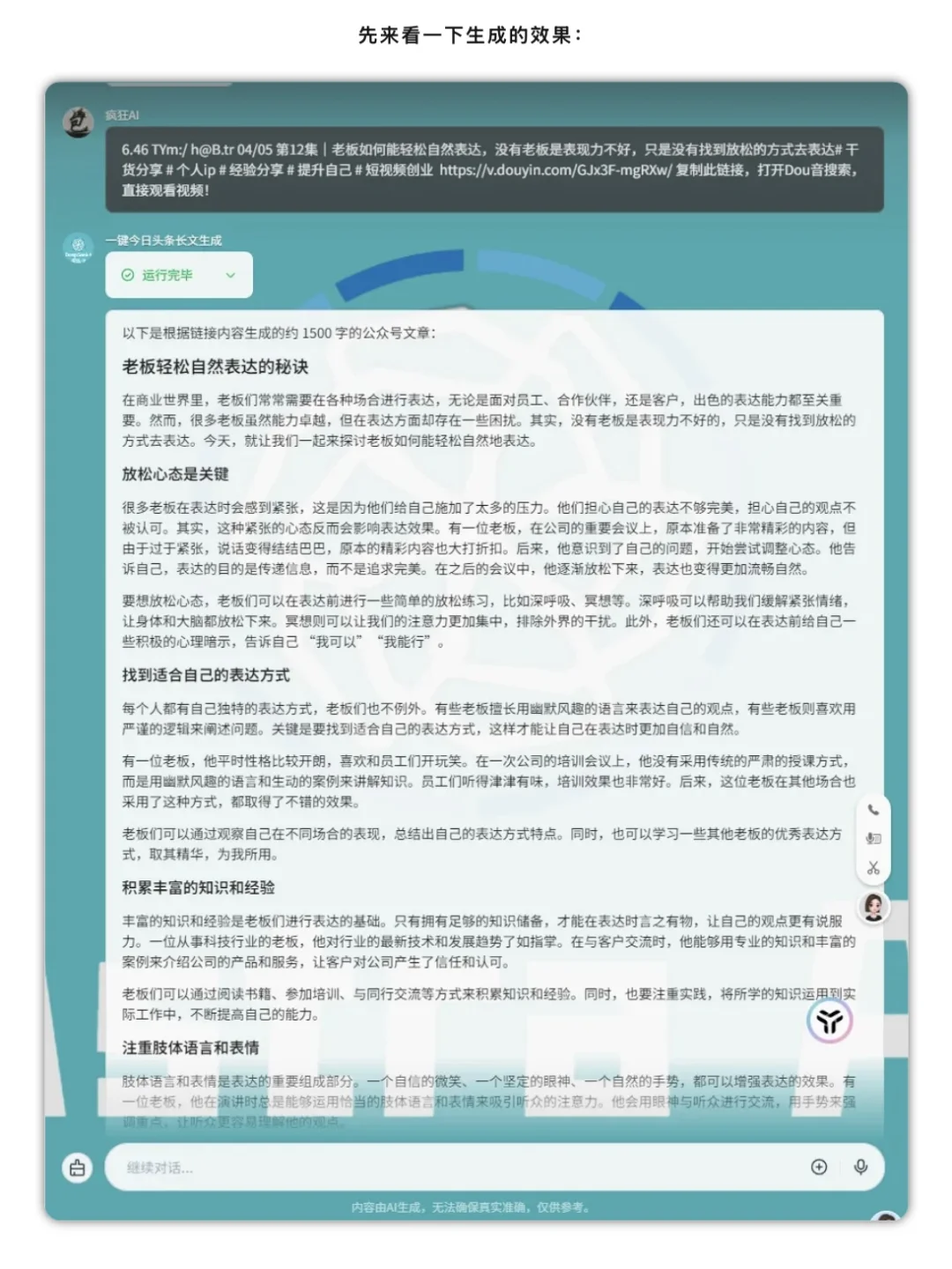
?在写作过程中,创作者可能会遇到思路卡壳或表达困难的情况。Coze文章智能体可以提供实时的写作辅助,?例如根据创作者已经写好的部分,自动生成下一段内容的建议,或者提供相关的素材、案例和数据
.
㊙️?价值:提升写作效率,帮助创作者更流畅地完成文章,同时丰富文章内容,使其更具说服力和吸引力
#自动化工具 #coze #效率工具 #笔记采集 #automa #小红书运营 #扣子 #数据采集 #需求调研 #人工智能 #AI #coze工作流 #工作流 #小绿书
随着公众号数量的不断增加,内容创作者面临着激烈的竞争。为了吸引更多的关注者和提高文章的阅读量,创作者需要不断优化内容质量、提升创作效率
.
市场需求驱动
鉴于公众号创作者对于高效、优质内容创作工具的需求,以及人工智能技术在内容创作领域的应用潜力,Coze公众号文章智能体可能是为满足这一市场需求而开发的
.
⚠️⚠️Coze智能体的应用场景
?在写作过程中,创作者可能会遇到思路卡壳或表达困难的情况。Coze文章智能体可以提供实时的写作辅助,?例如根据创作者已经写好的部分,自动生成下一段内容的建议,或者提供相关的素材、案例和数据
.
㊙️?价值:提升写作效率,帮助创作者更流畅地完成文章,同时丰富文章内容,使其更具说服力和吸引力
#自动化工具 #coze #效率工具 #笔记采集 #automa #小红书运营 #扣子 #数据采集 #需求调研 #人工智能 #AI #coze工作流 #工作流 #小绿书
