
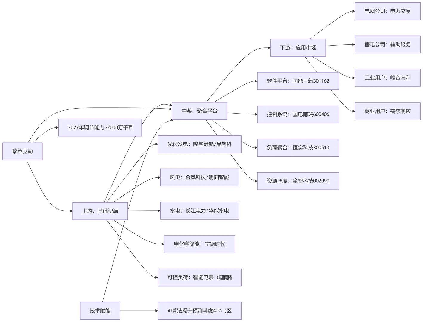
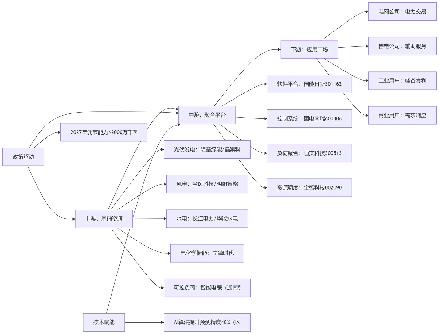
虚拟电厂产业链以及辨识度高上市企业
作者:本站编辑
2025-11-25 01:16:00
9
虚拟电厂产业链以及辨识度高上市企业
- 下一篇: 通信设备大揭秘:有线与无线的奇妙世界
- 上一篇: 特价现舱,先到先✅
