





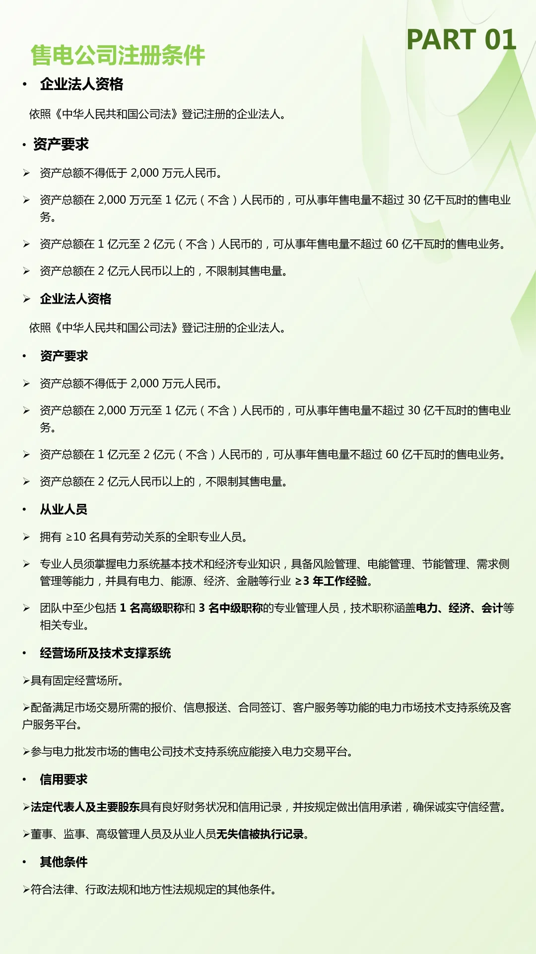
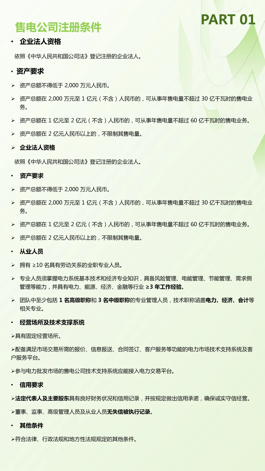
掌握这些核心要素,轻松跻身电力市场!
想知道如何让虚拟电厂在电力市场中脱颖而出吗?跟随我们的指南,揭开虚拟电厂入市的关键要素与注册流程的神秘面纱,一同探索这个能源领域的新前沿吧!
?入市核心要素
1. 坚不可摧的技术支持系统:首先,你需要构建一个高科技系统,能够处理信息、监控运行、管理业务、计量监管,还能智能调节。这个系统必须满足最严格的网络安全标准,并与新型电力负荷管理系统或调度自动化系统完美对接,确保实时响应与高效管理。
2. 充足的聚合资源容量:虚拟电厂的总调节容量不能低于5兆瓦,而且在同一个市场出清节点的调节容量也得超过0.5兆瓦,并且要能持续调节至少1小时。这样的容量要求确保了虚拟电厂在市场中的稳定与可靠。
3. 严苛的市场接入标准:想要参与电力现货市场和辅助服务市场,虚拟电厂必须接入电力调度(配电自动化)系统,能够实时上传分钟级甚至秒级的运行信息,并严格执行调度指令和市场出清结果,保证市场运行的精确与及时。
4. 完善的资质与注册条件:作为虚拟电厂的运营商,你得具备法人资格,并满足售电公司管理办法中的相关注册条件,完成市场注册,这是进入市场的法律基础。#虚拟电厂 #电力交易 #工商业用电 #虚拟电厂负荷聚合商 #光伏
想知道如何让虚拟电厂在电力市场中脱颖而出吗?跟随我们的指南,揭开虚拟电厂入市的关键要素与注册流程的神秘面纱,一同探索这个能源领域的新前沿吧!
?入市核心要素
1. 坚不可摧的技术支持系统:首先,你需要构建一个高科技系统,能够处理信息、监控运行、管理业务、计量监管,还能智能调节。这个系统必须满足最严格的网络安全标准,并与新型电力负荷管理系统或调度自动化系统完美对接,确保实时响应与高效管理。
2. 充足的聚合资源容量:虚拟电厂的总调节容量不能低于5兆瓦,而且在同一个市场出清节点的调节容量也得超过0.5兆瓦,并且要能持续调节至少1小时。这样的容量要求确保了虚拟电厂在市场中的稳定与可靠。
3. 严苛的市场接入标准:想要参与电力现货市场和辅助服务市场,虚拟电厂必须接入电力调度(配电自动化)系统,能够实时上传分钟级甚至秒级的运行信息,并严格执行调度指令和市场出清结果,保证市场运行的精确与及时。
4. 完善的资质与注册条件:作为虚拟电厂的运营商,你得具备法人资格,并满足售电公司管理办法中的相关注册条件,完成市场注册,这是进入市场的法律基础。#虚拟电厂 #电力交易 #工商业用电 #虚拟电厂负荷聚合商 #光伏
