

















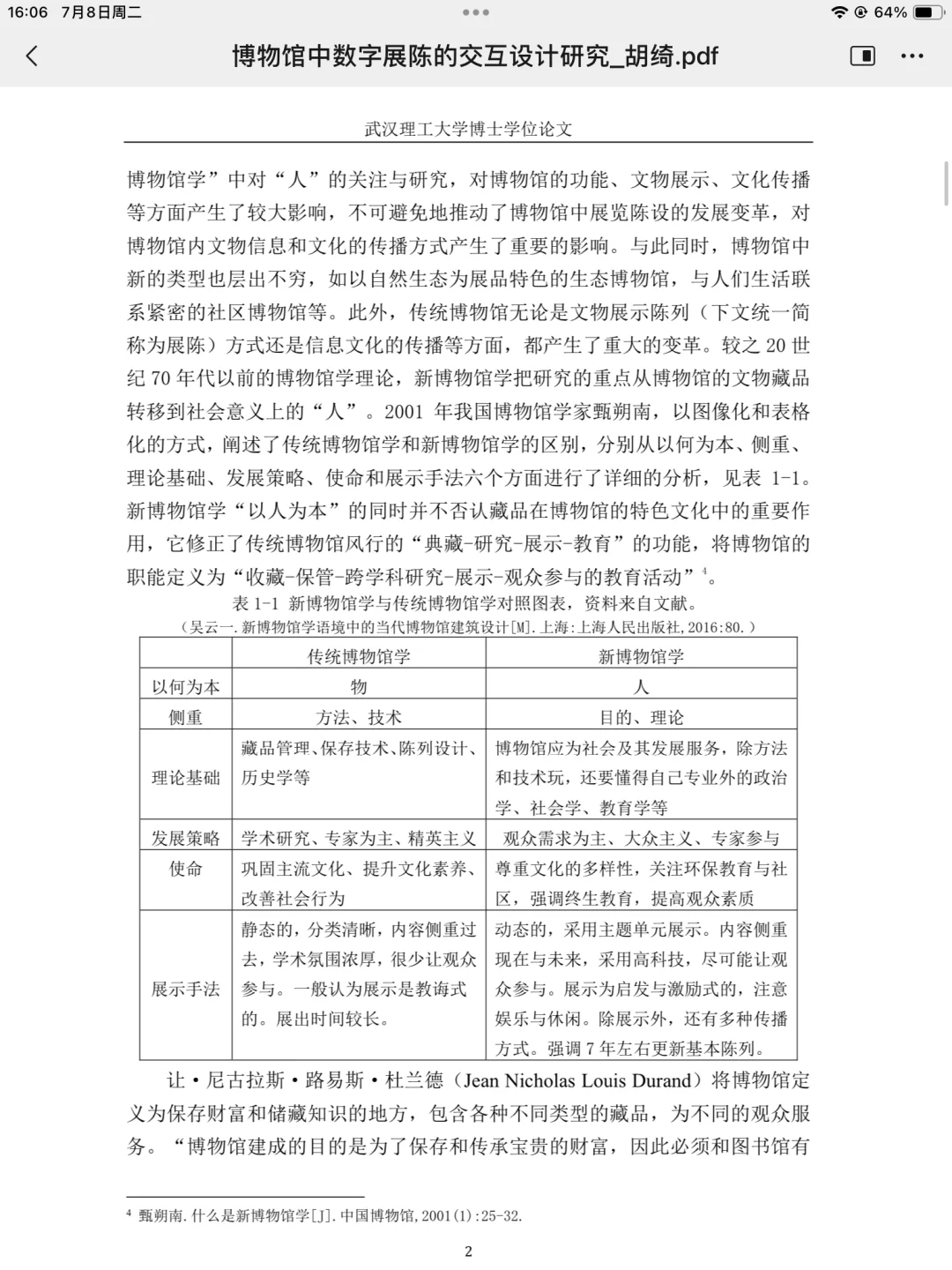
互联网的高速发展带来了博物馆技术与艺术层面上的革新,博物馆的数字 化发展程度日益提升,为博物馆的数字展陈奠定了基础。传统博物馆的单向信 息传递模式不足以满足观众日渐分化的参观需求,数字展陈作为重要的新媒介, 为博物馆和观众之间搭建了相互联系和沟通的桥梁,为博物馆和观众提供数字 化的展陈环境和空间,使观众能在博物馆内有选择性地进行交互活动,从而实 现信息接收与传递的双向交流,其展陈方式开始从“以物为中心”转向“以人 为中心”。展陈手段与方式的变革,不仅是博物馆展陈理念的重大革新,更是促 进博物馆与观众之间的紧密连接的重要法宝,同时也为博物馆在基础建设、文 化传播和文化脉络的构建等方面实现跨越式发展提供了保障。
本文以互联网的迅速发展为时代背景,探讨了博物馆语境中的数字展陈在 当代博物馆环境中的应用发展历现状和未来趋势,归纳了博物馆如何有效 利用数字展陈的形式,与交互设计的思维与设计方法,提出了 DVMI 峰终交互 体验模型,旨在借助数字展陈和互联网手段,深入挖掘博物馆与公众之间交流 互动的潜力,最大限度地将博物馆的文化优势转化为社会服务优势。首先以移动互联网的发展为时间主线,归纳了博物馆经历互联网和科学技术的冲击之后,从传统型到信息、数字化再到智慧服务型的发展新阶段,而信息交流技术为数字展陈的应用提供了技术基础。其次分析了博物馆中数字展陈的交互性结构与交互设计的框架,提出了数字展陈的序列结构与交互设计用户感知模型,并以此为依据,得出了交互设计的数字模型和以平衡为导向的交互设计原则。最后以江汉关博物馆为例,分析表明博物馆借助数字展陈环境和空间为观众提供“分众”的“峰终”交互式参观体验,从而吸引更多的受众关注博物馆、参观博物馆、体验博物馆,实现博物馆最大效能的文化传播、文脉传承与新兴文化构建。
#媒介物质性 #数字展陈 #论文写作 #博士论文 #博物馆设计 #博物馆交互 #交互设计 #数字化展厅设计 #展陈设计 #博物馆展陈设计
本文以互联网的迅速发展为时代背景,探讨了博物馆语境中的数字展陈在 当代博物馆环境中的应用发展历现状和未来趋势,归纳了博物馆如何有效 利用数字展陈的形式,与交互设计的思维与设计方法,提出了 DVMI 峰终交互 体验模型,旨在借助数字展陈和互联网手段,深入挖掘博物馆与公众之间交流 互动的潜力,最大限度地将博物馆的文化优势转化为社会服务优势。首先以移动互联网的发展为时间主线,归纳了博物馆经历互联网和科学技术的冲击之后,从传统型到信息、数字化再到智慧服务型的发展新阶段,而信息交流技术为数字展陈的应用提供了技术基础。其次分析了博物馆中数字展陈的交互性结构与交互设计的框架,提出了数字展陈的序列结构与交互设计用户感知模型,并以此为依据,得出了交互设计的数字模型和以平衡为导向的交互设计原则。最后以江汉关博物馆为例,分析表明博物馆借助数字展陈环境和空间为观众提供“分众”的“峰终”交互式参观体验,从而吸引更多的受众关注博物馆、参观博物馆、体验博物馆,实现博物馆最大效能的文化传播、文脉传承与新兴文化构建。
#媒介物质性 #数字展陈 #论文写作 #博士论文 #博物馆设计 #博物馆交互 #交互设计 #数字化展厅设计 #展陈设计 #博物馆展陈设计
