发布信息
登陆/注册
搜索
搜索
导航
首页
产品供应
产品求购
企业库
酒业展会
行业资讯
认证会员
站内搜索
文化科技
当前位置:
首页
文化科技
正文
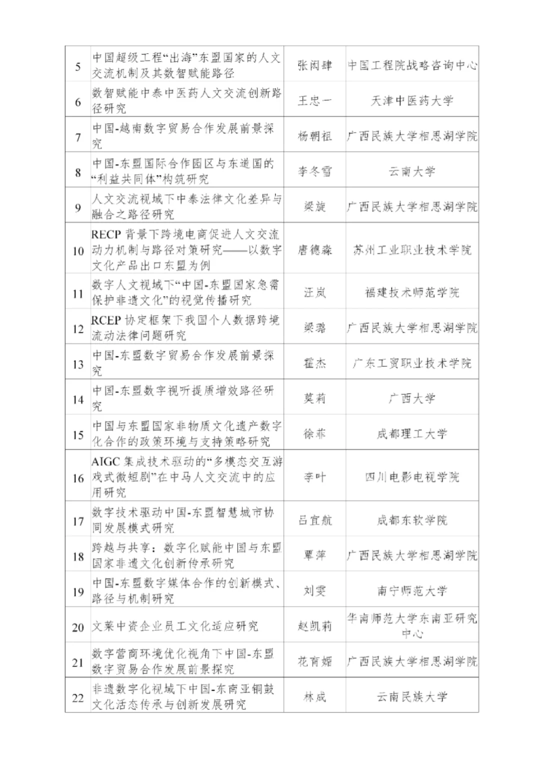
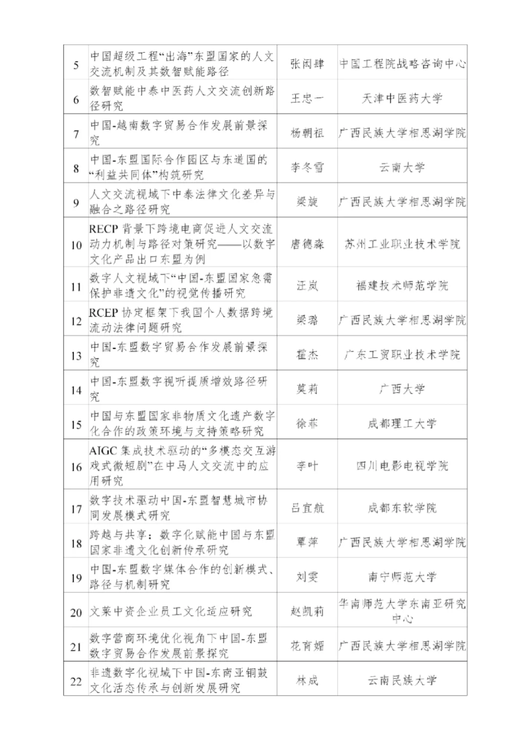
人文交流专项研究课题拟立项名单
作者:本站编辑
2025-11-25 00:15:25
16
人文交流专项研究课题拟立项名单
?【重磅】教育部中外人文交流中心与中国-东盟数字人文交流研究院2024-2025年度人文交流专项研究课题拟立项课题名单公布啦!?
? 重点课题8项,一般课题22项,涵盖数字金融、语言科技、智慧物流、非遗文化等多个领域,旨在推动中国与东盟国家在数字人文交流方面的深入合作与创新发展。
? 从数据跨境流动的安全治理到人工智能应用的科技伦理,从非遗文化的数字化传承到智慧城市的协同发展,这些课题不仅关注当前的热点问题,也着眼于未来的发展趋势。
#数字人文交流
#中国东盟合作
#科研课题
#文化交流
#记录吧就现在
#课题
#课题立项名单
#课题立项
下一篇:
蔚来能源参与国家虚拟电厂通过验收
上一篇:
空中救援直升机
相关内容
查看全部
免签直飞,价格划
2025-11-25 01:23
国际教育行业群
2025-11-25 01:22
Boom! Chinese Ma
2025-11-25 01:21
花西子首家海外旗
2025-11-25 01:19
生命密码
2025-11-25 01:19
故宫大道之行儒家
2025-11-25 01:18
企业文化类论文已
2025-11-25 01:18
重庆留学合作交流
2025-11-25 01:17
我们玩儿的是时间
2025-11-25 01:16
导游证易错分享
2025-11-25 01:16