发布信息
登陆/注册
搜索
搜索
导航
首页
产品供应
产品求购
企业库
酒业展会
行业资讯
认证会员
站内搜索
文化科技
当前位置:
首页
文化科技
正文
“数字技术赋能非遗文化”课题这样写太精彩
作者:本站编辑
2025-11-24 23:38:05
12
“数字技术赋能非遗文化”课题这样写太精彩
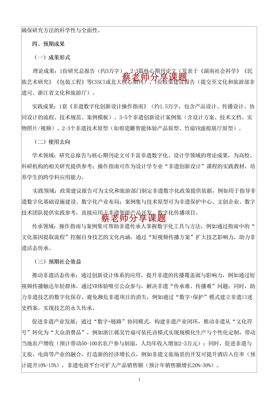
宝子们!教育部人文社科青年基金课题太有启发啦~ 数字技术 + 非遗活态传承,创新设计体系直接戳中评审偏好
该课题聚焦数字赋能非遗活态传承,构建 “造物 - 传播 - 协同” 三维创新设计体系,提出 “基础型 - 驱动型 - 展示型” 数字技术分类适配模型,破解技术与文化脱节问题。依托前期 VR 展厅等成果,兼具理论突破与实践指导价值,为非遗数字化提供新路径。
不管是设计学、非遗研究还是数字技术领域,这个方向都超有学术价值和应用前景? 非遗创新党闭眼冲!
#非遗数字化
#课题申报
#人文社科课题
#数字文创
#课题
#课题选题
#课题立项
#课题设计
#开题报告
#课题研究
下一篇:
京东外卖市场占有率超30%
上一篇:
没空去健身房,这套装备让我爱上居家锻炼!
相关内容
查看全部
免签直飞,价格划
2025-11-25 01:23
国际教育行业群
2025-11-25 01:22
Boom! Chinese Ma
2025-11-25 01:21
花西子首家海外旗
2025-11-25 01:19
生命密码
2025-11-25 01:19
故宫大道之行儒家
2025-11-25 01:18
企业文化类论文已
2025-11-25 01:18
重庆留学合作交流
2025-11-25 01:17
我们玩儿的是时间
2025-11-25 01:16
导游证易错分享
2025-11-25 01:16