

















一、报告信息
标题:威胜信息-深耕能源物联网,海外市场加速拓展
出品方:东兴证券
页数:27页
报告编号:A0309
获取报告:笔记末尾获取完整报告
二、报告主要内容
1️⃣ 公司概况
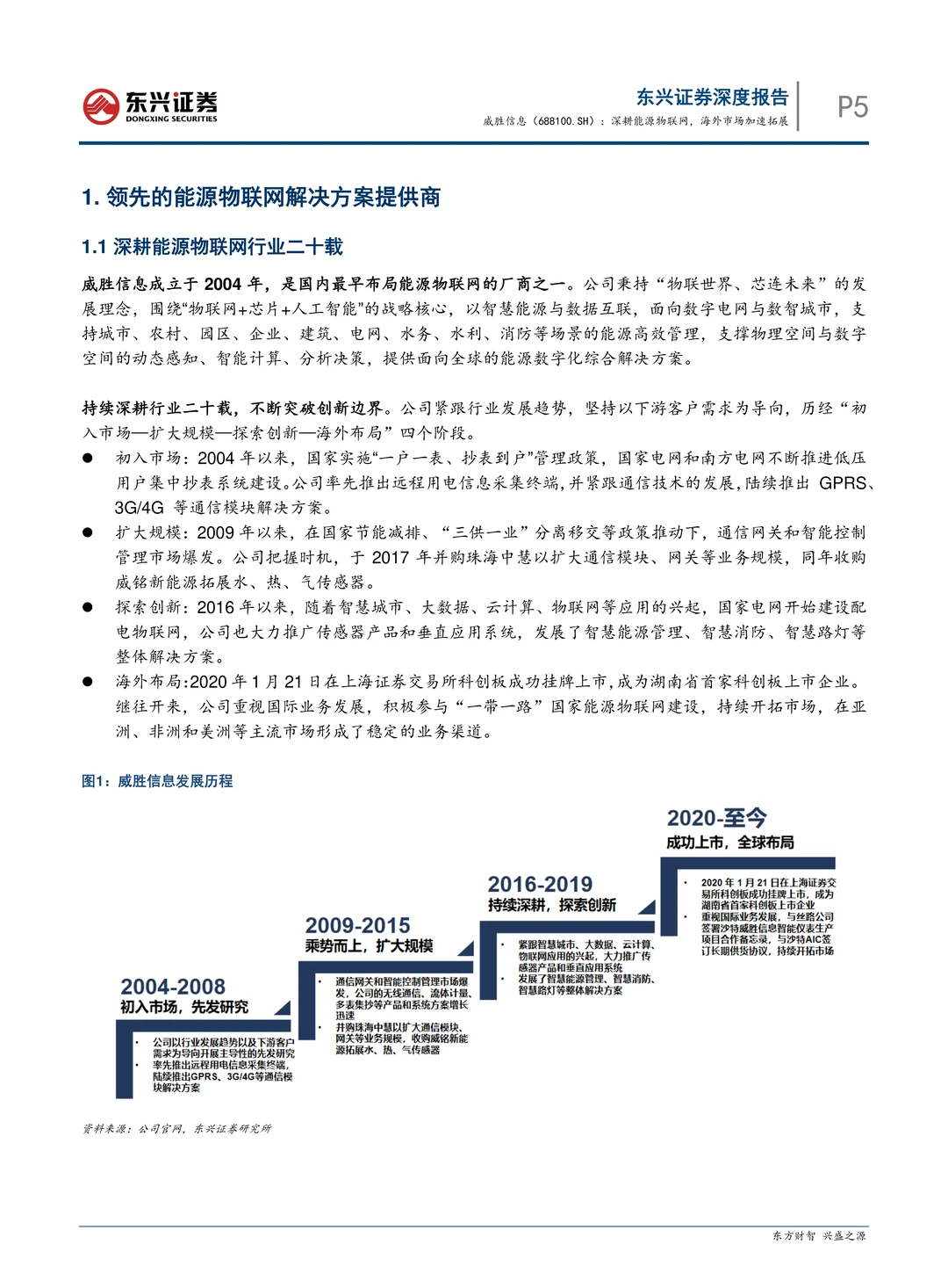
? 威胜信息成立于2004年,是国内最早布局能源物联网的厂商之一
? 业务覆盖电水气热等能源管理全场景,提供数字化综合解决方案
? 2024年营收27.45亿元,同比增长23.35%;净利润6.31亿元,增长20.07%
2️⃣ 业务布局优势
? 产品覆盖感知层、网络层、应用层全产业链
⚡ 感知层:电监测终端2024年收入8.33亿元,水气热传感终端收入2.30亿元
? 网络层:通信网关为核心产品,2025年上半年收入占比32.56%
? 应用层:智慧公用事业管理系统2025年上半年收入增长75.52%
3️⃣ 技术研发实力
? 2025年上半年15项科创成果通过评价,1项国际先进、10项国内领先
? 在研项目涵盖多模SOC通信芯片、新型电力负荷管理系统等
? 通信模块多次获“中国芯”奖项,加入全球能源互联网合作组织
? 智能超声波水表扩展至工商业口径,获OIML、MID、WRAS三大国际认证
4️⃣ 海外市场拓展
? 2024年境外业务收入4.21亿元,同比增长85.40%
? 2025年4月印尼工厂开业,9月沙特技术中心启用
? 重点布局东盟十国、中东海湾六国和非洲新兴市场
? 2025年上半年境外收入占比提升至20.69%,同比增长25.75%
5️⃣ 产品认证突破
✅ 2024年获得美国FCC、欧盟CE-RED、MID/OIML等国际认证
? 故障指示器获西班牙Tecnalia认证,接地故障诊断准确率超95%
? 海外集中器通过SGS Wi-SUN、DLMS、G3-PLC等权威认证
? 智能超声波水表全系列获国际三大认证,覆盖家庭到工商业全场景
#威胜信息 #能源物联网 #智能电网 #智慧水务 #通信网关 #智能电表 #一带一路 #海外市场 #数字电网 #智慧城市
标题:威胜信息-深耕能源物联网,海外市场加速拓展
出品方:东兴证券
页数:27页
报告编号:A0309
获取报告:笔记末尾获取完整报告
二、报告主要内容
1️⃣ 公司概况
? 威胜信息成立于2004年,是国内最早布局能源物联网的厂商之一
? 业务覆盖电水气热等能源管理全场景,提供数字化综合解决方案
? 2024年营收27.45亿元,同比增长23.35%;净利润6.31亿元,增长20.07%
2️⃣ 业务布局优势
? 产品覆盖感知层、网络层、应用层全产业链
⚡ 感知层:电监测终端2024年收入8.33亿元,水气热传感终端收入2.30亿元
? 网络层:通信网关为核心产品,2025年上半年收入占比32.56%
? 应用层:智慧公用事业管理系统2025年上半年收入增长75.52%
3️⃣ 技术研发实力
? 2025年上半年15项科创成果通过评价,1项国际先进、10项国内领先
? 在研项目涵盖多模SOC通信芯片、新型电力负荷管理系统等
? 通信模块多次获“中国芯”奖项,加入全球能源互联网合作组织
? 智能超声波水表扩展至工商业口径,获OIML、MID、WRAS三大国际认证
4️⃣ 海外市场拓展
? 2024年境外业务收入4.21亿元,同比增长85.40%
? 2025年4月印尼工厂开业,9月沙特技术中心启用
? 重点布局东盟十国、中东海湾六国和非洲新兴市场
? 2025年上半年境外收入占比提升至20.69%,同比增长25.75%
5️⃣ 产品认证突破
✅ 2024年获得美国FCC、欧盟CE-RED、MID/OIML等国际认证
? 故障指示器获西班牙Tecnalia认证,接地故障诊断准确率超95%
? 海外集中器通过SGS Wi-SUN、DLMS、G3-PLC等权威认证
? 智能超声波水表全系列获国际三大认证,覆盖家庭到工商业全场景
#威胜信息 #能源物联网 #智能电网 #智慧水务 #通信网关 #智能电表 #一带一路 #海外市场 #数字电网 #智慧城市
