发布信息
登陆/注册
搜索
搜索
导航
首页
产品供应
产品求购
企业库
酒业展会
行业资讯
认证会员
站内搜索
行业企业
当前位置:
首页
行业企业
正文
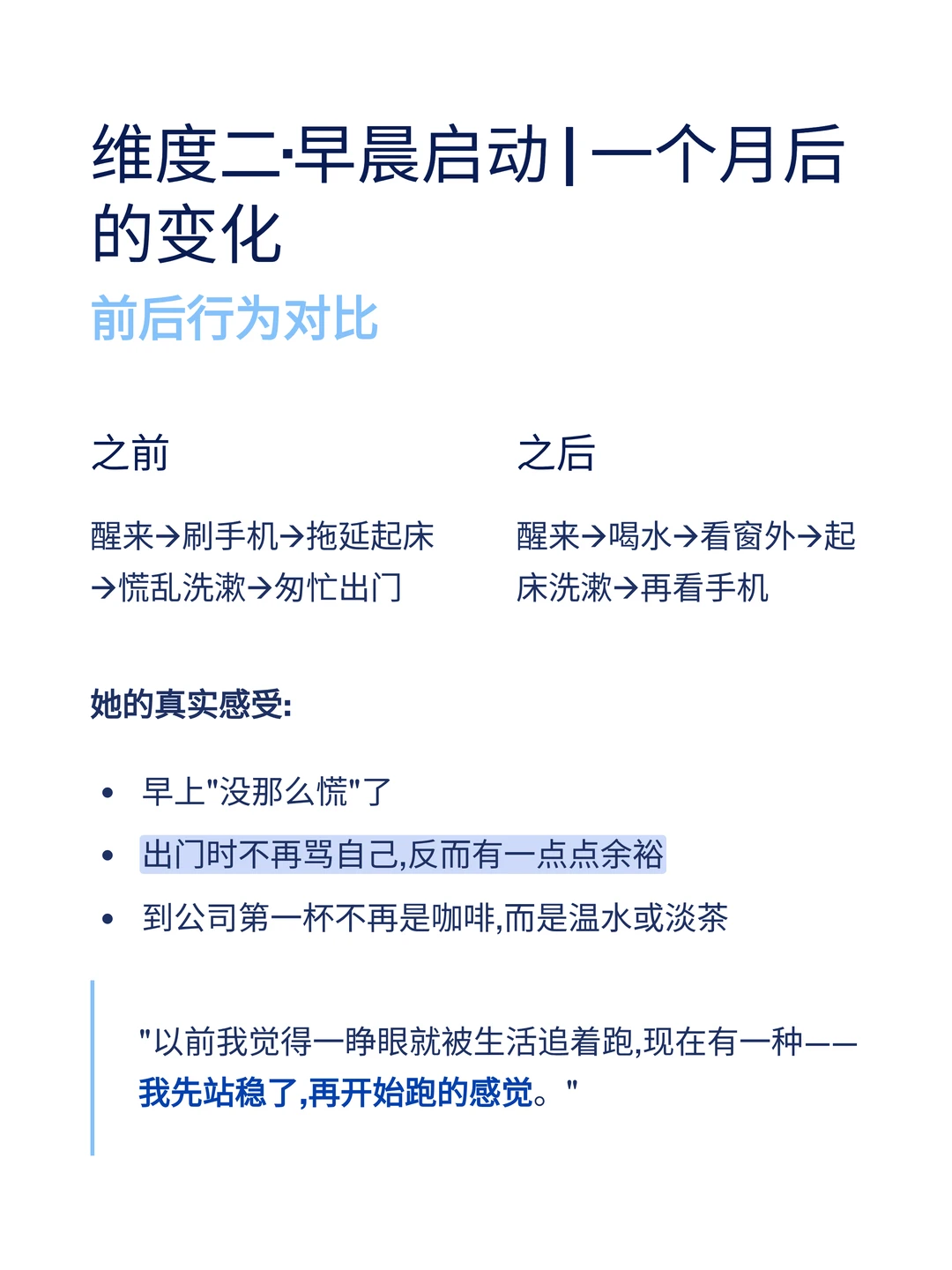
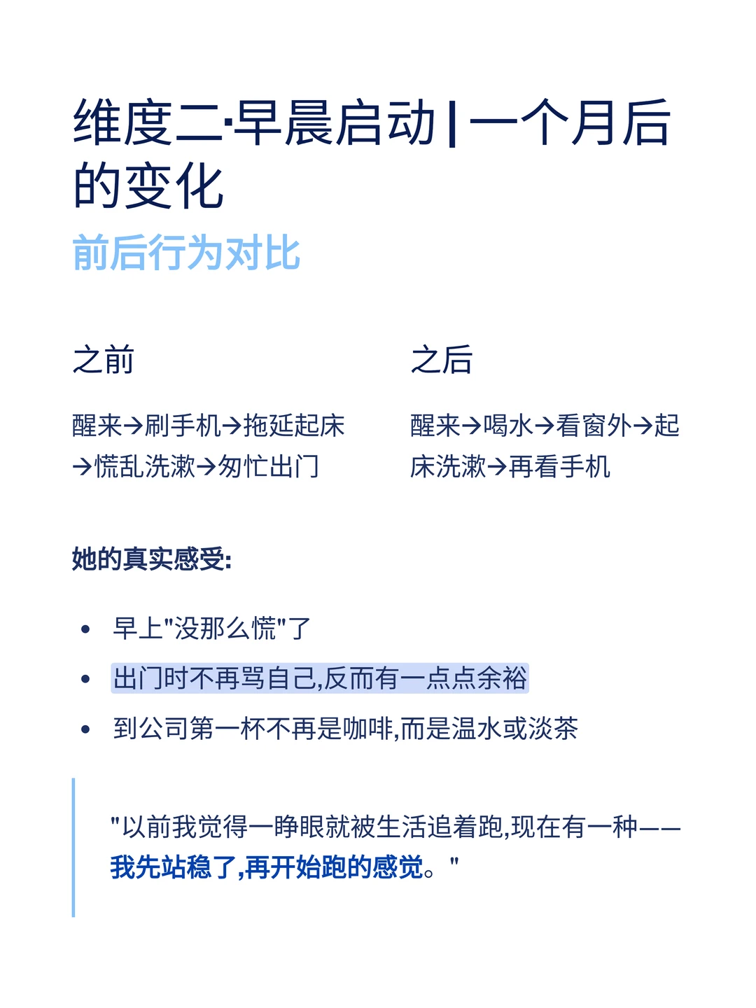
30岁杭州女生的真实困境
作者:本站编辑
2025-11-24 21:06:08
11
30岁杭州女生的真实困境
#生活需要分享欲
#健康管理咨询
#健康管理规划
#健康管理咨询杭州
#健康管理定制
#健康管理定制服务
#健康管理咨询定制
#健康管理咨询高端
#健康管理咨询高端定制
#健康管理咨询服务
下一篇:
罗布泊水解速溶型硫酸钾重新定义优质钾肥
上一篇:
国网:智能巡视技术应用实用提升路径探索
相关内容
查看全部
电力行业头部企业
2026-04-17 19:38
大众断臂求生:美
2026-04-17 19:38
行业资讯 | 中小
2026-04-17 19:34
鸿运达国际——乌
2026-04-17 19:31
涂料大会|2025年
2026-04-17 19:30
存储行业前沿技术
2026-04-17 19:30
大抓经济 | 威高
2026-04-17 19:27
携手共创・链动未
2026-04-17 19:24
宝马集团奥地利斯
2026-04-17 19:22
外派内推 上市企
2026-04-17 19:21