发布信息
登陆/注册
搜索
搜索
导航
首页
产品供应
产品求购
企业库
酒业展会
行业资讯
认证会员
站内搜索
行业企业
当前位置:
首页
行业企业
正文
2︱草产品加工︱颗粒饲料品质鉴定
作者:本站编辑
2025-11-24 20:57:14
5
2︱草产品加工︱颗粒饲料品质鉴定
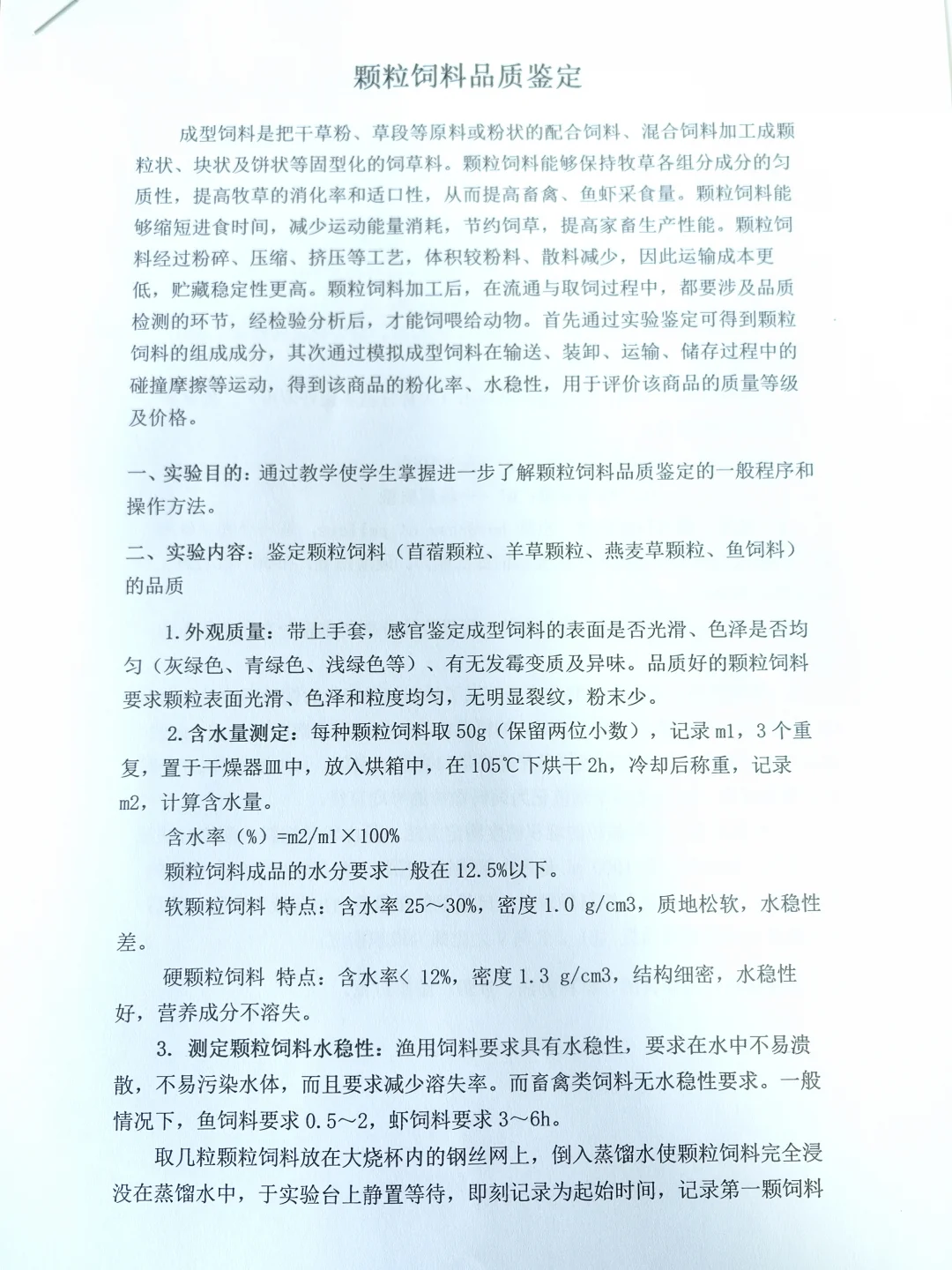
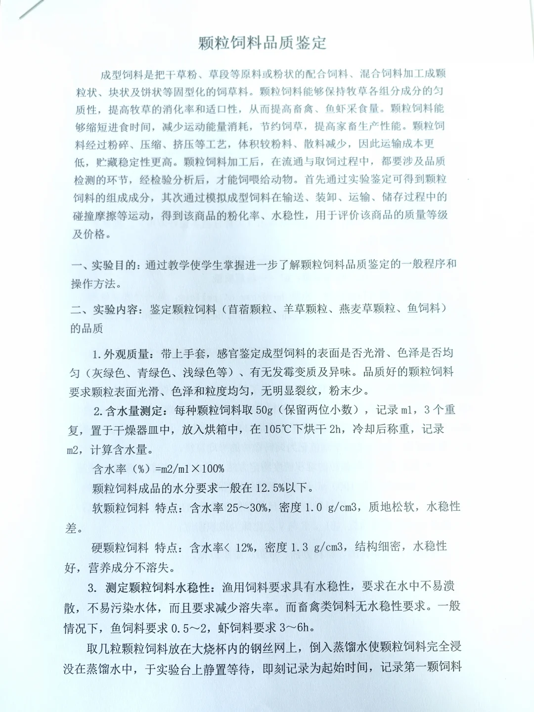
颗粒饲料品质鉴定
颗粒饲料作为草产品加工的重要商品,必须要学习对其品质的鉴定
今天用到的饲料有:燕麦/苜蓿/鱼饲料/羊草
测定指标和方法:
外观:摸看闻
含水量:先称50g,烘干2h再称干重
水稳性:p6,泡水看溶解程度
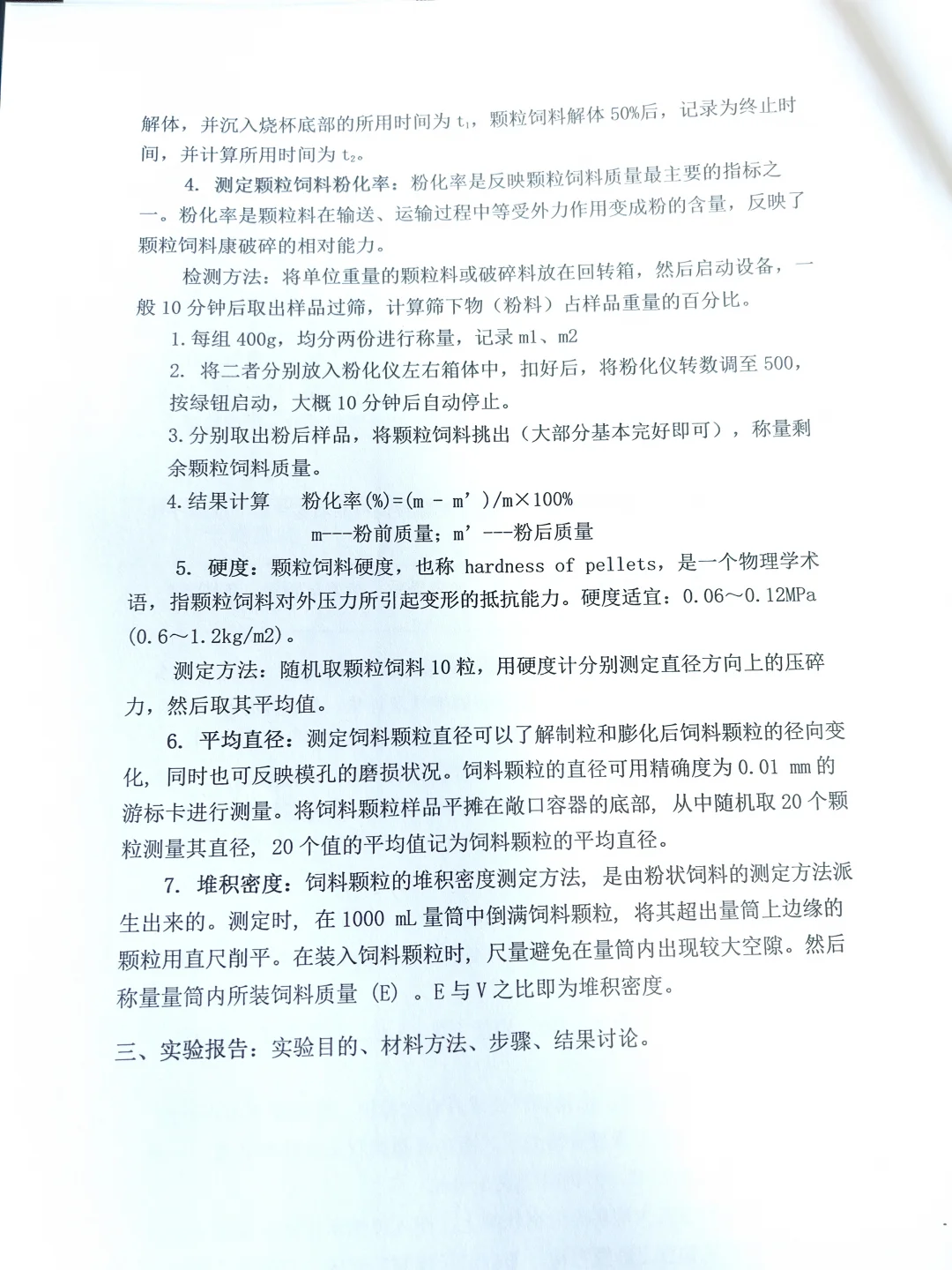
粉化率:放到回转箱,将处理过后饲料过筛称重,筛掉的就是粉化的饲料
硬度:硬度计测量p2
平均直径:卡尺测量
今天的实验还蛮简单的
#实验室日常
#cau
#草业科学
#小众专业
#中国农业大学
#中国农业大学西校区
#草产品加工
#颗粒饲料品质鉴定
下一篇:
把垃圾分类宣传编成答嘴鼓
上一篇:
有需要的话,可以私聊我
相关内容
查看全部
12.9午
2025-12-19 04:37
全球铜资源争夺战
2025-12-19 04:35
金银起飞,铜还差
2025-12-19 04:33
2025.12.11铜价?1
2025-12-19 04:20
期待明天
2025-12-19 04:18
2025.12.12铜价?1
2025-12-19 04:16
铜价暴涨!
2025-12-19 04:13
2025.12.12铜价更
2025-12-19 04:11
大半夜的白银和铜
2025-12-19 03:59
疯了!白银铜价齐
2025-12-19 03:57