



电网管理与优化方向的科研蓝海来啦!找不到创新点的同学可以结合人工智能!轻松冲高区!
.
?电网管理与优化结合人工智能好发文的热点选题:
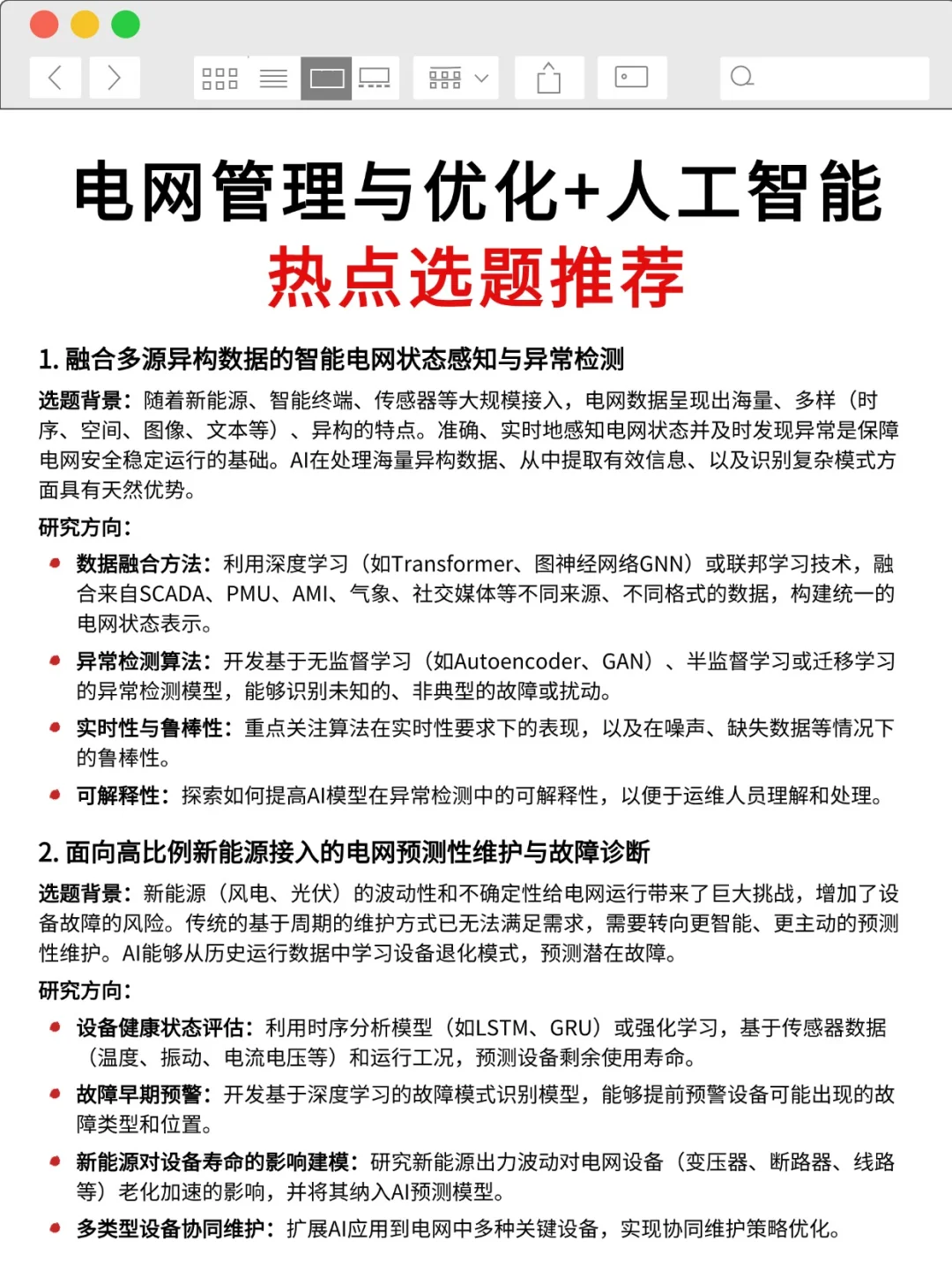
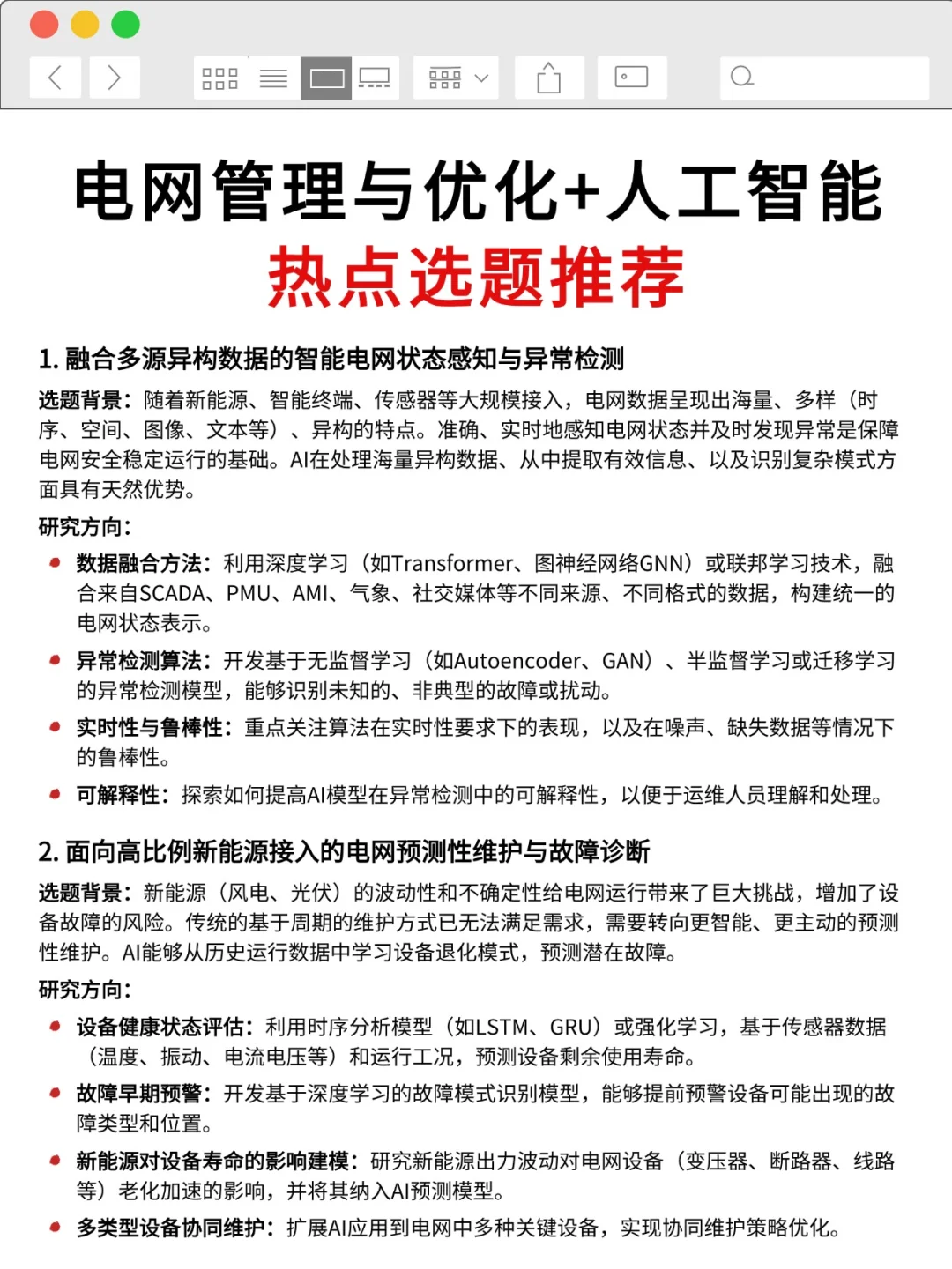
1⃣️融合多源异构数据的智能电网状态感知与异常检测
2⃣️面向高比例新能源接入的电网预测性维护与故障诊断
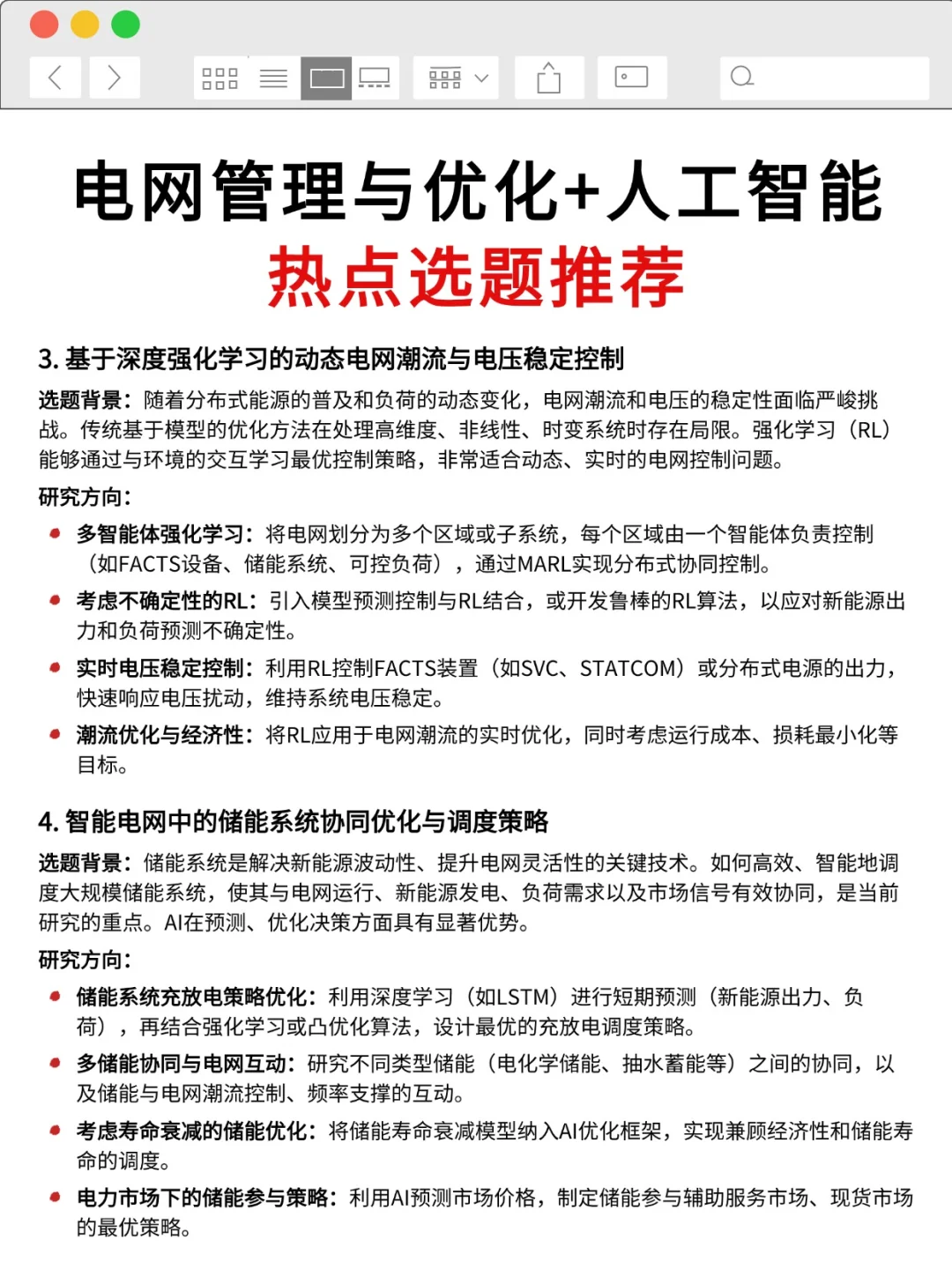
3⃣️基于深度强化学习的动态电网潮流与电压稳定控制
4⃣️智能电网中的储能系统协同优化与调度策略
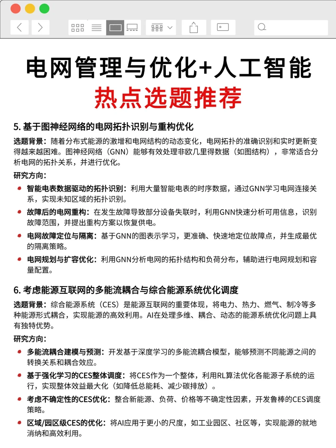
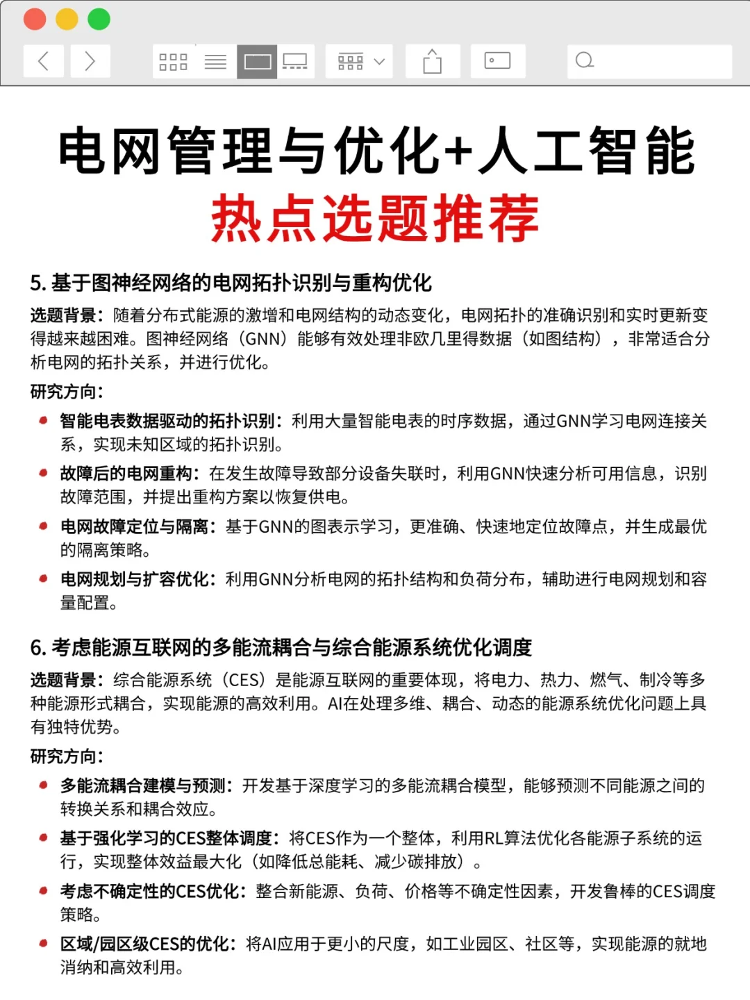
5⃣️基于图神经网络的电网拓扑识别与重构优化
6⃣️考虑能源互联网的多能流耦合与综合能源系统优化调度
.
?♀️team在电网管理与优化结合人工智能这块有完整的学习路径和成熟idea,想要学习/发文的欢迎dd~
#电网 #电网管理类 #人工智能 #深度学习 #机器学习 #电力 #科研 #选题推荐 #电力工程师 #提供思路和创新点
.
?电网管理与优化结合人工智能好发文的热点选题:
1⃣️融合多源异构数据的智能电网状态感知与异常检测
2⃣️面向高比例新能源接入的电网预测性维护与故障诊断
3⃣️基于深度强化学习的动态电网潮流与电压稳定控制
4⃣️智能电网中的储能系统协同优化与调度策略
5⃣️基于图神经网络的电网拓扑识别与重构优化
6⃣️考虑能源互联网的多能流耦合与综合能源系统优化调度
.
?♀️team在电网管理与优化结合人工智能这块有完整的学习路径和成熟idea,想要学习/发文的欢迎dd~
#电网 #电网管理类 #人工智能 #深度学习 #机器学习 #电力 #科研 #选题推荐 #电力工程师 #提供思路和创新点
